GM Service Manual Online
For 1990-2009 cars only
Makes
🢒
Chevrolet
🢒
1999
🢒
Blazer - 2WD
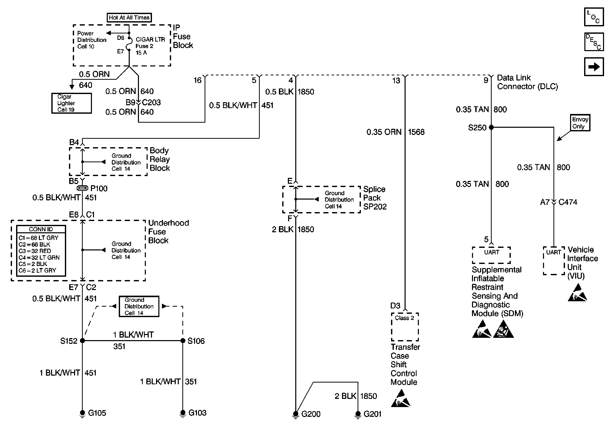
🢒 Cell 50: Power, Ground, SDM and VIU
Cell 50: Power, Ground, SDM and VIU
Cell 50: Power, Ground, SDM and VIU
Cell 10: INT BATT Fuse
Cell 19 (Except Envoy)
Cell 14: Body Relay Block and Underhood Fuse Block
Power and Grounding Connector End Views
Cell 14: Body Relay Block and Underhood Fuse Block
Cell 14: G103 and G105 (2.2L)
Handling ESD Sensitive Parts Notice
Handling ESD Sensitive Parts Notice
SIR Handling Caution
Handling ESD Sensitive Parts Notice
Data Link Communications Components
Data Link Communications Circuit Description
Cell 50: Class 2 Communication (2.2L)
Cell 14: G200, G201 and G207 (Pickup)