GM Service Manual Online
For 1990-2009 cars only
Figure 1:

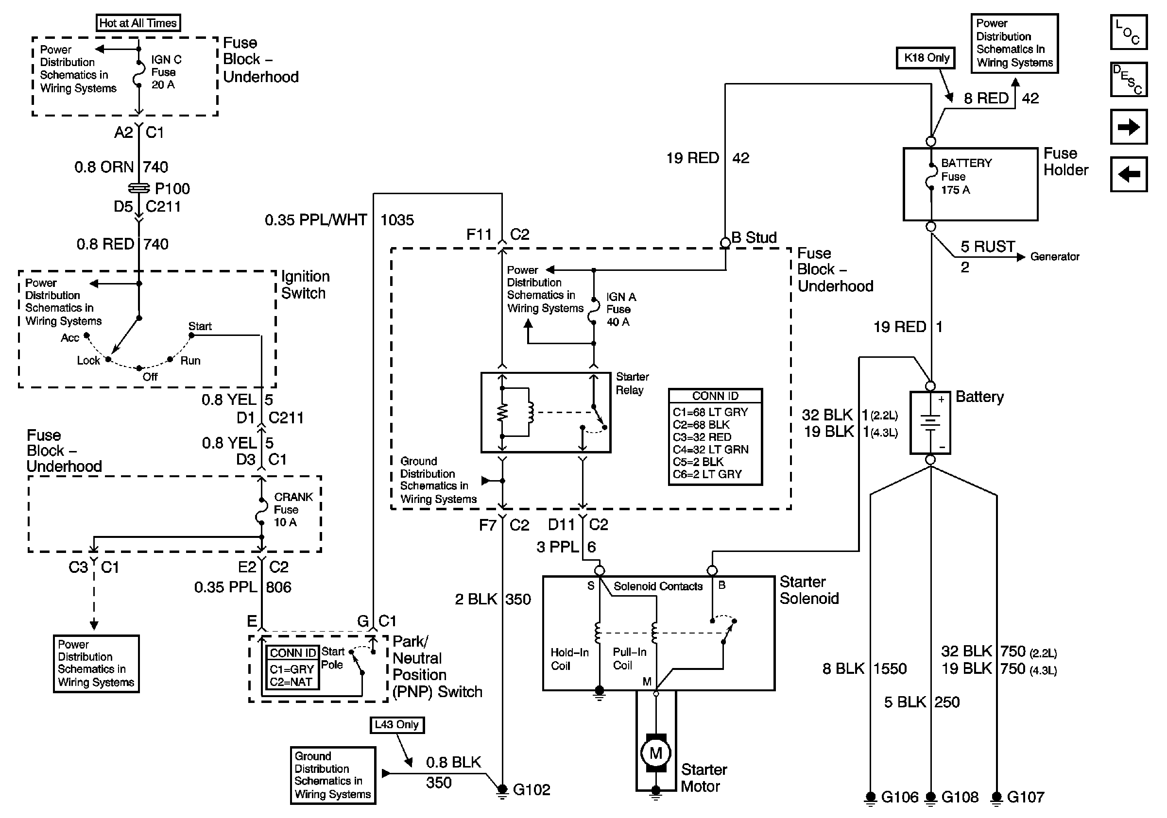
Manual Transmission Starting


Object Number: 755592  Size: FS
Master Electrical Component List
Starting System Description and Operation
Automatic Transmission Starting
B+ Bus Bar
Ign RUN and START Bus Bar
Front Axle Indicator Switch and Powertrain Control Module (PCM)
CRANK Fuse, Front Axle Indicator Switch, and Front Axle Vacuum Solenoid
G102 (Except Export)
G102 (Except Export)
B+ Bus Bar
B+ Bus Bar
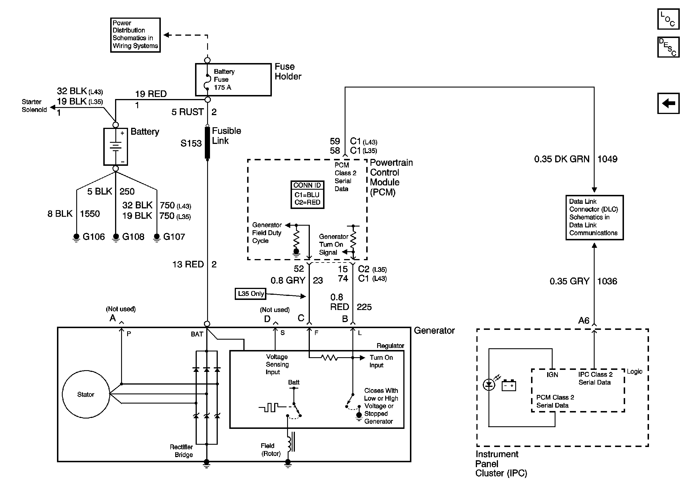
Engine Charging (2.2 L)
Figure 2:

Automatic Transmission Starting


Object Number: 755596  Size: FS
Master Electrical Component List
Starting System Description and Operation
Engine Charging
Manual Transmission Starting
B+ Bus Bar
Ign RUN and START Bus Bar
CRANK and CLSTR Fuses
G102 (Except Export)
G102 (Except Export)
B+ Bus Bar
B+ Bus Bar
Engine Charging (2.2 L)
Figure 3:

Engine Charging (2.2L)


Object Number: 755598  Size: FS
Master Electrical Component List
Charging System Description and Operation
Engine Charging
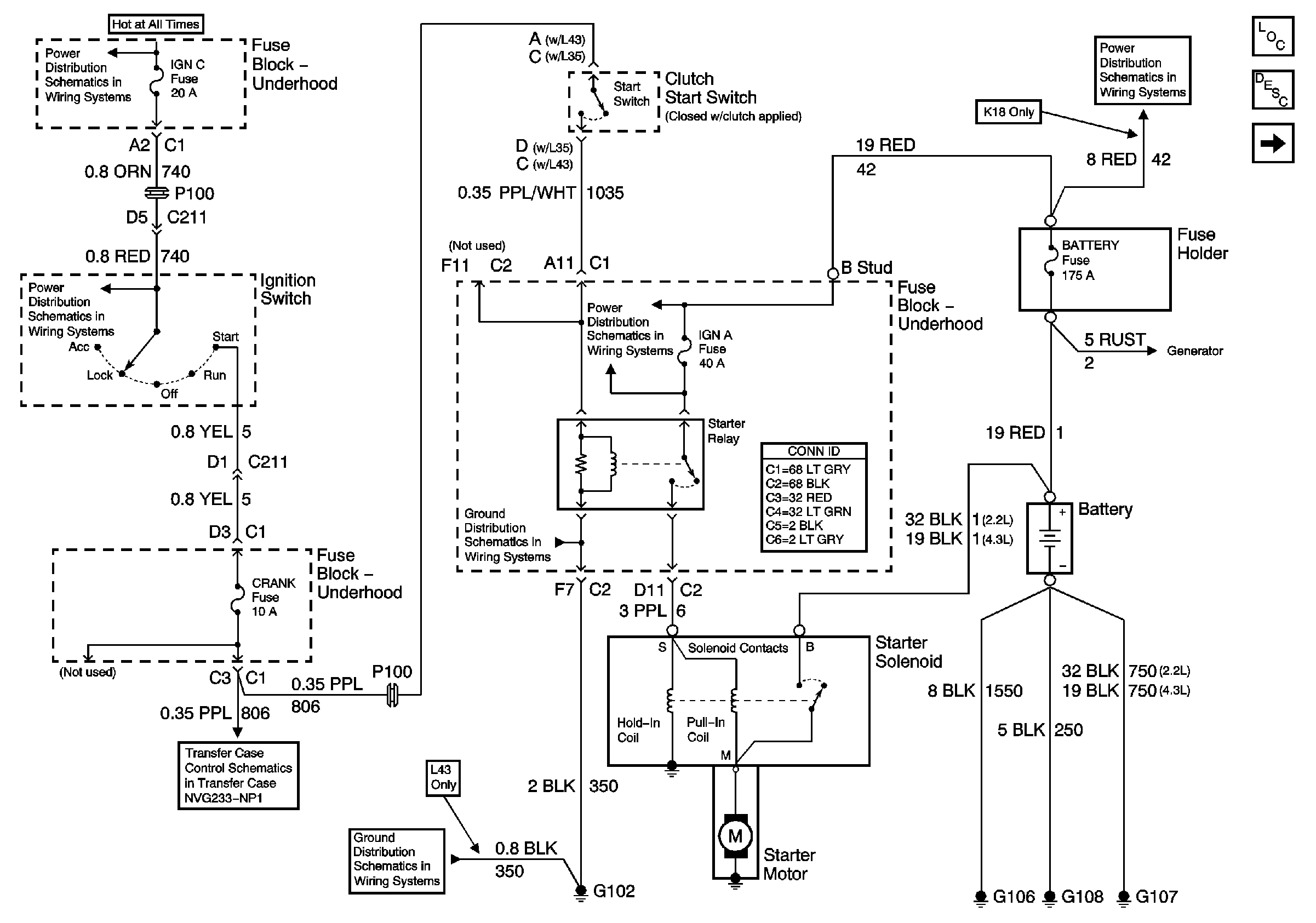
Automatic Transmission Starting
AUX PWR, RDO BATT and HDLP SW Fuses
AUX PWR, RDO BATT and HDLP SW Fuses
Manual Transmission Starting
B+ Bus Bar
Figure 4:

Engine Charging (4.3L)


Object Number: 755602  Size: FS
Master Electrical Component List
Charging System Description and Operation
Automatic Transmission Starting
Manual Transmission Starting
B+ Bus Bar
SP201 (4.3L)