GM Service Manual Online
For 1990-2009 cars only
Figure 1:

Manual Transmission Starting


Object Number: 887451  Size: FS
Master Electrical Component List
Starting System Description and Operation
Automatic Transmission Starting
B+ Bus Bar
Ign RUN and START Bus Bar
CRANK and CLSTR Fuses
G102 - Except Export
G102 - Except Export
B+ Bus Bar
B+ Bus Bar
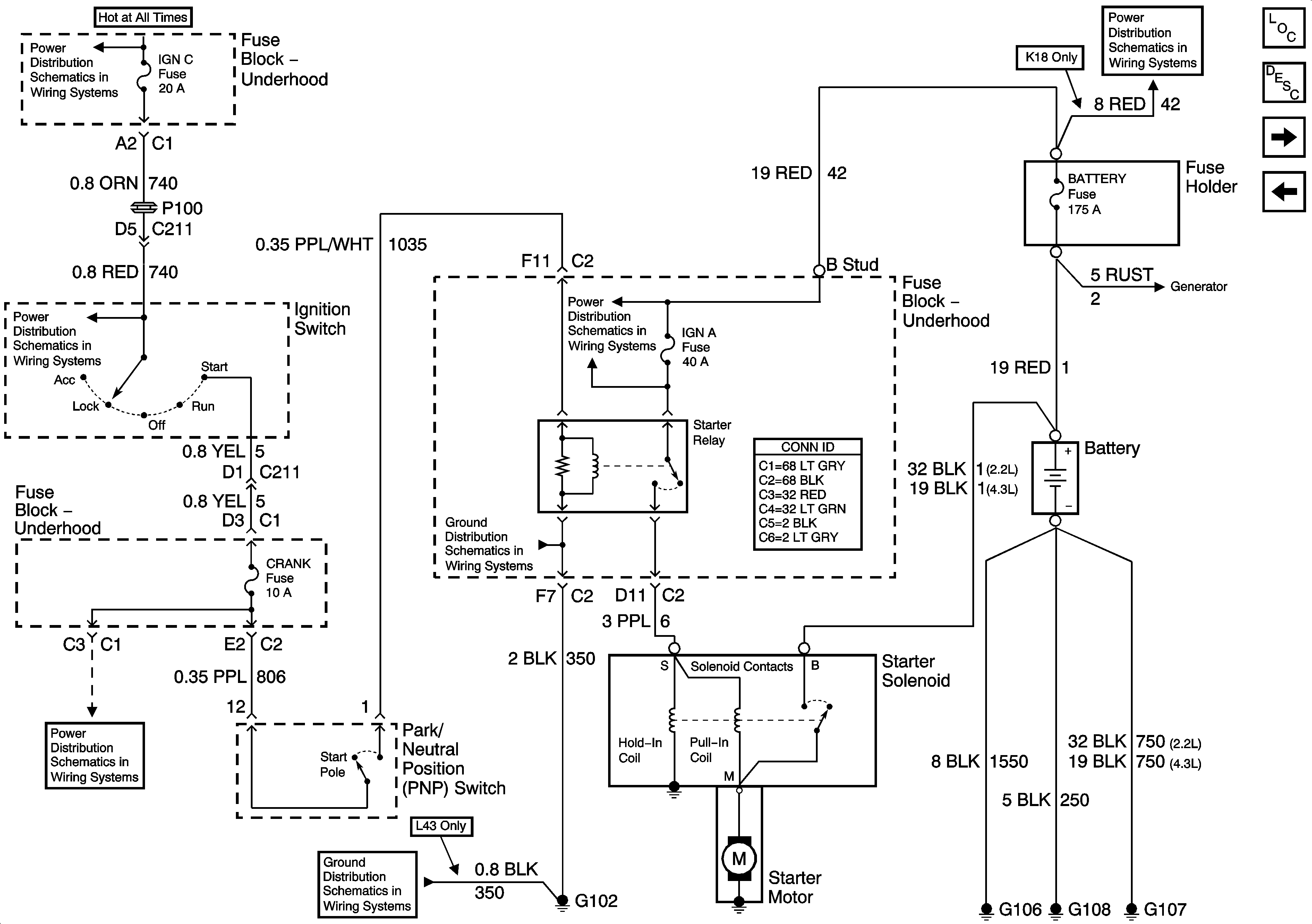
Figure 2:

Automatic Transmission Starting


Object Number: 1542164  Size: FS
Master Electrical Component List
Starting System Description and Operation
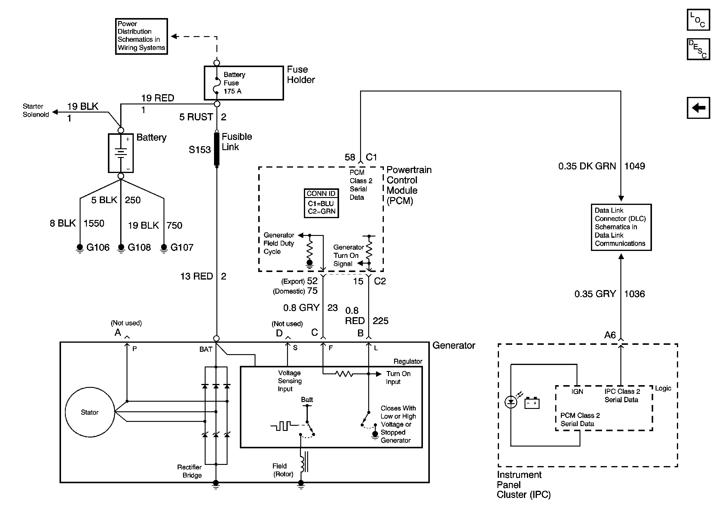
Engine Charging - 2.2L
Manual Transmission Starting
B+ Bus Bar
Ign RUN and START Bus Bar
CRANK and CLSTR Fuses
G102 - Except Export
G102 - Except Export
Ign RUN and START Bus Bar
Ign RUN and START Bus Bar
Figure 3:

Engine Charging - 4.3L


Object Number: 857456  Size: FS
Master Electrical Component List
Charging System Description and Operation
Engine Charging - 2.2L
B+ Bus Bar
Class 2 Serial Data