GM Service Manual Online
For 1990-2009 cars only
Makes
🢒
Chevrolet
🢒
1998
🢒
Blazer - 4WD
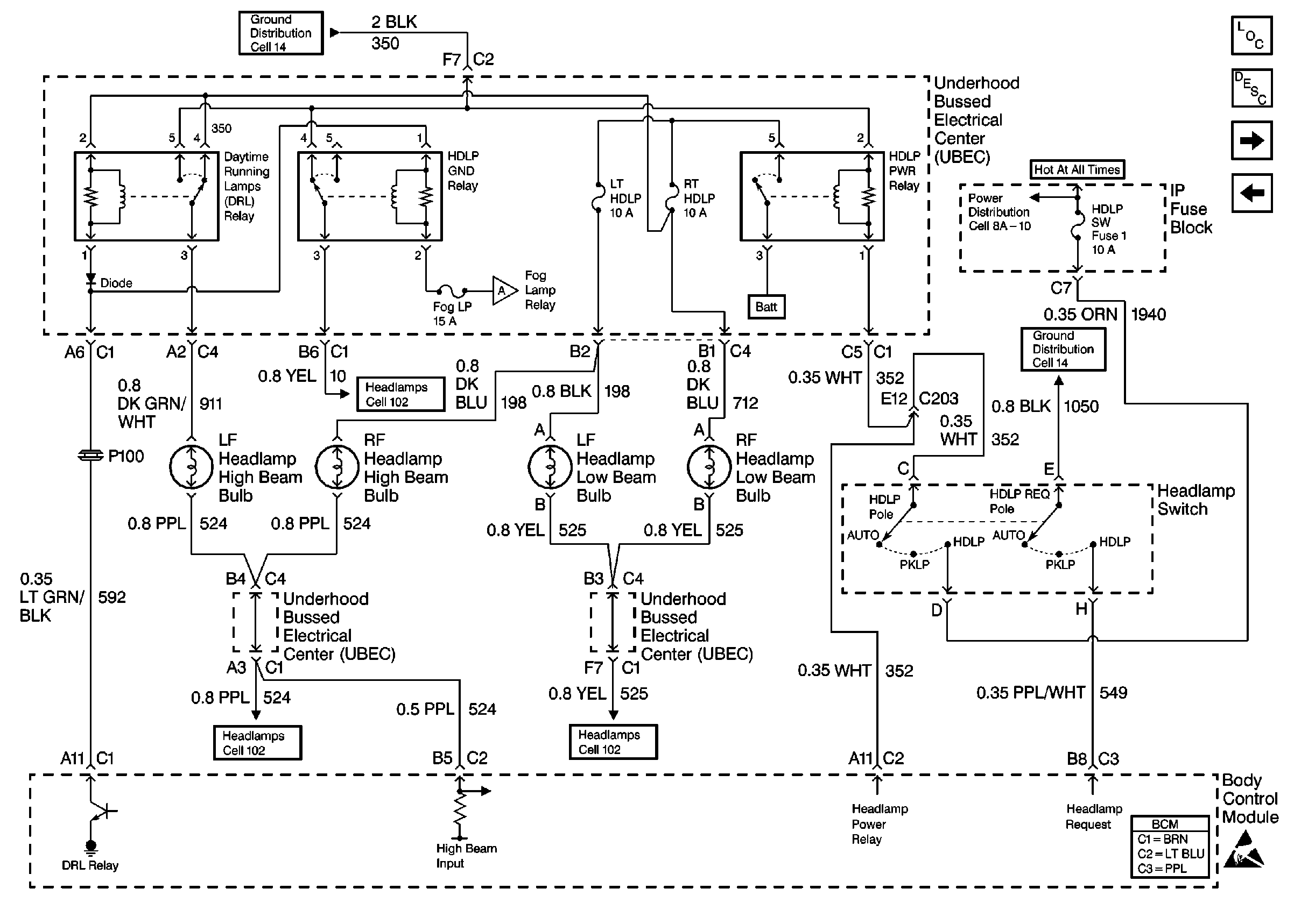
🢒 Cell 51: Headlamp Switch and Headlamp Bulbs
Cell 51: Headlamp Switch and Headlamp Bulbs
Cell 51: Headlamp Switch and Headlamp Bulbs
Body Control Module Components
Body Control System Circuit Description
Cell 51: HI Beam Relay, Multifunction Switch and Ignition Switch
Cell 51: Instrument Cluster and Turn Signal Switch
Ground Distribution Schematics
Handling ESD Sensitive Parts Notice
Ground Distribution Schematics
Power Distribution Schematics
Cell 51: Fog Lamp Relay