GM Service Manual Online
For 1990-2009 cars only
Makes
🢒
Chevrolet
🢒
2005
🢒
Blazer - 4WD
🢒 Engine Charging
Engine Charging
Engine Charging - 4.3L
Master Electrical Component List
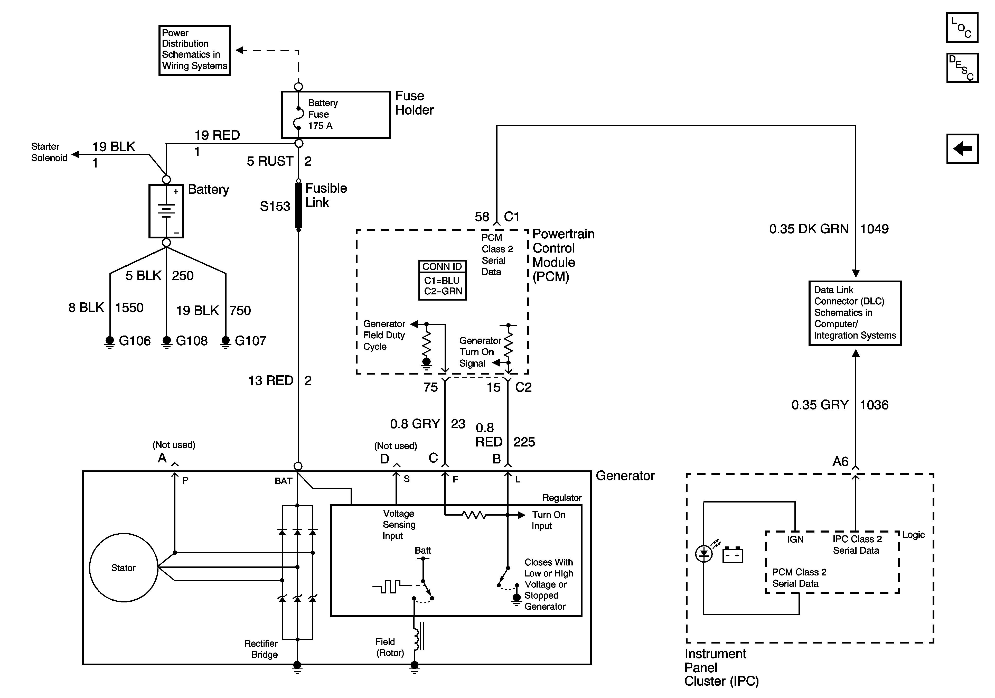
Charging System Description and Operation
Engine Charging - 2.2L
B+ Bus Bar
04 S/T Classic DaClass 2 Serial Data