GM Service Manual Online
For 1990-2009 cars only
Makes
🢒
Chevrolet
🢒
2005
🢒
Blazer - 4WD
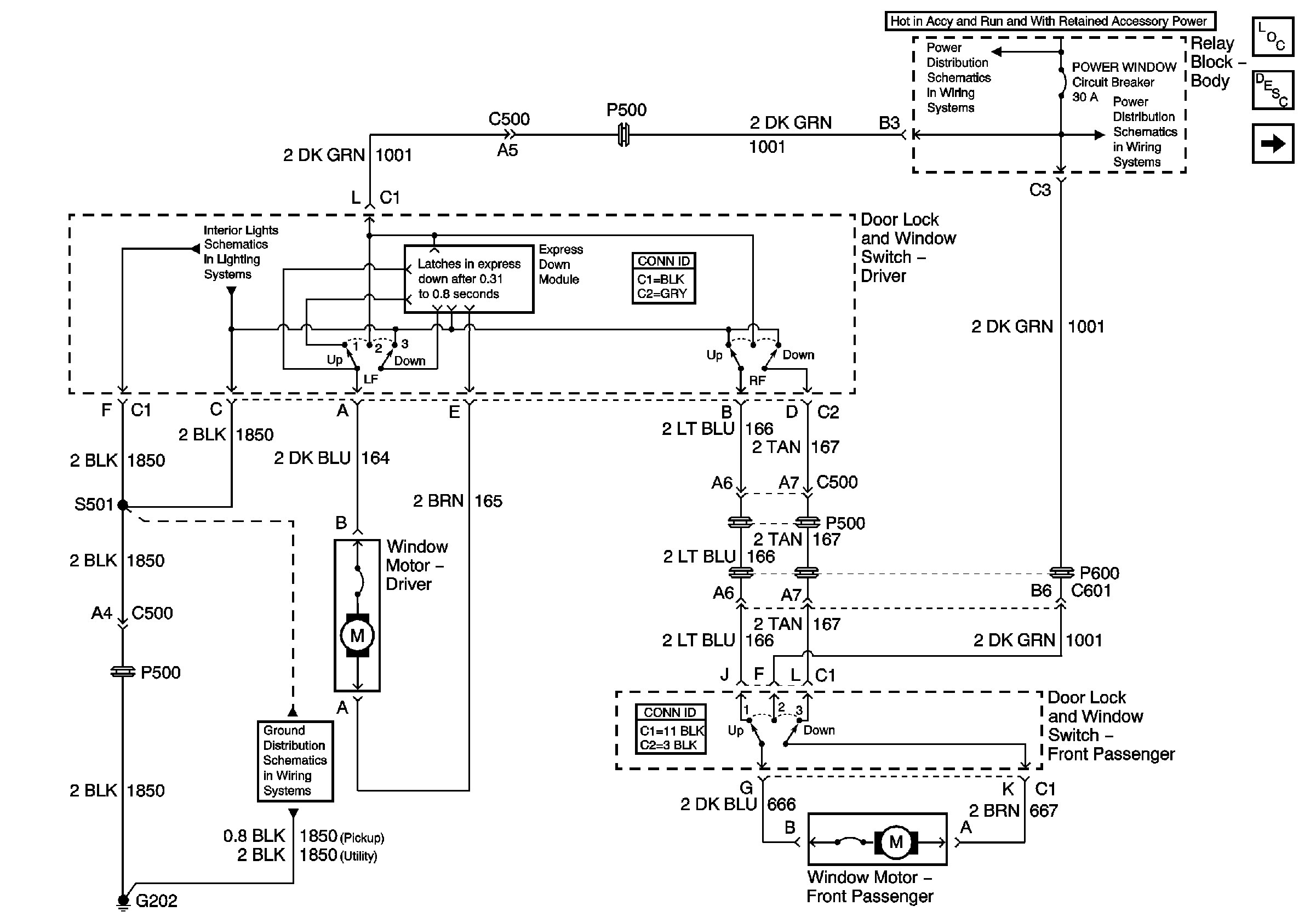
🢒 Front Side Window Motors - 2-Door
Front Side Window Motors - 2-Door
Front Side Window Motors - 2-Door
Master Electrical Component List
Power Windows Description and Operation
Front Side Window Motors-4 Door
Ign ACC, RUN and RAP Bus Bar
POWER SEATS, POWER WINDOW Circuit Breakers and RAP Relay