GM Service Manual Online
For 1990-2009 cars only
Makes
🢒
Chevrolet
🢒
1999
🢒
Blazer - 4WD - RHD
🢒
Body and Accessories
🢒
Retained Accessory Power
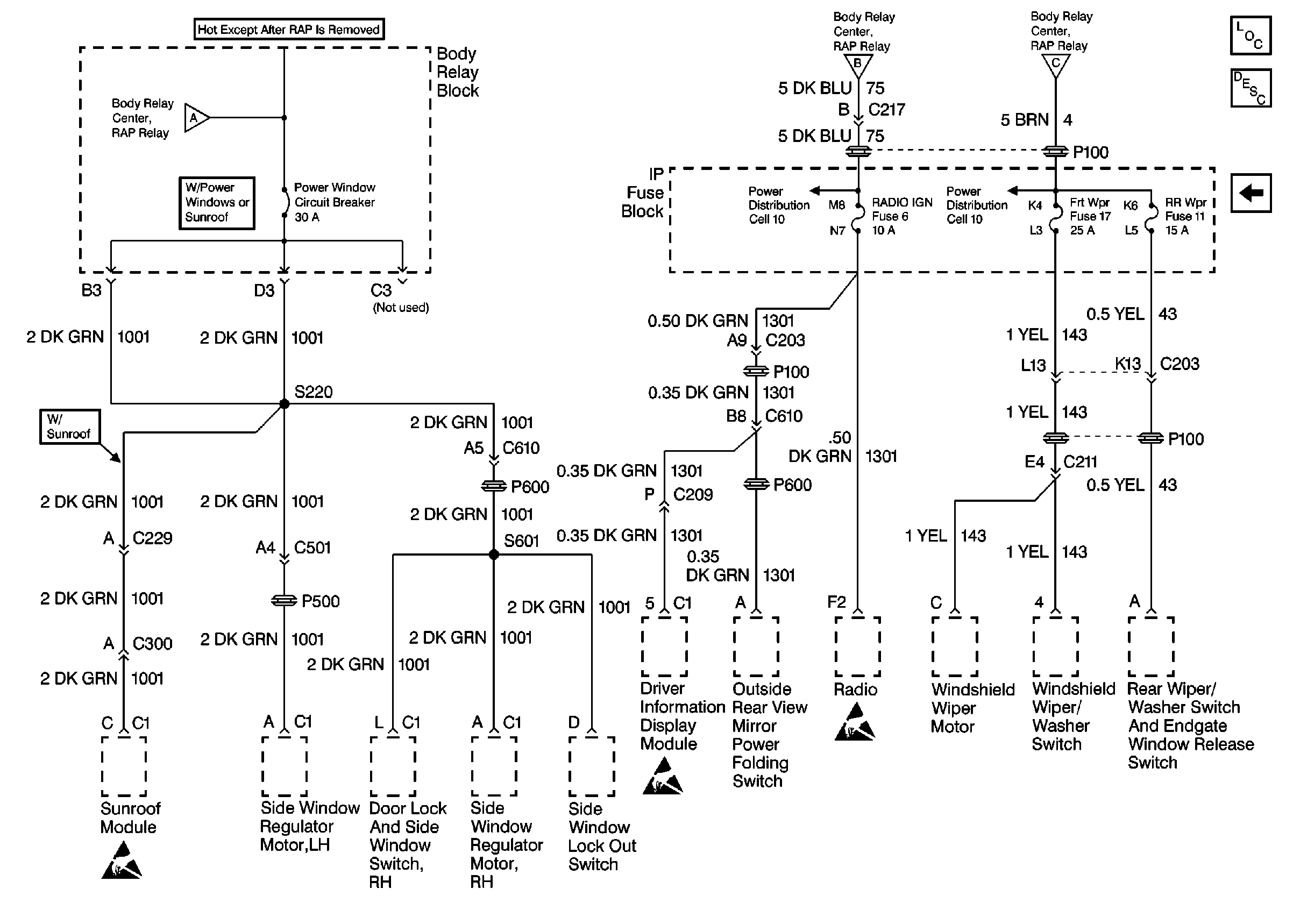
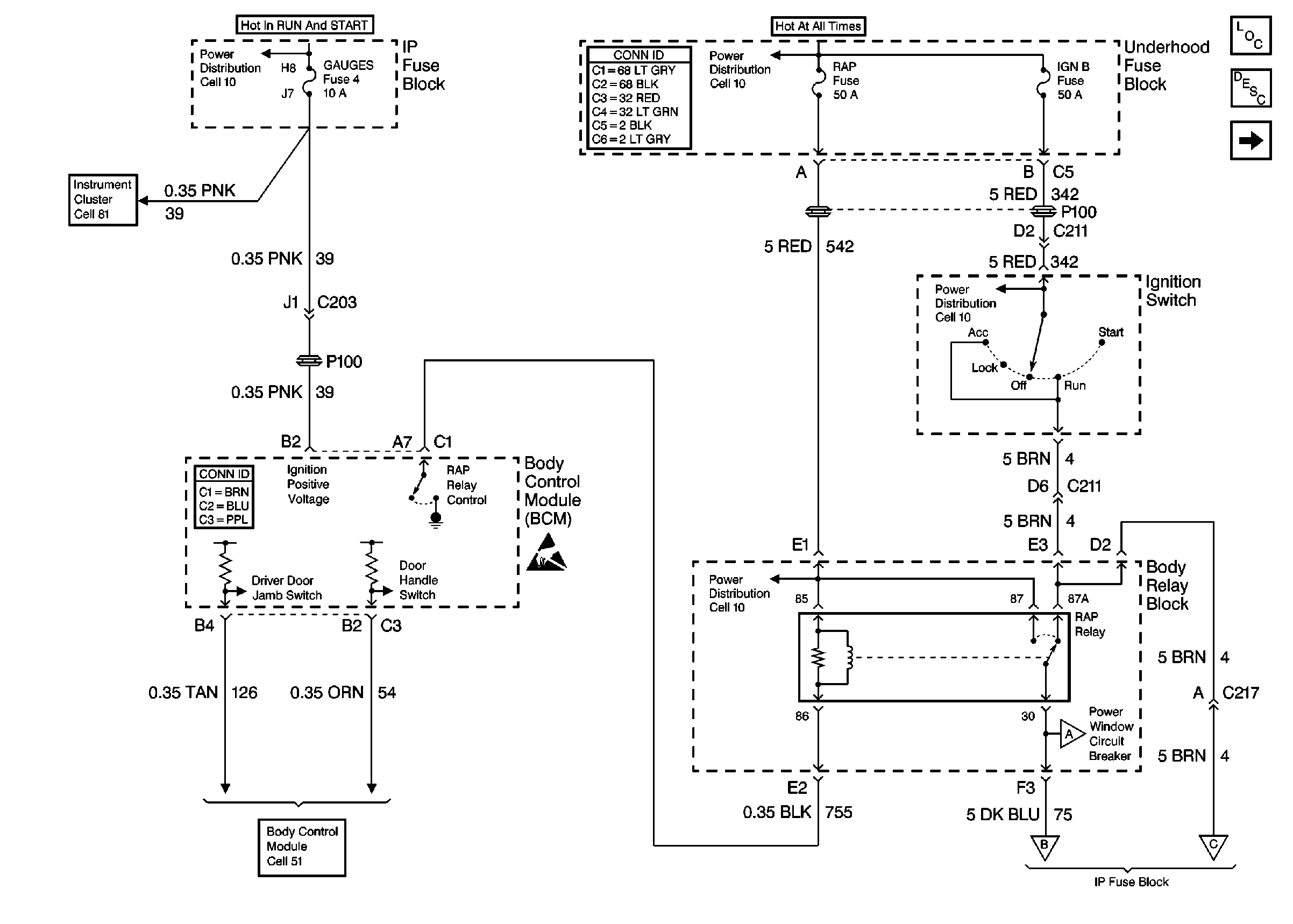
🢒 Retained Accessory Power (RAP) Schematics
Figure
1:
Cell 15: PWR, BCM, and Ignition Switch
Figure
2:
Cell 15: Radio IGN, FRT WPR, and RR WPR Fuses