GM Service Manual Online
For 1990-2009 cars only
Makes
🢒
Chevrolet
🢒
2001
🢒
Blazer - 4WD - RHD
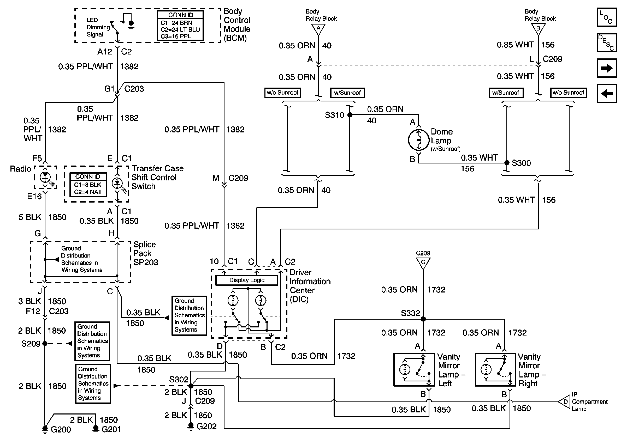
🢒 Body Control Module (BCM) and Grounds
Body Control Module (BCM) and Grounds
Body Control Module (BCM) and Grounds
Master Electrical Component List
Interior Lighting Systems Description and Operation
Power and Ground
CTSY LP Fuse and Body Control Module (BCM)
CTSY LP Fuse and Body Control Module (BCM)
CTSY LP Fuse and Body Control Module (BCM)
SP203
SP203
SP203
G202 and G204
CTSY LP Fuse and Body Control Module (BCM)
CTSY LP Fuse and Body Control Module (BCM)