GM Service Manual Online
For 1990-2009 cars only

Object Number: 21637  Size: LF
Engine Controls Components
Engine Data Sensors
OBD II Symbol Description Notice
Handling ESD Sensitive Parts Notice
Handling ESD Sensitive Parts Notice

Circuit Description

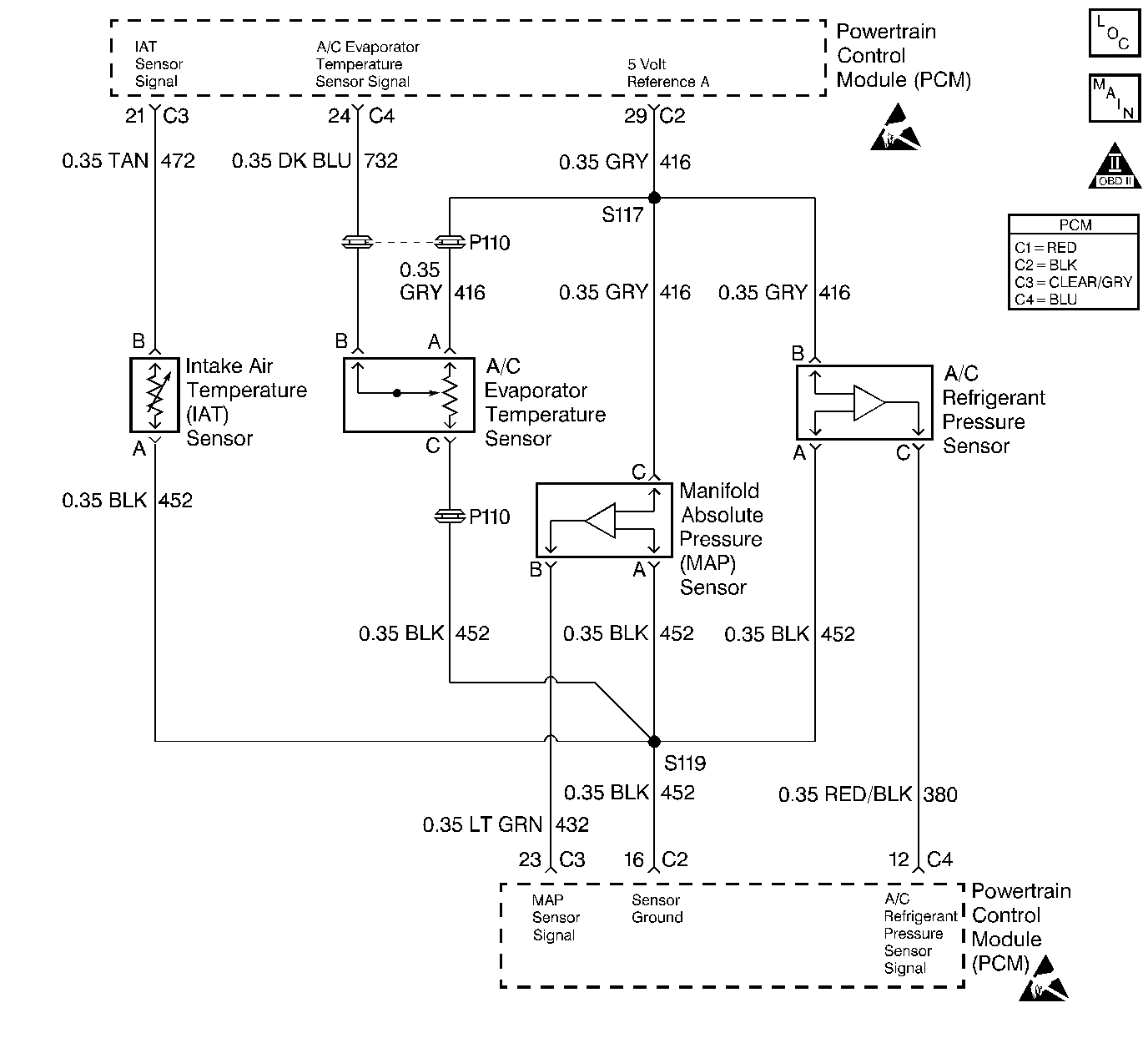
The PCM uses the A/C Evaporator Temperature Sensor signal to prevent evaporator icing. By cycling the A/C compressor clutch based on this input, the PCM maintains higher A/C efficiency. The sensor is mounted on the evaporator case inside the vehicle and has a remote probe which is in contact with the evaporator core. This sensor has an unusual method of operation. The sensor is a three wire sensor having ground, signal and 5 volt reference circuits. However, the sensor has internal circuitry that uses the 5 volt circuit as a power supply rather than a reference voltage, and the signal circuit is pulled up to 5 volts within the PCM (similar to ECT or IAT). The sensors internal circuitry pulls the signal circuit to ground as evaporator temperature rises. Therefore, high evaporator temperature causes low signal voltage and low temperature causes high signal voltage. The PCM monitors the signal voltage and controls compressor operation accordingly.

Conditions for Setting the DTC

    • The PCM is commanding the A/C clutch ON.
    • The PCM detects evaporator temperature above 52°C (126°F).
    • All conditions met for 5 seconds.

Action Taken When the DTC Sets

    • DTC P1533 will be stored in the PCM memory when the diagnostic runs and fails.
    • The Malfunction Indicator Lamp (MIL) will not illuminate.
    • The PCM will record operating conditions at the time the diagnostic fails. This information will be stored in Failure Records.

Conditions for Clearing the MIL/DTC

    • If no failures are reported by this or any other non-emission related diagnostic.
    • A last test failed (Current DTC) will clear when the diagnostic runs and does not fail.
    • PCM battery voltage is interrupted.
    • Using a Scan tool.

Diagnostic Aids

Reviewing the Freeze Frame/Failure Records Buffer data will determine when the malfunction occurred. Drive the vehicle under the conditions that were noted. If the Freeze Frame / Failure Records Buffer data indicates the malfunction occurred during extreme operating conditions (RPM, temperature, Baro, etc.), it may indicate that the conditions can not be duplicated. Inspect all related wiring and connectors including the connections at the PCM. These may cause an intermittent malfunction. Check for damaged, corroded or pushed out terminals.

Test Description

Number(s) below refer to step numbers on the diagnostic table.

  1. Low signal voltage (such as a short to ground) will cause the scan tool to indicate high evaporator temperature. High signal voltage (a short to voltage or an open signal circuit) will cause the scan tool to indicate low temperature.

  2. Low signal voltage (such as a short to ground) will cause the scan tool to indicate high evaporator temperature. High signal voltage (a short to voltage or an open signal circuit) will cause the scan tool to indicate low temperature.

Step

Action

Value(s)

Yes

No

1

Was the Powertrain On-Board Diagnostic (OBD) system check performed?

--

Go to Step 2

Go to Powertrain Powertrain On Board Diagnostic (OBD) System Check

2

  1. Turn the Ignition ON, engine OFF.
  2. Using the scan tool, monitor the A/C evaporator temperature.

Does the scan tool indicate the temperature shown?

52°C (126°F)

Go to Step 4

Go to Step 3

3

Does the scan tool indicate the temperature shown?

-17°C (2°F)

Go to Step 5

Go to Diagnostic Aids

4

Disconnect the A/C evaporator temperature sensor harness connector.

Does the scan tool indicate the temperature shown?

-17°C (2°F)

Go to Step 16

Go to Step 13

5

  1. Disconnect the A/C evaporator temperature sensor harness connector.
  2. Using a DVM (J 39200), measure the voltage from the 5 volt reference circuit in the evaporator temperature sensor harness connector to battery ground.

Does the DVM indicate the voltage shown?

5.0V

Go to Step 6

Go to Step 10

6

Using a DVM (J 39200), measure the voltage between the 5 volt reference circuit and the ground circuit in the evaporator temperature sensor harness connector.

Does the DVM indicate the voltage shown?

5.0V

Go to Step 7

Go to Step 11

7

  1. Connect a DVM (J 39200) from the 5 volt reference circuit in the evaporator temperature sensor harness connector to battery ground.
  2. Using a fused jumper wire, jumper the signal circuit in the evaporator temperature sensor harness connector to ground.

Does the DVM indicate the voltage shown?

5.0V

Go to Step 8

Go to Step 15

8

With the fused jumper wire still connected, monitor the A/C evaporator temperature with the scan tool.

Does the scan tool indicate the temperature shown.

52°C (126°F)

Go to Step 16

Go to Step 9

9

Using a DVM (J 39200), measure the voltage between the signal circuit and the ground circuit in the evaporator temperature sensor harness connector.

Does the DVM indicate the voltage shown?

0V

Go to Step 12

Go to Step 14

10

Repair the 5 volt reference circuit.

Is the action complete?

--

Go to Step 17

--

11

Repair the open ground circuit.

Is the action complete?

--

Go to Step 17

--

12

Repair the open signal circuit.

Is the action complete?

--

Go to Step 17

--

13

Repair the signal circuit for a short to ground.

Is the action complete?

--

Go to Step 17

--

14

Repair the signal circuit for a short to voltage.

Is the action complete?

--

Go to Step 17

--

15

Repair the 5 volt reference and the signal circuit for being shorted together.

Is the action complete?

--

Go to Step 17

--

16

Replace the evaporator temperature sensor.

Is the action complete?

--

Go to Step 17

--

17

  1. Using the scan tool, select DTC, Clear Info.
  2. Start the engine and idle at normal operating temperature.
  3. Select DTC, Specific, then enter the DTC number which was set.
  4. Operate the vehicle within the conditions for setting this DTC as specified in the supporting text, if applicable.

Does the scan tool indicate that this test ran and passed?

--

Go to Step 18

Go to Step 2

18

Using the scan tool, select Capture Info, Review Info.

Are any DTCs displayed that have not been diagnosed?

--

Go to the applicable DTC table

System OK