GM Service Manual Online
For 1990-2009 cars only

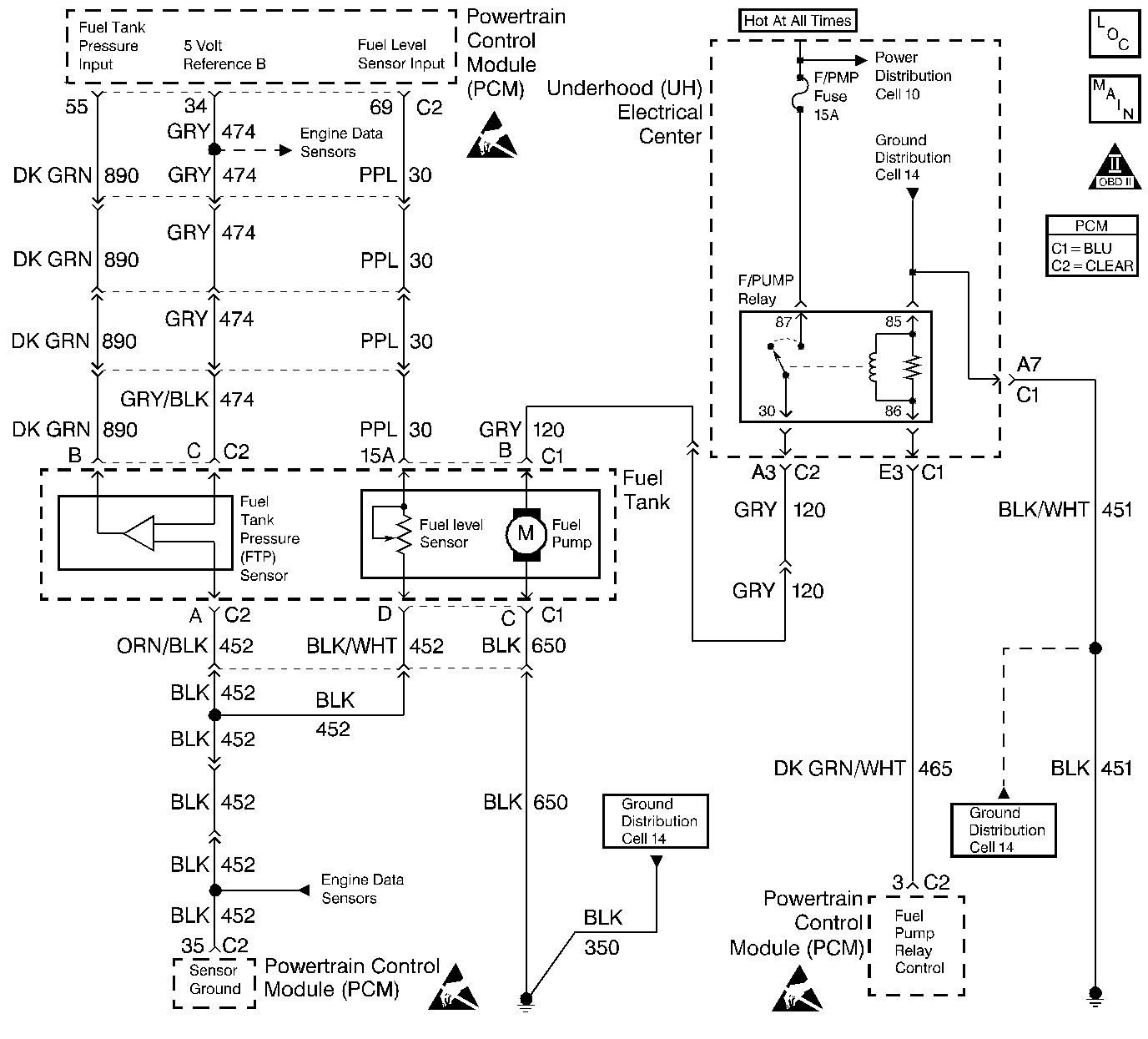
Object Number: 154433  Size: LF
Engine Controls Components
Fuel Control
OBD II Symbol Description Notice

Circuit Description

The evaporative system includes the following components:

    • The fuel tank.
    • The EVAP vent solenoid.
    • The fuel tank pressure sensor.
    • The fuel pipes and hoses.
    • The vapor lines.
    • The fuel cap.
    • The evaporative emission canister.
    • The purge lines.
    • The EVAP purge solenoid.

The EVAP purge solenoid valve allows manifold vacuum to purge the canister. The Powertrain Control Module (PCM) supplies a ground to energize the solenoid valve (purge ON ). The EVAP purge solenoid control is Pulse Width Modulated (PWM) or turned ON and OFF several times a second. The duty cycle (pulse width) is determined by engine operating conditions including load, throttle position, coolant temperature and ambient temperature. The duty cycle is calculated by the PCM and the output is commanded when the appropriate conditions have been met.

The EVAP Vent solenoid is used to seal the EVAP system during the EVAP leak diagnostic tests. The fuel tank pressure sensor is used to monitor vacuum in the system during the diagnostic tests.

A stuck closed EVAP purge solenoid, stuck open EVAP vent solenoid, disconnected or damaged EVAP purge line or vent hose, leaking fuel cap, or fill neck should set a DTC P0440. A small leak in the EVAP system should set a DTC P0442. An EVAP vent solenoid stuck closed, a restricted vent hose, or a blocked EVAP canister should set a DTC P0446. A continuous purge condition with no purge commanded by the PCM (EVAP purge solenoid stuck open or leaking) should set a DTC P1441. Refer to the DTC tables for further diagnostic procedures regarding the EVAP system.

Diagnostic Aids

Check for the following conditions:

    • Poor connection at PCM.
        Inspect harness connectors for backed out terminals, improper mating, broken locks, improperly formed or damaged terminals, and poor terminal to wire connection.
    • Damaged harness.
        Inspect the wiring harness for damage. If the harness appears to be OK, observe the Fuel Tank Pressure display on the scan tool while moving connectors and wiring harnesses related to the sensor. A change in the display will indicate the location of the malfunction.
    • Incorrect EVAP purge or vacuum source line routing.
        Verify that the source vacuum and EVAP purge lines to the canister purge valve are not switched.

Important: Although these diagnostics are considered type A, they act like type B diagnostics under certain conditions. Whenever the EVAP diagnostics report that the system has passed, or if the battery has been disconnected, the diagnostic must fail during two consecutive cold start trips before setting a DTC. The initial failure is not reported to the diagnostic executive or displayed on a scan tool. A passing system always reports to the diagnostic executive immediately.

Test Description

Number(s) below refer to the step number(s) on the Diagnostic Table.

  1. The PCM will command the EVAP purge and EVAP canister vent valves closed with the scan tool Seal System EVAP output control function activated. Fuel tank pressure should not decrease under this condition.

  2. The PCM commands the EVAP purge valve OFF (open) and the EVAP canister vent valve ON (closed) with the scan tool System Perf. EVAP output control function activated. Engine vacuum should cause fuel tank pressure to decrease when System Perf. is activated.

Enhanced Evaporative Emission System Check ( VIN K Only)

Step

Action

Value(s)

Yes

No

1

Was the Powertrain On-Board Diagnostic (OBD) System Check performed?

--

Go to Step 2

Go to the Powertrain On Board Diagnostic (OBD) System Check

2

Important: Visually/physically inspect for the following conditions:

   • Vacuum or purge lines disconnected. Refer to Emission Hose Routing Diagram .
   • Loose or missing fuel cap.

  1. Turn OFF the ignition switch.
  2. Remove the fuel cap.
  3. Turn ON the ignition switch.
  4. Observe Fuel Tank Pressure on the scan tool.

Is Fuel Tank Pressure at the specified value?

0 in. H2O

Go to Step 3

Go to DTC P0453 Fuel Tank Pressure Sensor Circuit High Voltage

3

Important:: Before continuing with diagnosis, zero the EVAP Pressure and Vacuum (inches of H2O) gauges on the
Object Number: 20803  Size: SH

(1)Main Valve
(2)Evaporative Emission System Purge/Presure Diagnostic Station J 41413
(3)Nitrogen Cylinder
(4)Black Connecting Hose
(5)Threaded Fitting
(6)Gauge Set
EVAP pressure/purge diagnostic station (refer to tool operating instructions).

  1. Replace the fuel cap.
  2. Using the scan tool, command the EVAP canister vent valve ON (Closed).
  3. Connect the EVAP pressure/purge diagnostic station to the EVAP service port.
  4. Pressurize the EVAP system to the specified value using the
    Object Number: 20803  Size: SH
    (1)Main Valve
    (2)Evaporative Emission System Purge/Presure Diagnostic Station J 41413
    (3)Nitrogen Cylinder
    (4)Black Connecting Hose
    (5)Threaded Fitting
    (6)Gauge Set
    EVAP pressure/purge diagnostic station (monitor pressure using gauge on the EVAP pressure/purge diagnostic station).
  5. Observe Fuel Tank Pressure on the scan tool.

Is Fuel Tank Pressure at the specified value?

5 in. H2O

Go to Step 4

Go to DTC P0452 Fuel Tank Pressure Sensor Circuit Low Voltage

4

Monitor the EVAP Pressure gauge on the EVAP pressure/purge diagnostic station while commanding the EVAP canister vent valve OFF (Open).

Does EVAP Pressure decrease to the specified value within 5 seconds?

0 in. H2O

Go to Step 5

Go to DTC P0446 Evaporative Emission (EVAP) Vent System Performance

5

  1. Start the engine.
  2. Remove the fuel cap.
  3. Using the scan tool output tests function, select Seal System and activate.
  4. Replace the fuel cap.
  5. Switch the rotary switch on the EVAP pressure/purge diagnostic station to PURGE.
  6. Run the engine at idle while monitoring the Vacuum (inches of H2O) gauge on the EVAP pressure/purge diagnostic station.

Is vacuum increasing to a value greater than the specified value?

0 in. H2O

Go to DTC P1441 Evaporative Emission (EVAP) System Flow During Non-Purge

Go to Step 6

6

  1. Using the scan tool output tests function, select System Perf. and activate.
  2. Switch the rotary switch on the EVAP pressure/purge diagnostic station to PURGE.
  3. Run the engine at 2500 RPM while monitoring the Vacuum (in. of H2O) gauge on the EVAP pressure/purge diagnostic station for at least 10 seconds.

Did vacuum increase to a value greater than the specified value?

-5 in H2O

System OK

Go to DTC P0440 Evaporative Emission (EVAP) System