GM Service Manual Online
For 1990-2009 cars only

Object Number: 218753  Size: LF
Engine Controls Components
A/C System
OBD II Symbol Description Notice
Handling ESD Sensitive Parts Notice

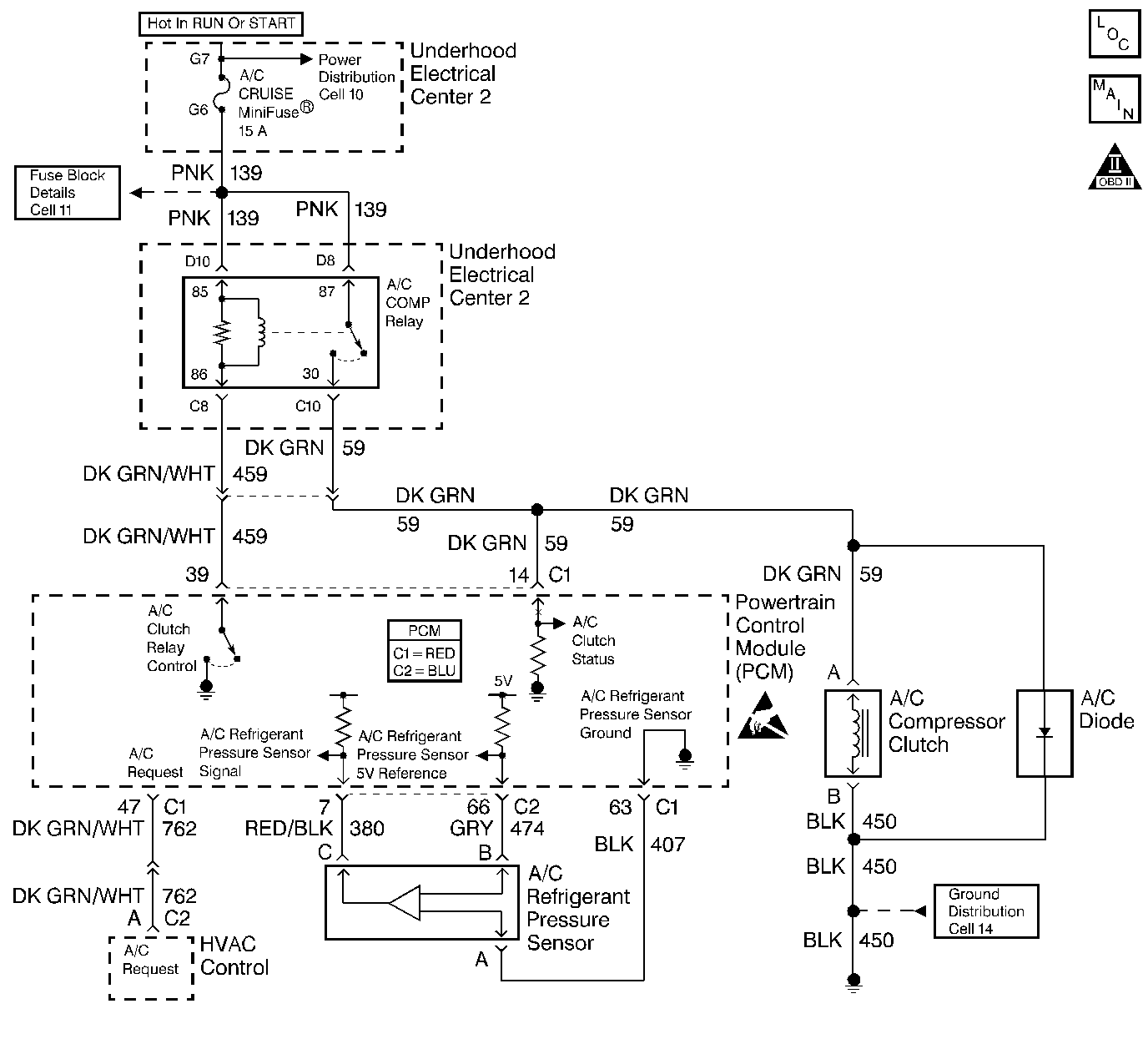
Circuit Description

The A/C system uses an A/C refrigerant pressure sensor mounted in the high side of the A/C system to monitor A/C refrigerant pressure. The PCM utilizes this information in order to turn ON the engine coolant fans when the A/C refrigerant pressure is high.

The A/C refrigerant pressure sensor operates much like other 3-wire sensors. The PCM supplies a 5.0 volt reference to the sensor. The sensor supplies a signal circuit to the PCM. As the A/C pressure increases or decreases, the resistance of the sensor changes and varies the amount of signal returning to the PCM.

The PCM monitors the A/C refrigerant pressure sensor signal circuit and can determine when the A/C pressure is too high or too low. The PCM disables the A/C compressor clutch and sets a DTC P0530 when the pressures are out of range (high or low) for a predetermined time. The PCM disables the A/C compressor in order to prevent A/C compressor damage.

Conditions for Running the DTC

The PCM detects an A/C request.

Conditions for Setting the DTC

A/C refrigerant pressure sensor indicates A/C refrigerant pressure is below 3.0 psi for 5.0 seconds.

OR

A/C refrigerant pressure sensor indicates A/C refrigerant pressure is above 445 psi for 5.0 seconds.

Action Taken When the DTC Sets

    • The powertrain control module (PCM) stores the DTC information into memory when the diagnostic runs and fails.
    • The malfunction indicator lamp (MIL) will not illuminate.
    • The PCM records the operating conditions at the time the diagnostic fails. The PCM stores this information in the Failure Records.

Conditions for Clearing the DTC

    • A last test failed, or current DTC, clears when the diagnostic runs and does not fail.
    • A history DTC will clear after 40 consecutive warm-up cycles, if no failures are reported by this or any other non-emission related diagnostic.
    • Use a scan tool in order to clear the DTC.

Diagnostic Aids

If the test did not fail this ignition cycle, move the related electrical harnesses and the connectors while monitoring a scan tool.

For an intermittent, refer to Symptoms .

Test Description

The numbers below refer to the step numbers on the diagnostic table.

  1. The normal A/C voltage is between 1.0 and 1.8 volts. If the A/C voltage is within the range, review the freeze frame data in order to determine when the DTC P0530 set.

  2. If the A/C pressure/voltage stays high after disconnecting the A/C refrigerant pressure sensor electrical connector, this indicates the signal circuit is shorted to a voltage.

  3. This step tests for a good ground circuit.

  4. This step tests the integrity of the A/C refrigerant pressure sensor signal circuit.

  5. If you have thoroughly tested the 5.0 volt reference circuit (for opens, shorts to ground, PCM connections etc.) and the circuit tests OK, then replace the PCM.

  6. If you have thoroughly tested the ground circuit for opens and the PCM connections are OK, then replace the PCM.

Step

Action

Value(s)

Yes

No

1

Did you perform the Powertrain On-Board Diagnostic (OBD) System Check?

--

Go to Step 2

Go to Powertrain On Board Diagnostic (OBD) System Check

2

  1. Install the scan tool.
  2. Idle the engine.
  3. Monitor the Diagnostic Trouble Code (DTC) information option using the scan tool.

Did DTC P1635 Fail This Ignition cycle?

--

Go to DTC P1635 5 Volt Reference 1 Circuit

Go to Step 3

3

  1. Turn ON the ignition leaving the engine OFF.
  2. Monitor the A/C High Side using the scan tool.

Does the scan tool indicate the A/C High Side between the specified range?

0.1-1.8V

Go to Step 4

Go to Step 5

4

  1. Turn ON the ignition leaving the engine OFF.
  2. Review the Freeze Frame and/or Failure Records data for this DTC and observe the parameters.
  3. Turn OFF the ignition for 15 seconds.
  4. Start the engine.
  5. Operate the vehicle within the conditions required for this diagnostic to run, and as close to the conditions recorded in Freeze Frame and/or Failure Records as possible. Special operating conditions that you need to meet before the PCM will run this diagnostic, where applicable, are listed in Conditions for Running the DTC.
  6. Select the Diagnostic Trouble Code (DTC) option and the Specific DTC option, then enter the DTC number using the scan tool.

Does the scan tool indicate that this diagnostic failed this ignition?

--

Go to Step 5

Go to Diagnostic Aids

5

Disconnect the A/C refrigerant pressure sensor electrical connector.

Does the scan tool indicate the A/C High Side less than the specified value?

1.0V

Go to Step 6

Go to Step 10

6

Measure the voltage from the A/C refrigerant pressure sensor 5.0 volt reference circuit to the battery ground using the DMM J 39200 .

Is the voltage near the specified value?

5.0V

Go to Step 7

Go to Step 11

7

Measure the voltage from the A/C refrigerant pressure sensor 5.0 volt reference circuit to the sensor ground circuit using the DMM J 39200 .

Is the voltage at the specified value?

5.0V

Go to Step 8

Go to Step 12

8

Jumper the 5.0 volt reference circuit to the A/C refrigerant pressure sensor signal circuit using a fused jumper wire. Refer to Using Fused Jumper Wires in Wiring Systems.

Does the scan tool indicate the A/C High Side voltage at the specified value?

5.0V

Go to Step 9

Go to Step 13

9

Repair the faulty A/C refrigerant pressure sensor connection or faulty sensor. Refer to Air Conditioning (A/C) Refrigerant Pressure Sensor Replacement in HVAC Manual.

Is the action complete?

--

Go to Step 14

--

10

Repair the short to voltage in the A/C refrigerant pressure sensor signal circuit. Refer to Wiring Repairs in Wiring Systems.

Is the action complete?

--

Go to Step 14

--

11

Repair the 5.0 volt reference circuit to the A/C refrigerant pressure sensor. Refer to Wiring Repairs in Wiring Systems.

Is the action complete?

--

Go to Step 14

--

12

Repair the ground circuit to the A/C refrigerant pressure sensor. Refer to Wiring Repairs in Wiring Systems.

Is the action complete?

--

Go to Step 14

--

13

Repair the signal circuit to the A/C refrigerant pressure sensor. Refer to Wiring Repairs in Wiring Systems.

Is the action complete?

--

Go to Step 14

--

14

  1. Select the Diagnostic Trouble Code (DTC) option and the Clear DTC Information option using the scan tool.
  2. Idle the engine at the normal operating temperature.
  3. Select the Diagnostic Trouble Code (DTC) option and the Specific DTC option, then enter the DTC number using the scan tool.
  4. Operate the vehicle within the Conditions for Running the DTC as specified in the supporting text, if applicable.

Does the scan tool indicate that this test ran and passed?

--

Go to Step 15

Go to Step 2

15

Select the Capture Info option and the Review Info option using the scan tool.

Does the scan tool display any DTCs that you have not diagnosed?

--

Go to the applicable DTC table

System OK