GM Service Manual Online
For 1990-2009 cars only
Makes
🢒
Chevrolet
🢒
1998
🢒
Camaro
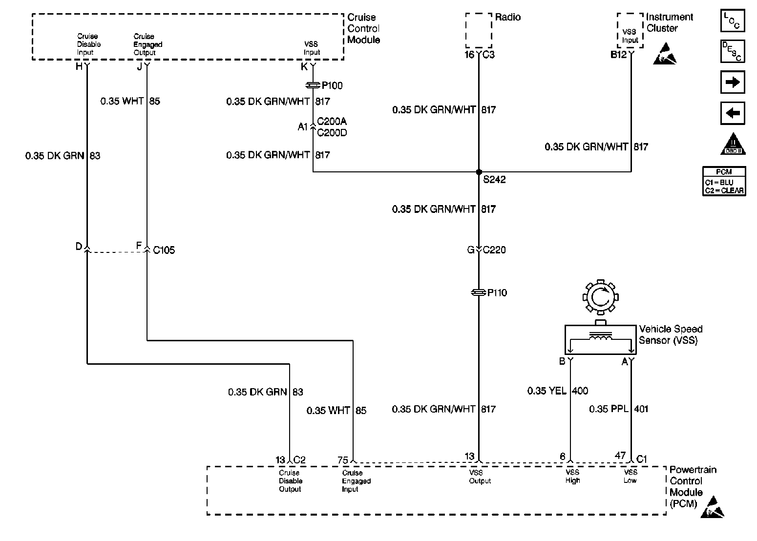
🢒 Cruise Control, VSS
Cruise Control, VSS
Cruise Control, VSS
Engine Controls Components
DTC P1662 Cruise Control Inhibit Output Circuit
Gen Control, IAC, Check Gauges Lamp
HO2S Sensors
OBD II Symbol Description Notice
Handling ESD Sensitive Parts Notice
Handling ESD Sensitive Parts Notice