GM Service Manual Online
For 1990-2009 cars only
Makes
🢒
Chevrolet
🢒
1999
🢒
Camaro
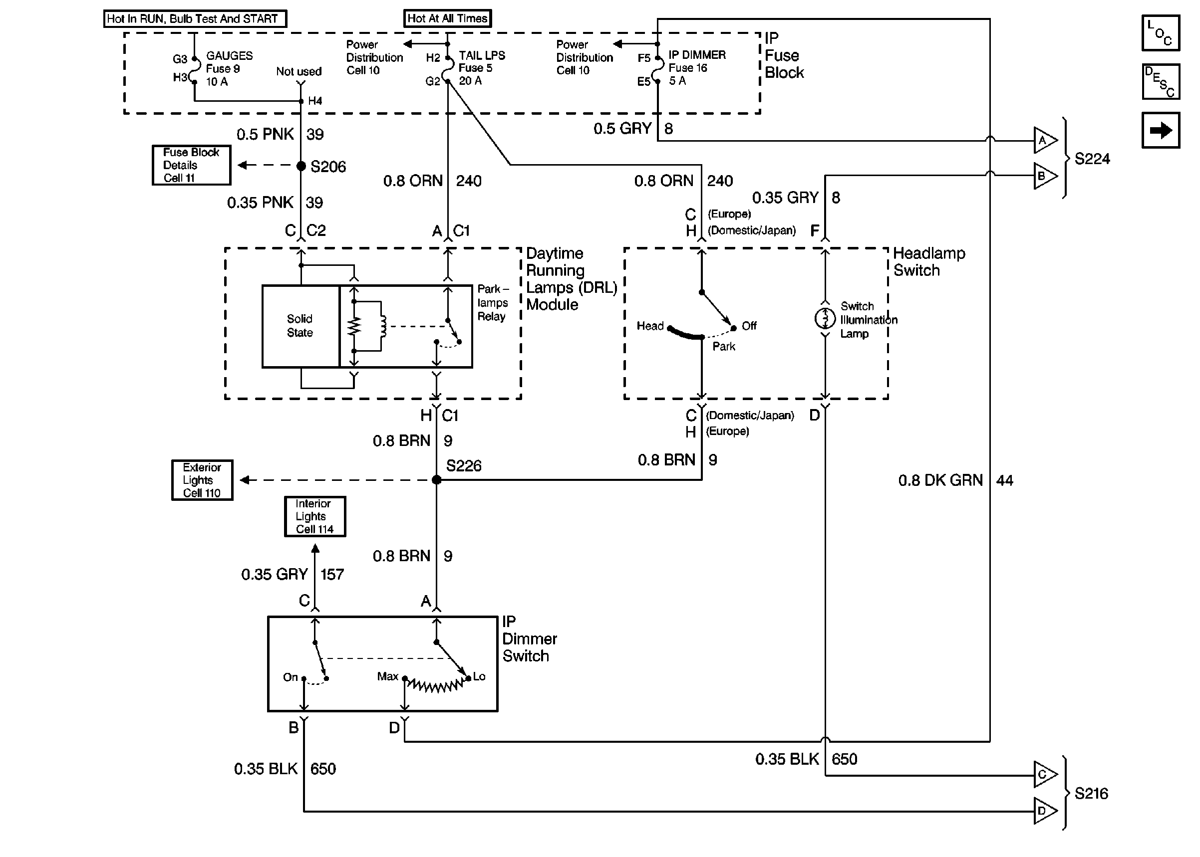
🢒 Headlamp and IP Dimmer Switches
Headlamp and IP Dimmer Switches
Headlamp and IP Dimmer Switches
Lighting Systems Components
Interior Lights Dimming Circuit Description
Cell 117: Steering Wheel Controls
Instrument Panel Lamps
Fusible Links, IP Fuse Block, and Underhood Electrical Centers
Ignition Switch and IP Fuse Block
I/P Fuses 7, 9, 10 and 11
BCM and Switch Inputs
Park/Turnlamps, Foglamps Relay, Side Marker Lamps Cell 110
Instrument Panel Lamps
Instrument Panel Lamps