GM Service Manual Online
For 1990-2009 cars only
Figure 1:

Transmission Case Cover and Shift Fork Assembly


Object Number: 356955  Size: LF
(1)Bolt
(2)O-Ring Seal
(3)Selector Arm
(4)Gear Select Interlock Plate
(5)1st and 2nd Shift Fork
(6)Shift Rail
(6)Shift Rail
(7)Shift Fork Insert
(7)Shift Fork Insert
(8)Shift Fork Plate
(8)Shift Fork Plate
(9)Selector Arm Roll Pin
(10)3rd and 4th Shift Fork
(11)Shift Rail Plug
(12)Transmission Cover
(13)Alignment Dowel Bolt
Figure 2:

Transmission Case (1 of 3)


Object Number: 356956  Size: LF
(1)Snap Ring
(1)Snap Ring
(2)Speedometer Drive Gear
(3)Speedometer Drive Gear Clip
(4)5th Speed Driven Gear
(5)Mainshaft Rear Bearing Race
(6)Mainshaft Rear Bearing
(7)1st Speed Gear
(8)1st Gear Bearing
(9)1st Gear Bearing Sleeve
(10)Inner -- 1st/2nd Sychronizer Cone
(10)Inner -- 1st/2nd Sychronizer Cone
(11)Outer -- 1st/2nd Sychronizer Cone
(11)Outer -- 1st/2nd Sychronizer Cone
(12)1st and 2nd Sychronizer Ring Blocker
(12)1st and 2nd Sychronizer Ring Blocker
(13)Sychronizer Spring
(13)Sychronizer Spring
(13)Sychronizer Spring
(13)Sychronizer Spring
(14)Reverse Sliding Gear
(15)Mainshaft with 1st and 2nd Synchronizer Hub
(15)Mainshaft with 1st and 2nd Synchronizer Hub
(16)1st Speed Bearing Sleeve Locating Pin
(17)1st/2nd Synchronizer Key
(18)2nd Synchronizer Thrust Washer
(19)2nd Synchronizer Spiral Retaining Ring
(20)2nd Gear Bearing Spacer
(21)2nd Gear Bearing
(22)2nd Speed Gear
(23)2nd Gear Thrust Washer
(24)2nd Gear Thrust Washer Snap Ring
(25)3rd Gear Bearing Spacer
(26)3rd Gear Bearing
(27)3rd Speed Gear
(28)3rd and 4th Synchronizer Blocker Ring
(28)3rd and 4th Synchronizer Blocker Ring
(29)3rd and 4th Synchronizer Sleeve
(30)Sychronizer Key
(31)3rd and 4th Sychronizer Hub
(32)Main Drive Gear Thrust Bearing Race
(33)Main Drive Gear Thrust Bearing
(34)Transmission Case
Figure 3:

Transmission Case (2 of 3)


Object Number: 356957  Size: LF
(1)Transmission Oiling Funnel
(2)5th Synchronizer Retainer Snap Ring
(3)5th Synchronizer Retainer
(4)5th Synchronizer Spring
(4)5th Synchronizer Spring
(5)5th Synchronizer Sleeve
(6)5th Synchronizer Key
(7)5th Synchronizer Hub
(8)5th Synchronizer Blocker Ring
(9)5th Speed Drive Gear
(10)Countershaft Retainer Bolt
(11)Countershaft Retainer
(12)Countershaft Bearing Adjustment Shim
(13)Rear Countershaft Race
(14)Countershaft Bearing
(14)Countershaft Bearing
(15)Countershaft Gear Cluster
(16)Front Countershaft Bearing Race
(17)Bearing Race O-Ring
(18)Transmission Case
Figure 4:

Transmission Case (3 of 3)


Object Number: 356958  Size: LF
(1)5th Shift Fork
(2)Shift Fork Roll Pin
(3)5th and Reverse Shift Rail
(4)5th and Reverse Shift Lever
(5)Spacer
(6)Main Drive Gear Pilot Roller Bearings
(7)Main Drive Gear
(8)Main Drive Gear Front Bearing Race
(9)Mainshaft Bearing Adjustment Shim
(10)Drive Gear Bearing Retainer Oil Seal
(11)Drive Gear Bearing Retainer
(12)Drive Gear Bearing Retainer Bolt
(13)5th/Reverse Shift Lever Pivot Bolt
(14)Reverse Lamp Switch
(15)Fill and Drain Plug
(16)Transmission Case
(17)Reverse Lock Spring
(18)5th/Reverse Lever Spring Clip
(19)Reverse Idler O-Ring
(20)Reverse Idler Gear
(21)Reverse Idler Roll Pin
(22)Reverse Idler Shaft
(23)Shift Fork Insert
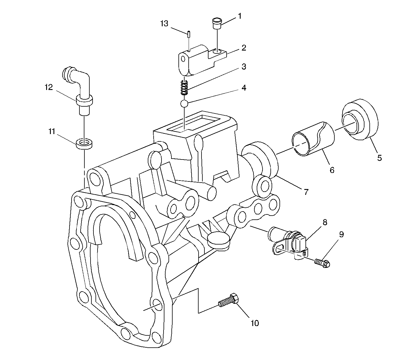
Figure 5:

Extension Housing


Object Number: 356960  Size: LF
(1)Shift Lever Damper Sleeve
(2)Offset Shift Lever
(3)Detent Spring
(4)Detent Ball
(5)Extension Housing Rear Oil Seal
(6)Extension Housing Bushing
(7)Extension Housing
(8)Vehicle Speed Sensor (VSS)
(9)Vehicle Speed Sensor (VSS) Bolt
(10)Extension Housing Bolt
(11)Extension Housing Vent O-ring
(12)Extension Housing Vent
(13)Offset Lever Roll Pin