GM Service Manual Online
For 1990-2009 cars only
Makes
🢒
Chevrolet
🢒
2000
🢒
Camaro
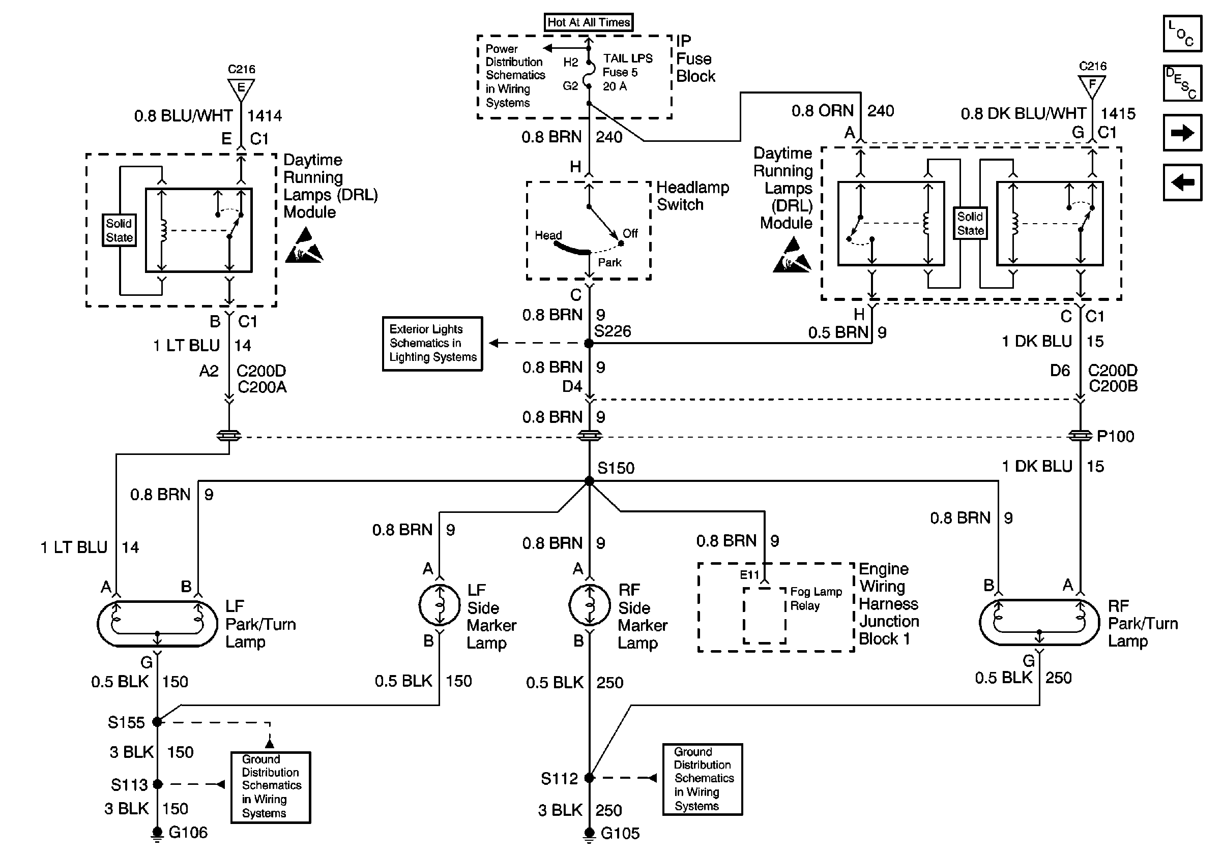
🢒 DRL Module, Side Marker Lamps, Park/Turn Lamps, Fog Lamp Relay
DRL Module, Side Marker Lamps, Park/Turn Lamps, Fog Lamp Relay
DRL Module, Side Marker Lamps, Park/Turn Lamps, Fog Lamp Relay
Lighting Systems Components
Exterior Lights Circuit Description Pont, Chevy Domestic, Gulf States
Taillamps, Tail/Stop Lamps, Tail/Stop/Turn Lamps, Side Marker Lamps, License Lamp
Center High Mounted Stop Lamp
Turn/Hazard Switch, Turn Indicators
G105
G106
Taillamps, Tail/Stop Lamps, Tail/Stop/Turn Lamps, Side Marker Lamps, License Lamp
TAIL LPS and STOP/HAZARD Fuses
Turn/Hazard Switch, Turn Indicators