GM Service Manual Online
For 1990-2009 cars only
Figure 1:

Front Engine Compartment (LAT)


Object Number: 2001117  Size: LF
(1)Fuse Block - Auxiliary (HP7)
(2)Mass Air Flow (MAF)/Intake Air Temperature (IAT) Sensor
(3)Brake Booster Vacuum Sensor
(4)Fuse Block - Underhood
(5)Brake Fluid Level Switch
(6)Brake Fluid Pressure Sensor (HP7)
(7)Hill Hold Brake Delay Valve (HP7)
(8)Electronic Brake Control Module (EBCM)
(9)Engine Cooling Fan
(10)Engine Cooling Fan Resistor
(11)A/C Refrigerant Pressure Sensor
Figure 2:

Engine - Front (LAT)


Object Number: 2001133  Size: LF
(1)A/C Compressor Clutch
(2)Starter Generator (HP7)
(3)Throttle Actuator Control (TAC) Module
(4)Engine Control Module (ECM)
(5)Transmission Control Module (TCM)
(6)Starter Generator Control Module (SGCM) ( HP7)
(7)Automatic Transmission Auxiliary Fluid Pump ( HP7)
(8)Knock Sensor (KS) Connector
(9)Knock Sensor (KS)
(10)Engine Oil Pressure (EOP) Switch
(11)Crankshaft Position (CKP) Sensor
(12)Starter Motor
(13)Starter Generator Control Module (SGCM) Coolant Pump (HP7)
Figure 3:

Engine - Rear (LAT)


Object Number: 2001150  Size: LF
(1)Engine Coolant Temperature (ECT) Sensor
(2)Engine Block Heater (K05)
(3)Automatic Transmission Output Shaft Speed (OSS) Sensor (ME7)
(4)Heater Coolant Pump (HP7)
(5)Park/Neutral Position (PNP) Switch (ME7)
Figure 4:

Engine - Top (LAT)


Object Number: 2001154  Size: LF
(1)Evaporative Emissions (EVAP) Canister Purge Solenoid Valve
(2)Camshaft Position (CMP) Sensor - Intake
(3)Fuel Injector 4
(4)Fuel Injector 3
(5)Fuel Injector 2
(6)Fuel Injector 1
(7)Camshaft Position (CMP) Actuator Solenoid Valve- Intake
(8)Camshaft Position (CMP) Actuator Solenoid Valve- Exhaust
(9)Ignition Coil 1
(10)Ignition Coil 2
(11)Ignition Coil 3
(12)Ignition Coil 4
(13)Camshaft Position (CMP) Sensor - Exhaust
Figure 5:

Front of the Engine (LE5)


Object Number: 1906550  Size: LF
(1)Throttle Actuator Control (TAC) Module
(2)Crankshaft Position (CKP) Sensor
(3)Starter Motor
(4)Engine Oil Pressure (EOP) Switch
(5)Knock Sensor (KS)
(6)A/C Compressor Clutch
(7)A/C Refrigerant Pressure Sensor
(8)Generator
Figure 6:

Rear of the Engine (LE5)


Object Number: 1906561  Size: LF
(1)Engine Block Heater Connector (K05)
(2)Heated Oxygen Sensor (HO2S) 2
(3)Heated Oxygen Sensor (HO2S) 1
(4)Engine Coolant Temperature (ECT) Sensor
(5)Camshaft Position (CMP) Sensor - Intake
Figure 7:

Top of Engine -- Electrical (LE5)


Object Number: 1993771  Size: LF
(1)Mass Air Flow (MAF)/Intake Air Temperature (IAT) Sensor
(2) Camshaft Position (CMP) Actuator Solenoid Valve- Intake
(3)Camshaft Position (CMP) Actuator Solenoid Valve - Exhaust
(4)Ignition Coil 1
(5)Ignition Coil 2
(6)Ignition Coil 3
(7)Ignition Coil 4
(8)Throttle Actuator Control (TAC) Module
(9)Fuel Injector 4
(10)Fuel Injector 3
(11)Fuel Injector 2
(12)Fuel Injector 1
(13)Manifold Absolute Pressure (MAP) Sensor
(14)X110
Figure 8:

Top of the Engine (LE5)


Object Number: 1906555  Size: LF
(1)Evaporative Emissions (EVAP) Canister Purge Solenoid Valve
(2)Camshaft Position (CMP) Sensor Exhaust
(3)Manifold Absolute Pressure (MAP) Sensor
(4)Camshaft Position (CMP) Actuator Solenoid Valve - Intake
(5)Mass Air Flow (MAF)/Intake Air Temperature (IAT) Sensor
(6)Camshaft Position (CMP) Actuator Solenoid Valve - Exhaust
Figure 9:

Front of the Engine (LY7)


Object Number: 1906530  Size: LF
(1)Manifold Absolute Pressure (MAP) Sensor
(2)Transmission Control Module (TCM) (MH2/MH4)
(3)Heated Oxygen Sensor (HO2S) Bank 1 Sensor 1
(4)Heated Oxygen Sensor (HO2S) Bank 1 Sensor 2
(5)Knock Sensor (KS) Bank 1
(6)Engine Oil Pressure (EOP) Switch
(7)A/C Compressor Clutch
(8)A/C Refrigerant Pressure Sensor
(9)Generator
(10)Engine Coolant Temperature (ECT) Sensor
Figure 10:

Rear of the Engine (LY7)


Object Number: 1906541  Size: LF
(1)Evaporative Emissions (EVAP) Canister Purge Solenoid Valve
(2)Heated Oxygen Sensor (HO2S) Bank 2 Sensor 1
(3)Heated Oxygen Sensor (HO2S) Bank 2 Sensor 2
(4)Knock Sensor (KS) Bank 2
(5)Crankshaft Position (CKP) Sensor
(6)Engine Block Heater Connector (K05)
Figure 11:

Right Side of the Engine (LY7)


Object Number: 1906534  Size: LF
(1)Throttle Actuator Control (TAC) Module
(2) Mass Air Flow (MAF)/Intake Air Temperature (IAT) Sensor
(3)Camshaft Position (CMP) Sensor - Bank 2 Intake
(4)Camshaft Position (CMP) Sensor - Bank 2 Exhaust
(5)Camshaft Position (CMP) Actuator Solenoid Valve - Bank 2 Intake
(6)Camshaft Position (CMP) Actuator Solenoid Valve - Bank 2 Exhaust
(7)Camshaft Position (CMP) Sensor - Bank 1 Intake
(8)Camshaft Position (CMP) Actuator Solenoid Valve - Bank 1 Intake
(9)Camshaft Position (CMP) Actuator Solenoid Valve - Bank 1 Exhaust
(10)Camshaft Position (CMP) Sensor - Bank 1 Exhaust
Figure 12:

Top of the Engine (LY7)


Object Number: 1906539  Size: LF
(1)Fuel Injector 6
(2)Ignition Coil 6
(3)Fuel Injector 4
(4)Ignition Coil 4
(5)Ignition Coil 2
(6)Fuel Injector 2
(7)Fuel Injector 1
(8)Ignition Coil 1
(9)Fuel Injector 3
(10)Ignition Coil 3
(11)Ignition Coil 5
(12)Fuel Injector 5
Figure 13:

Front of the Engine (LZ4)


Object Number: 1906522  Size: LF
(1)Heated Oxygen Sensor (HO2S) Bank 2 Sensor 1
(2)Engine Coolant Temperature Sensor
(3)Transmission Control Module (TCM)
(4)Fusible Link
(5)Starter
(6)Knock Sensor (KS) Bank 2
(7)Engine Oil Pressure (EOP) Switch
(8)Heated Oxygen Sensor (HO2S) Bank 2 Sensor 2
(9)A/C Compressor Clutch
(10)A/C Refrigerant Pressure Sensor
Figure 14:

Rear of the Engine (LZ4)


Object Number: 1906528  Size: LF
(1)Knock Sensor (KS) Bank 1
(2)Heated Oxygen Sensor (HO2S) Bank 1 Sensor 1
(3)Camshaft Position (CMP) Actuator Solenoid Valve
(4)Engine Block Heater Connector (K05)
(5)Crankshaft Position (CKP) Sensor
(6)Heated Oxygen Sensor (HO2S) Bank 1 Sensor 2
Figure 15:

Top View of the Engine Compartment (LZ4)


Object Number: 1906525  Size: LF
(1)Generator
(2)Ignition Control Module (ICM)
(3)Manifold Absolute Pressure (MAP) Sensor
(4)Throttle Actuator Control (TAC) Module
(5)Evaporative Emissions (EVAP) Canister Purge Solenoid Valve
(6) Mass Air Flow (MAF)/Intake Air Temperature (IAT) Sensor
Figure 16:

Top View of the Engine (LZ4)


Object Number: 1994030  Size: LF
(1)Fuel Injector 6
(2)Fuel Injector 5
(3)Fuel Injector 4
(4)Camshaft Position (CMP) Sensor
(5)Fuel Injector 1
(6)Fuel Injector 2
(7)Fuel Injector 3
Figure 17:

LAT Engine with ME7 Transmission


Object Number: 1906569  Size: LF
(1)Automatic Transmission Auxiliary Fluid Pump (HP7)
(2)X112
(3)Automatic Transmission Output Shaft Speed (OSS) Sensor
(4)Park/Neutral Position (PNP) Switch
Figure 18:

Transmission Components (MH2/MH4)


Object Number: 2008672  Size: LF
(1)Automatic Transmission Input Shaft Speed (ISS) Sensor
(2)Automatic Transmission Internal Mode Switch (IMS) .(Part of Valve Body Assembly)
(3)Automatic Transmission Shift Lever
(4)Automatic Transmission Output Shaft Speed (OSS) Sensor
Figure 19:

Automatic transmission Electronic Components (ME7/MN5)


Object Number: 1982293  Size: LF
(1) Automatic Transmission Fluid Pressure (TFP) Manual Valve Position Switch
(2)1-2 Shift Solenoid (1-2 SS) Valve (ME7/MN5)
(3)2-3 Shift Solenoid (2-3 SS) Valve (ME7/MN5)
(4)Automatic Transmission Output Shaft Speed (OSS) Sensor
(5)Automatic Transmission Input Shaft Speed (ISS) Sensor
(6)Torque Converter Clutch (TCC) Pressure Control (PC) Solenoid Valve
(7)Torque Converter Clutch (TCC) Pulse Width Modulation (PWM) Solenoid Valve
Figure 20:

LE5 Engine with MN5 Transmission


Object Number: 1906579  Size: LF
(1)Park/Neutral Position (PNP) Switch
(2)X112
(3)Automatic Transmission Output Shaft Speed (OSS) Sensor
Figure 1:

Front Engine Compartment (LAT)


Object Number: 2001117  Size: LF
(1)Fuse Block - Auxiliary (HP7)
(2)Mass Air Flow (MAF)/Intake Air Temperature (IAT) Sensor
(3)Brake Booster Vacuum Sensor
(4)Fuse Block - Underhood
(5)Brake Fluid Level Switch
(6)Brake Fluid Pressure Sensor (HP7)
(7)Hill Hold Brake Delay Valve (HP7)
(8)Electronic Brake Control Module (EBCM)
(9)Engine Cooling Fan
(10)Engine Cooling Fan Resistor
(11)A/C Refrigerant Pressure Sensor
Figure 2:

Engine - Front (LAT)


Object Number: 2001133  Size: LF
(1)A/C Compressor Clutch
(2)Starter Generator (HP7)
(3)Throttle Actuator Control (TAC) Module
(4)Engine Control Module (ECM)
(5)Transmission Control Module (TCM)
(6)Starter Generator Control Module (SGCM) ( HP7)
(7)Automatic Transmission Auxiliary Fluid Pump ( HP7)
(8)Knock Sensor (KS) Connector
(9)Knock Sensor (KS)
(10)Engine Oil Pressure (EOP) Switch
(11)Crankshaft Position (CKP) Sensor
(12)Starter Motor
(13)Starter Generator Control Module (SGCM) Coolant Pump (HP7)
Figure 3:

Engine - Rear (LAT)


Object Number: 2001150  Size: LF
(1)Engine Coolant Temperature (ECT) Sensor
(2)Engine Block Heater (K05)
(3)Automatic Transmission Output Shaft Speed (OSS) Sensor (ME7)
(4)Heater Coolant Pump (HP7)
(5)Park/Neutral Position (PNP) Switch (ME7)
Figure 4:

Engine - Top (LAT)


Object Number: 2001154  Size: LF
(1)Evaporative Emissions (EVAP) Canister Purge Solenoid Valve
(2)Camshaft Position (CMP) Sensor - Intake
(3)Fuel Injector 4
(4)Fuel Injector 3
(5)Fuel Injector 2
(6)Fuel Injector 1
(7)Camshaft Position (CMP) Actuator Solenoid Valve- Intake
(8)Camshaft Position (CMP) Actuator Solenoid Valve- Exhaust
(9)Ignition Coil 1
(10)Ignition Coil 2
(11)Ignition Coil 3
(12)Ignition Coil 4
(13)Camshaft Position (CMP) Sensor - Exhaust
Figure 5:

Engine-Left Side (LCS)


Object Number: 2084322  Size: LF
(1)X111
(2)X110
(3)X176
(4)X152
Figure 6:

Engine-Front View (LCS)


Object Number: 2084250  Size: LF
(1)Mass Air Flow (MAF)/Intake Air Temperature (IAT) Sensor
(2)Fuse Block - Underhood
(3)Fuse Block - Auxiliary
(4)Automatic Transmission Auxiliary Fluid Pump Control Module (HP5)
(5)High Pressure Fuel Pump
(6)Automatic Transmission Input Shaft Speed (ISS) Sensor
(7)Automatic Transmission - 2MT70
(8)A/C Refrigerant Pressure Sensor
(9)Generator Control Module Temperature Sensor (HP5)
(10)Knock Sensor (KS) Bank 2
(11)Electric A/C Compressor
(12)Engine Oil Pressure (EOP) Sensor (LCS)
(13)Generator Coolant Control Pump - Lower
(14)Engine Coolant Temperature (ECT) Sensor (LCS)
(15)Generator Coolant Control Pump - Upper
Figure 7:

Engine-Left Rear (LCS)


Object Number: 2084290  Size: LF
(1)Drive Motor Generator Power Inverter Module
(2)Heater Coolant Pump
(3)Resolver Motor-B X1
(4)Resolver Motor-B X2
(5)Trans Motor
(6)Trans Motor
(7)Accessory DC Power Control Module
Figure 8:

Engine-Right Rear (LCS)


Object Number: 2084258  Size: LF
(1)Camshaft Position (CMP) Sensor - Bank 1 Exhaust
(2)Evaporative Emissions (EVAP) Canister Purge Solenoid Valve
(3)Throttle Actuator Control (TAC) Module
(4)Camshaft Position (CMP) Actuator Solenoid Valve - Bank 1 Intake
(5)Camshaft Position (CMP) Sensor - Bank 1 Intake
(6)Camshaft Position (CMP) Sensor - Bank 2 Intake
(7)Camshaft Position (CMP) Actuator Solenoid Valve - Bank 2 Exhaust
(8)Camshaft Position (CMP) Sensor - Bank 2 Exhaust
(9)Camshaft Position (CMP) Actuator Solenoid Valve - Bank 2 Exhaust
(10)Engine Control Module (ECM)
(11)Camshaft Position (CMP) Actuator Solenoid Valve - Bank 1 Exhaust
(12)Knock Sensor (KS) Bank 1
(13)Crankshaft Position (CKP) Sensor
Figure 9:

Engine-Top View (LCS)


Object Number: 2084272  Size: LF
(1)Drive Motor Battery Cable Terminal Extension Cover (HP5)
(2)Ignition Coil 6
(3)Ignition Coil 4
(4)Ignition Coil 2
(5)Fuel Injector 6
(6)Fuel Injector 4
(7)Fuel Injector 2
(8)Fuel Injector 1
(9)Fuel Injector 3
(10)Ignition Coil 1
(11)Ignition Coil 3
(12)Ignition Coil 5
(13)Fuel Injector 5
Figure 10:

Front of the Engine (LE5)


Object Number: 1906550  Size: LF
(1)Throttle Actuator Control (TAC) Module
(2)Crankshaft Position (CKP) Sensor
(3)Starter Motor
(4)Engine Oil Pressure (EOP) Switch
(5)Knock Sensor (KS)
(6)A/C Compressor Clutch
(7)A/C Refrigerant Pressure Sensor
(8)Generator
Figure 11:

Rear of the Engine (LE5)


Object Number: 1906561  Size: LF
(1)Engine Block Heater Connector (K05)
(2)Heated Oxygen Sensor (HO2S) 2
(3)Heated Oxygen Sensor (HO2S) 1
(4)Engine Coolant Temperature (ECT) Sensor
(5)Camshaft Position (CMP) Sensor - Intake
Figure 12:

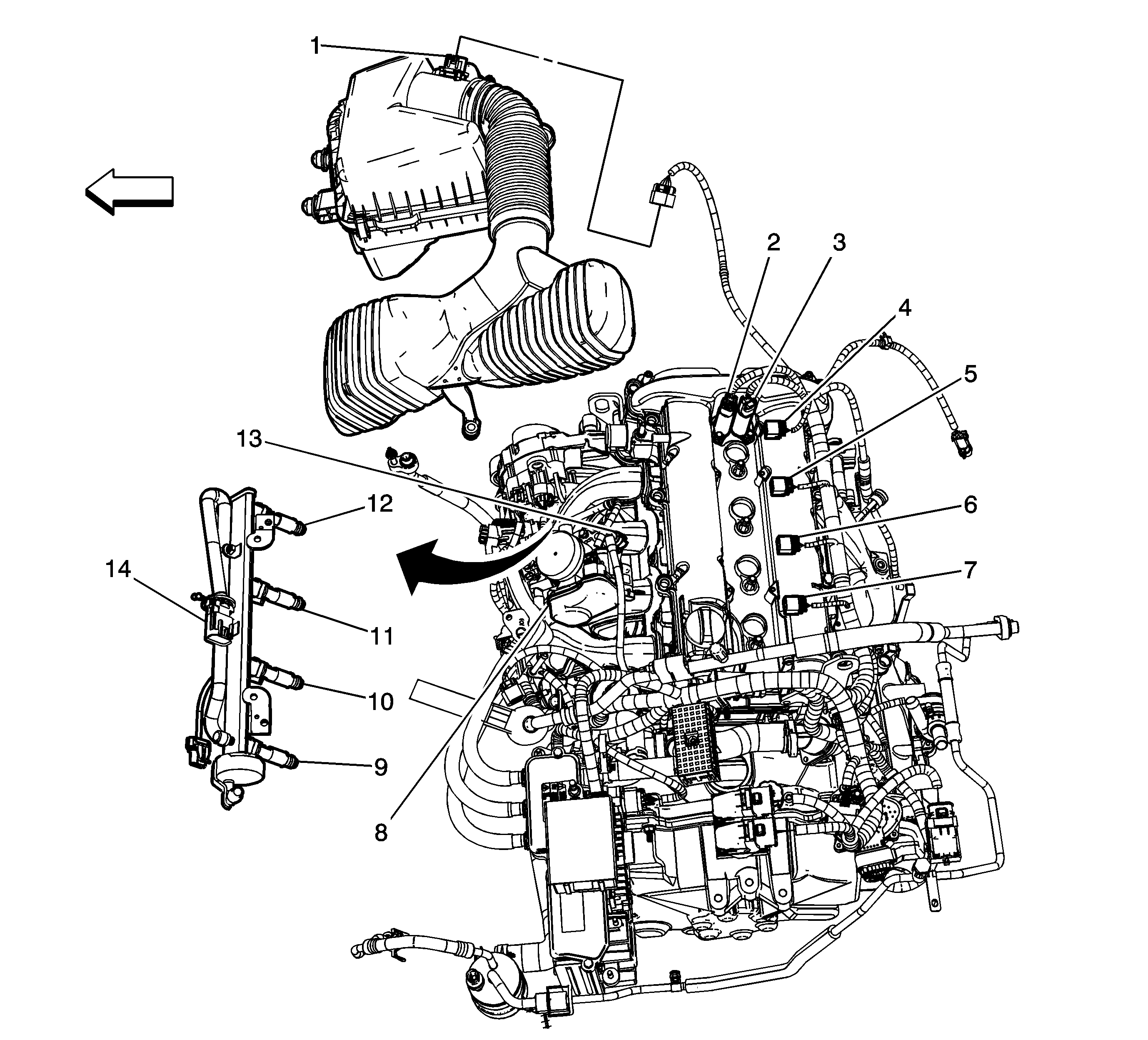
Top of Engine -- Electrical (LE5)


Object Number: 1993771  Size: LF
(1)Mass Air Flow (MAF)/Intake Air Temperature (IAT) Sensor
(2) Camshaft Position (CMP) Actuator Solenoid Valve- Intake
(3)Camshaft Position (CMP) Actuator Solenoid Valve - Exhaust
(4)Ignition Coil 1
(5)Ignition Coil 2
(6)Ignition Coil 3
(7)Ignition Coil 4
(8)Throttle Actuator Control (TAC) Module
(9)Fuel Injector 4
(10)Fuel Injector 3
(11)Fuel Injector 2
(12)Fuel Injector 1
(13)Manifold Absolute Pressure (MAP) Sensor
(14)X110
Figure 13:

Top of the Engine (LE5)


Object Number: 1906555  Size: LF
(1)Evaporative Emissions (EVAP) Canister Purge Solenoid Valve
(2)Camshaft Position (CMP) Sensor Exhaust
(3)Manifold Absolute Pressure (MAP) Sensor
(4)Camshaft Position (CMP) Actuator Solenoid Valve - Intake
(5)Mass Air Flow (MAF)/Intake Air Temperature (IAT) Sensor
(6)Camshaft Position (CMP) Actuator Solenoid Valve - Exhaust
Figure 14:

Front of the Engine (LY7)


Object Number: 1906530  Size: LF
(1)Manifold Absolute Pressure (MAP) Sensor
(2)Transmission Control Module (TCM) (MH2/MH4)
(3)Heated Oxygen Sensor (HO2S) Bank 1 Sensor 1
(4)Heated Oxygen Sensor (HO2S) Bank 1 Sensor 2
(5)Knock Sensor (KS) Bank 1
(6)Engine Oil Pressure (EOP) Switch
(7)A/C Compressor Clutch
(8)A/C Refrigerant Pressure Sensor
(9)Generator
(10)Engine Coolant Temperature (ECT) Sensor
Figure 15:

Rear of the Engine (LY7)


Object Number: 1906541  Size: LF
(1)Evaporative Emissions (EVAP) Canister Purge Solenoid Valve
(2)Heated Oxygen Sensor (HO2S) Bank 2 Sensor 1
(3)Heated Oxygen Sensor (HO2S) Bank 2 Sensor 2
(4)Knock Sensor (KS) Bank 2
(5)Crankshaft Position (CKP) Sensor
(6)Engine Block Heater Connector (K05)
Figure 16:

Right Side of the Engine (LY7)


Object Number: 1906534  Size: LF
(1)Throttle Actuator Control (TAC) Module
(2) Mass Air Flow (MAF)/Intake Air Temperature (IAT) Sensor
(3)Camshaft Position (CMP) Sensor - Bank 2 Intake
(4)Camshaft Position (CMP) Sensor - Bank 2 Exhaust
(5)Camshaft Position (CMP) Actuator Solenoid Valve - Bank 2 Intake
(6)Camshaft Position (CMP) Actuator Solenoid Valve - Bank 2 Exhaust
(7)Camshaft Position (CMP) Sensor - Bank 1 Intake
(8)Camshaft Position (CMP) Actuator Solenoid Valve - Bank 1 Intake
(9)Camshaft Position (CMP) Actuator Solenoid Valve - Bank 1 Exhaust
(10)Camshaft Position (CMP) Sensor - Bank 1 Exhaust
Figure 17:

Top of the Engine (LY7)


Object Number: 1906539  Size: LF
(1)Fuel Injector 6
(2)Ignition Coil 6
(3)Fuel Injector 4
(4)Ignition Coil 4
(5)Ignition Coil 2
(6)Fuel Injector 2
(7)Fuel Injector 1
(8)Ignition Coil 1
(9)Fuel Injector 3
(10)Ignition Coil 3
(11)Ignition Coil 5
(12)Fuel Injector 5
Figure 18:

Front of the Engine (LZ4)


Object Number: 1906522  Size: LF
(1)Heated Oxygen Sensor (HO2S) Bank 2 Sensor 1
(2)Engine Coolant Temperature Sensor
(3)Transmission Control Module (TCM) (MH2/MH4)
(4)Engine Harness
(5)Starter
(6)Knock Sensor (KS) Bank 2
(7)Engine Oil Pressure (EOP) Switch
(8)Heated Oxygen Sensor (HO2S) Bank 2 Sensor 2
(9)A/C Compressor Clutch
(10)A/C Refrigerant Pressure Sensor
Figure 19:

Rear of the Engine (LZ4)


Object Number: 1906528  Size: LF
(1)Knock Sensor (KS) Bank 1
(2)Heated Oxygen Sensor (HO2S) Bank 1 Sensor 1
(3)Camshaft Position (CMP) Actuator Solenoid Valve
(4)Engine Block Heater Connector (K05)
(5)Crankshaft Position (CKP) Sensor
(6)Heated Oxygen Sensor (HO2S) Bank 1 Sensor 2
Figure 20:

Top View of the Engine Compartment (LZ4)


Object Number: 1906525  Size: LF
(1)Generator
(2)Ignition Control Module (ICM)
(3)Manifold Absolute Pressure (MAP) Sensor
(4)Throttle Actuator Control (TAC) Module
(5)Evaporative Emissions (EVAP) Canister Purge Solenoid Valve
(6) Mass Air Flow (MAF)/Intake Air Temperature (IAT) Sensor
Figure 21:

Top View of the Engine (LZ4)


Object Number: 1994030  Size: LF
(1)Fuel Injector 6
(2)Fuel Injector 5
(3)Fuel Injector 4
(4)Camshaft Position (CMP) Sensor
(5)Fuel Injector 1
(6)Fuel Injector 2
(7)Fuel Injector 3
Figure 22:

Auxiliary Fluid Pump (HP7)


Object Number: 2174696  Size: LF
(1)4-3 Downshift On/Off Solenoid (HP7)
(2)Automatic Transmission Auxiliary Fluid Pump (HP7)
Figure 23:

LAT Engine with ME7 Transmission


Object Number: 1906569  Size: LF
(1)Automatic Transmission Auxiliary Fluid Pump (HP7)
(2)X112
(3)Automatic Transmission Output Shaft Speed (OSS) Sensor
(4)Park/Neutral Position (PNP) Switch
Figure 24:

Transmission Components (MH2/MH4)


Object Number: 2008672  Size: LF
(1)Automatic Transmission Input Shaft Speed (ISS) Sensor
(2)Automatic Transmission Internal Mode Switch (IMS) .(Part of Valve Body Assembly)
(3)Automatic Transmission Shift Lever
(4)Automatic Transmission Output Shaft Speed (OSS) Sensor
Figure 25:

Automatic transmission Electronic Components (ME7/MN5)


Object Number: 1982293  Size: LF
(1) Automatic Transmission Fluid Pressure (TFP) Manual Valve Position Switch
(2)1-2 Shift Solenoid (1-2 SS) Valve (ME7/MN5)
(3)2-3 Shift Solenoid (2-3 SS) Valve (ME7/MN5)
(4)Automatic Transmission Output Shaft Speed (OSS) Sensor
(5)Automatic Transmission Input Shaft Speed (ISS) Sensor
(6)Torque Converter Clutch (TCC) Pressure Control (PC) Solenoid Valve
(7)Torque Converter Clutch (TCC) Pulse Width Modulation (PWM) Solenoid Valve
Figure 26:

LE5 Engine with MN5 Transmission


Object Number: 1906579  Size: LF
(1)Park/Neutral Position (PNP) Switch
(2)X112
(3)Automatic Transmission Output Shaft Speed (OSS) Sensor