GM Service Manual Online
For 1990-2009 cars only
Makes
🢒
Chevrolet
🢒
2001
🢒
Cavalier
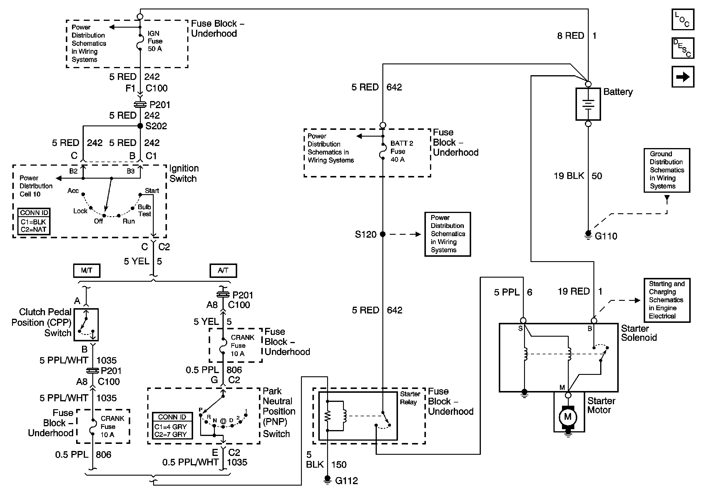
🢒 Starting System
Starting System
Starting System
Master Electrical Component List
Charging System Description and Operation
Charging System
G110 and G111
Charging System
Underhood Fuse Block BATT 2 Fuse, I/P Fuse Block RR DEFOG, PWR ACC, AUX PWR and STOP/HZD Fuses
Underhood Fuse Block BATT 2 Fuse, I/P Fuse Block RR DEFOG, PWR ACC, AUX PWR and STOP/HZD Fuses
Underhood Fuse Block IGN and ABS Fuses, I/P Fuse Block ABS, F/P-INJ, AIR BG and Cruise Fuses