GM Service Manual Online
For 1990-2009 cars only
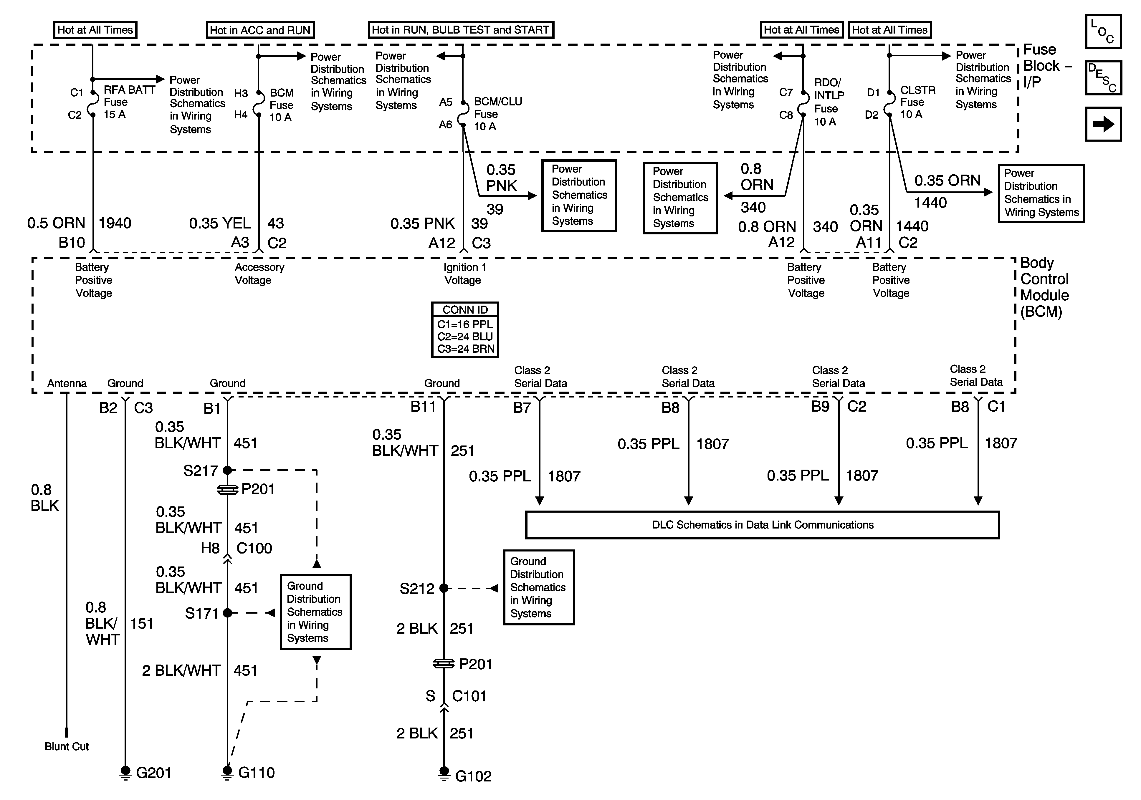
Figure 1:

Power, Ground, Serial Data, Early Production


Object Number: 1237740  Size: FS
Figure 2:

Power, Ground, Serial Data, Late Production


Object Number: 1237741  Size: FS
Figure 3:

Controlled/Monitored Subsystem References (Page 1 of 3)


Object Number: 787660  Size: FS
Master Electrical Component List
Body Control System Description and Operation
Controlled/Monitored Subsystem References 2 of 3
03 Power, Ground, Serial Data
Door Lock Motors (w/AUO)
Body Rear End
Controls and Indicators-Domestic
Door Switch Signals and Cortesy Lamps Controls
Door Switch Signals and Cortesy Lamps Controls
Door Switch Signals and Cortesy Lamps Controls
Switch and Controls (w/AUO)
Switch and Controls (w/AUO)
Figure 4:

Controlled/Monitored Subsystem References (Page 2 of 3)


Object Number: 669288  Size: FS
Master Electrical Component List
Body Control System Description and Operation
Controlled/Monitored Subsystem References 3 of 3
Controlled/Monitored Subsystem References 1 of 2
Door Switch Signals and Cortesy Lamps Controls
Theft Deterrent
Shift Lock Control
Courtesy/Reading Lamps
Horns
Engine Cooling
Brake Warning System
Compressor Controls
Brake Warning System
Front Fog Lamps (Pontiac)
Front Fog Lamps (Chevrolet)
Figure 5:

Controlled/Monitored Subsystem References (Page 3 of 3)


Object Number: 860648  Size: FS
Master Electrical Component List
Body Control System Description and Operation
Controlled/Monitored Subsystem References 2 of 3
Controls and Indicators-Domestic
Controls and Indicators-Domestic
Park Lamps and Marker Lamps Controls- Front (Pontiac)
Audible Warning
Dimmer Controls
Interior Controls Illumination Lamps
Front Fog Lamps (Pontiac)
Front Fog Lamps (Chevrolet)
Indicators and Switches
Theft Deterrent