GM Service Manual Online
For 1990-2009 cars only

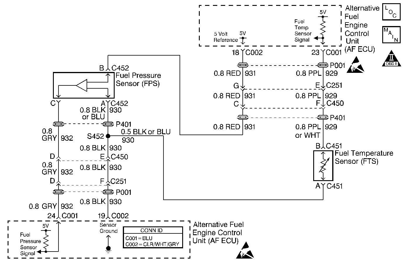
Object Number: 488526  Size: MF
Engine Controls Components
Engine Controls Schematics
OBD II Symbol Description Notice
Handling ESD Sensitive Parts Notice
Handling ESD Sensitive Parts Notice

Circuit Description

The Fuel Pressure Sensor (FPS) is a potentiometer. The AF ECU supplies about 5 volts on the FPS sensor reference voltage circuit. The AF ECU also supplies a ground circuit to the FPS sensor. When fuel level/tank pressure is full the FPS signal voltage rises to 4.1 volts. As fuel level/tank pressure decreases to empty, the FPS signal voltage drops to around 0.5 volts. The AF ECU monitors the FPS signal circuit voltage and the Fuel Temperature Sensor (FTS) and determines the amount of fuel within the fuel tank.

This DTC is used to indicate a FPS sensor signal voltage that is below the normal operating range of the sensor.

Conditions for Running the DTC

The engine is operating on alternative fuel.

Conditions for Setting the DTC

The AF ECU monitors an FPS signal voltage of less than 0.50 volts for at least 1 second continuously.

Action Taken When the DTC Sets

    • The AF ECU will NOT illuminate the MIL.
    • The AF ECU will store the DTC as History during ONE drive trip in which the diagnostic runs and fails.
    • The AF ECU will record operating conditions at the time the DTC sets. This information will be stored as Freeze Frame data.

Conditions for Clearing the MIL/DTC

    • The Last Test Failed status will clear when the DTC runs and passes.
    • The History status will clear after FORTY consecutive WARM-UP cycles with NO failures of ANY DTC.
    • All DTC Information can be cleared using a scan tool.
    • Interruption of Control Module (AF ECU / VCM / PCM or ECM) power or ground MAY clear DTC Information. Clearing DTC Information with this method is in-consistent and should not be performed.

Diagnostic Aids

Intermittent Condition

A fault not present indicates the condition that caused the DTC to set is intermittent and not currently present. Refer to Intermittent Conditions diagnostic information located in Symptoms-Engine Controls. If any additional DTCs were stored, proceed to the applicable DTC table in the order stated in the Diagnostic System Check - Alternative Fuels (Engine Controls) .

Test Description

The numbers below refer to the step numbers on the diagnostic table.

  1. This step determines if the failure condition is present.

  2. This step determines if the FPS is the cause of the failure condition.

  3. This step determines if the 5 volt reference circuit is the cause of the failure condition.

Step

Action

Value(s)

Yes

No

1

Did you perform the Alternative Fuels Engine Controls Diagnostic System Check?

--

Go to Step 2

Go to Diagnostic System Check - Alternative Fuels (Engine Controls)

2

  1. Turn the ignition ON leaving the engine OFF.
  2. Using a scan tool establish communication with the AF ECU.
  3. Locate and observe the Fuel Pressure Sensor data parameter.

Does the Fuel Pressure Sensor indicate voltage less than the specified value?

0.5 V

Go to Step 4

Go to Step 3

3

The fault is not present. Refer to Diagnostic Aids.

Are any DTCs stored that have not been diagnosed?

--

Go to Diagnostic Trouble Code (DTC) List

Go to Intermittent Conditions

4

  1. Remove the fuel tank cover.
  2. Disconnect the Fuel Pressure Sensor (FPS) connector.
  3. Observe the Fuel Pressure Sensor data parameter.

Does the Fuel Pressure Sensor indicate voltage GREATER than the specified value?

4.7 V

Go to Step 8

Go to Step 5

5

  1. Connect the test leads of the J 39200 DMM between the 5-volt reference circuit terminal and the sensor ground circuit terminal.
  2. Measure the voltage of the 5 volt reference circuit.

Is the voltage LESS than the specified value?

4.8 V

Go to Step 7

Go to Step 6

6

  1. Inspect the FPS signal circuit for an open, shorted to ground or shorted to the sensor ground circuit condition.
  2. Inspect the AF ECU connector and any in-line connectors (if applicable) for proper terminal contact.
  3. Repair wiring or terminals as necessary.

Was a repair necessary?

--

Go to Step 11

Go to Step 10

7

  1. Inspect the FPS 5 volt reference circuit for an open, short to ground or shorted to the sensor ground circuit condition.
  2. The FPS 5-volt reference circuit is NOT shared with any other 5-volt reference component on the vehicle.

  3. Inspect the AF ECU connector and any in-line connectors (if applicable) for proper terminal contact.
  4. Repair wiring or terminals as necessary.

Was a repair necessary?

--

Go to Step 11

Go to Step 10

8

  1. Inspect the FPS connector for proper terminal contact.
  2. Repair terminal contact as necessary.

Was a repair necessary?

--

Go to Step 11

Go to Step 9

9

Replace the Fuel Pressure Sensor. Refer to Fuel Pressure Sensor Replacement .

Is the replacement complete?

--

Go to Step 11

--

10

  1. Replace the AF ECU. Refer to Engine Control Unit Replacement .
  2. Program (flash) the replacement control module with the correct vehicle software and calibration.

Is the replacement complete?

--

Go to Step 11

--

11

  1. Using a scan tool clear the DTC information from BOTH Control Modules.
  2. Operate the vehicle under the Conditions for Running the DTC.
  3. Using the scan tool parameter DTC STATUS, ensure that this DTC runs.

Did this DTC RUN and PASS?

--

System OK

Go to Step 2