GM Service Manual Online
For 1990-2009 cars only
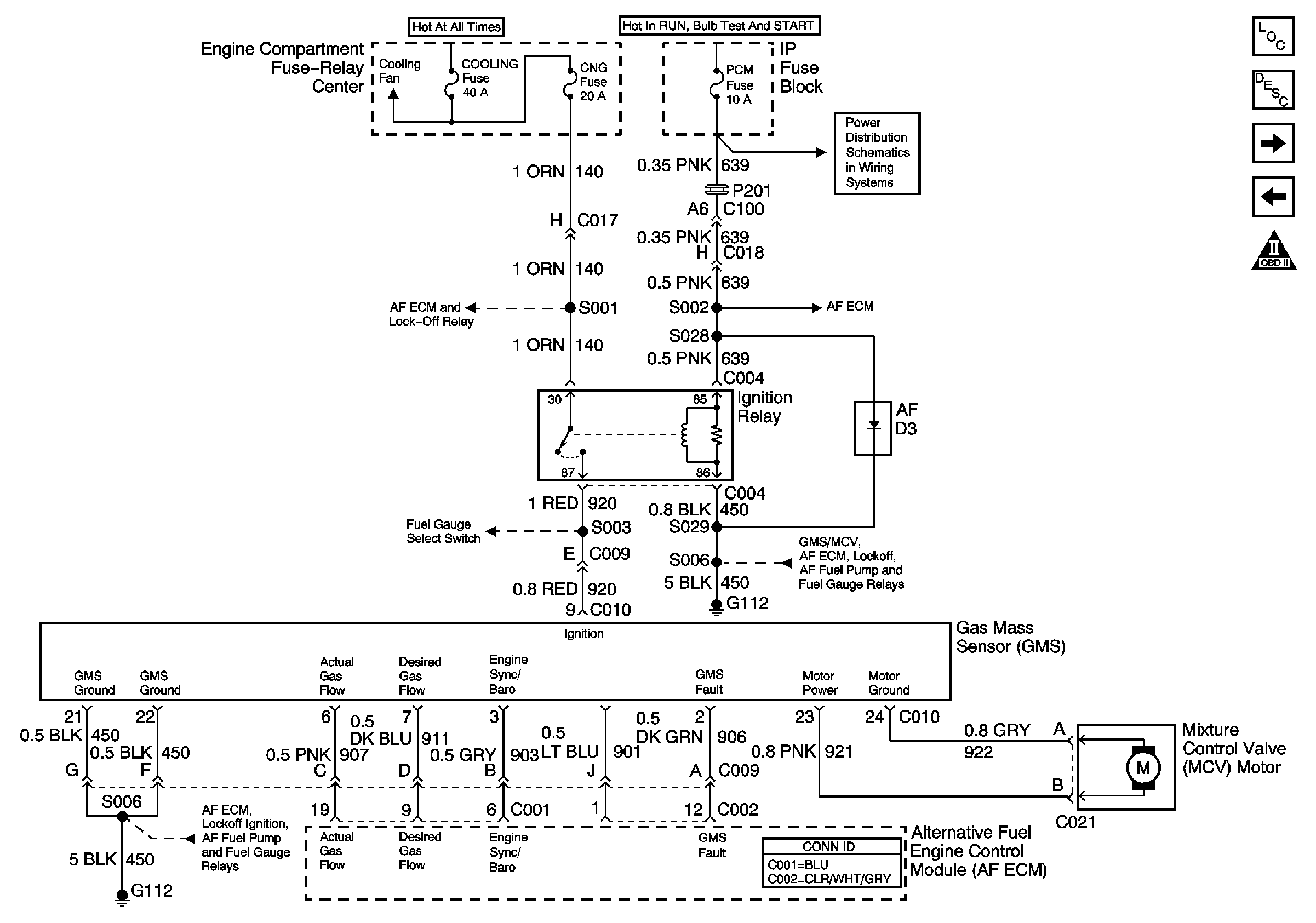
Figure 1:

Power, Ground, MIL, AFO and DLC


Object Number: 794562  Size: FS
Engine Controls Components
Alternative Fuels Engine Control Module Description
Ignition System
PCM 2 of 2
OBD II Symbol Description Notice
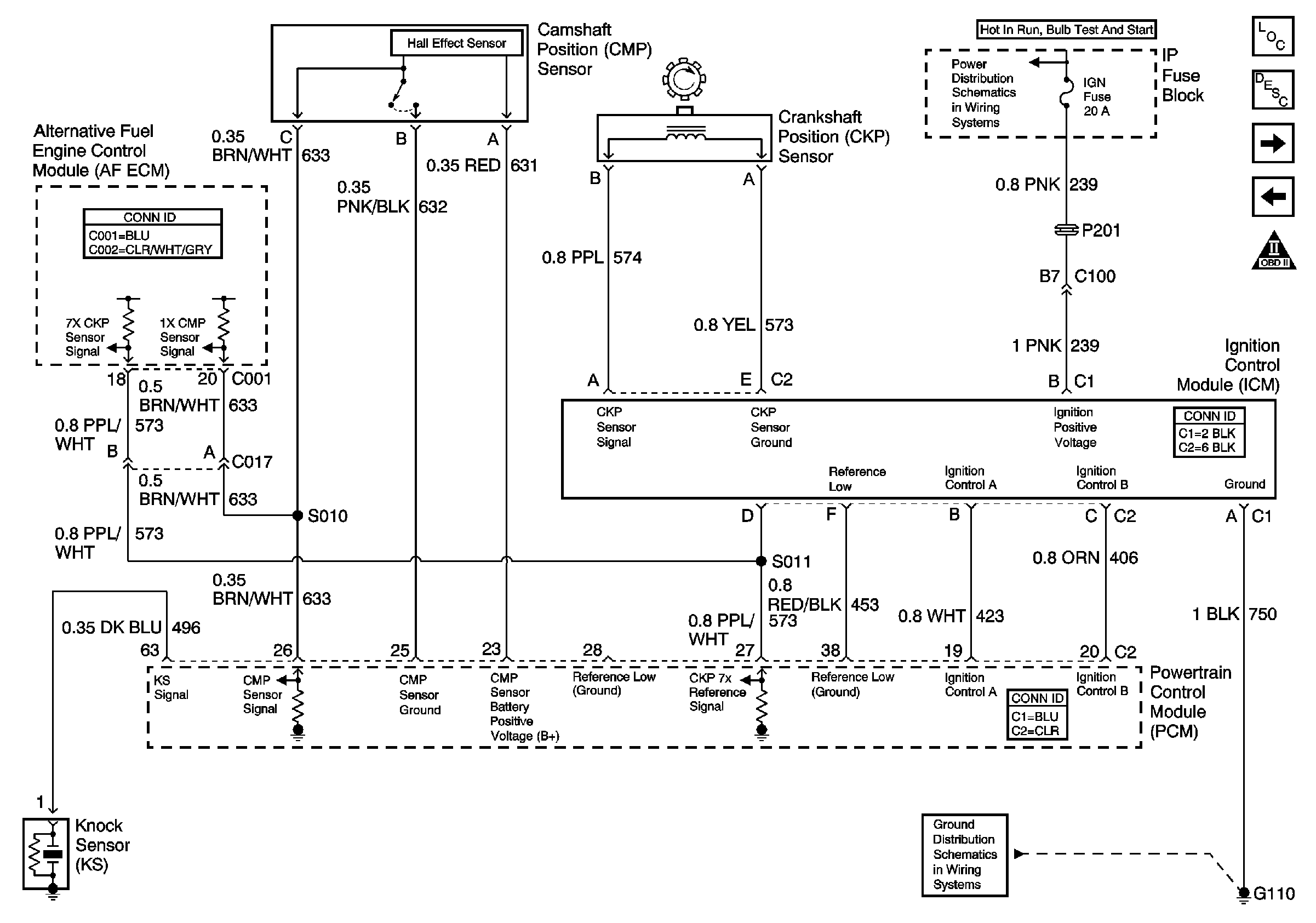
Figure 2:

Ignition System


Object Number: 794563  Size: FS
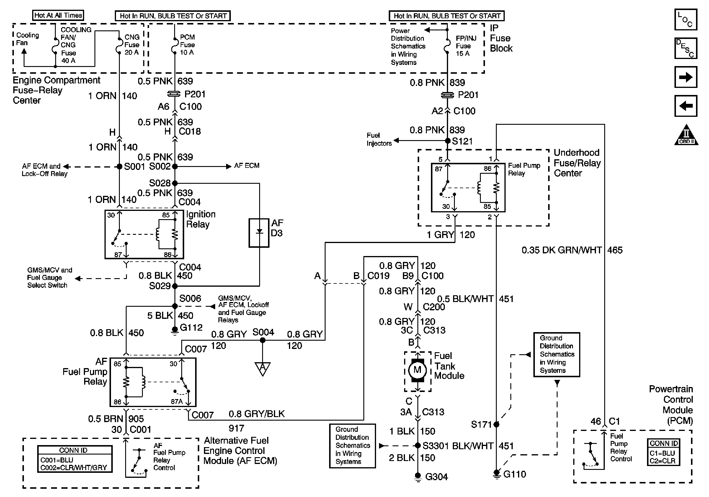
Engine Controls Components
Alternative Fuels Engine Control Module Description
Fuel Pump
Power, Ground, MIL and DLC
OBD II Symbol Description Notice
Figure 3:

Fuel Controls, Fuel Pump


Object Number: 794564  Size: FS
Engine Controls Components
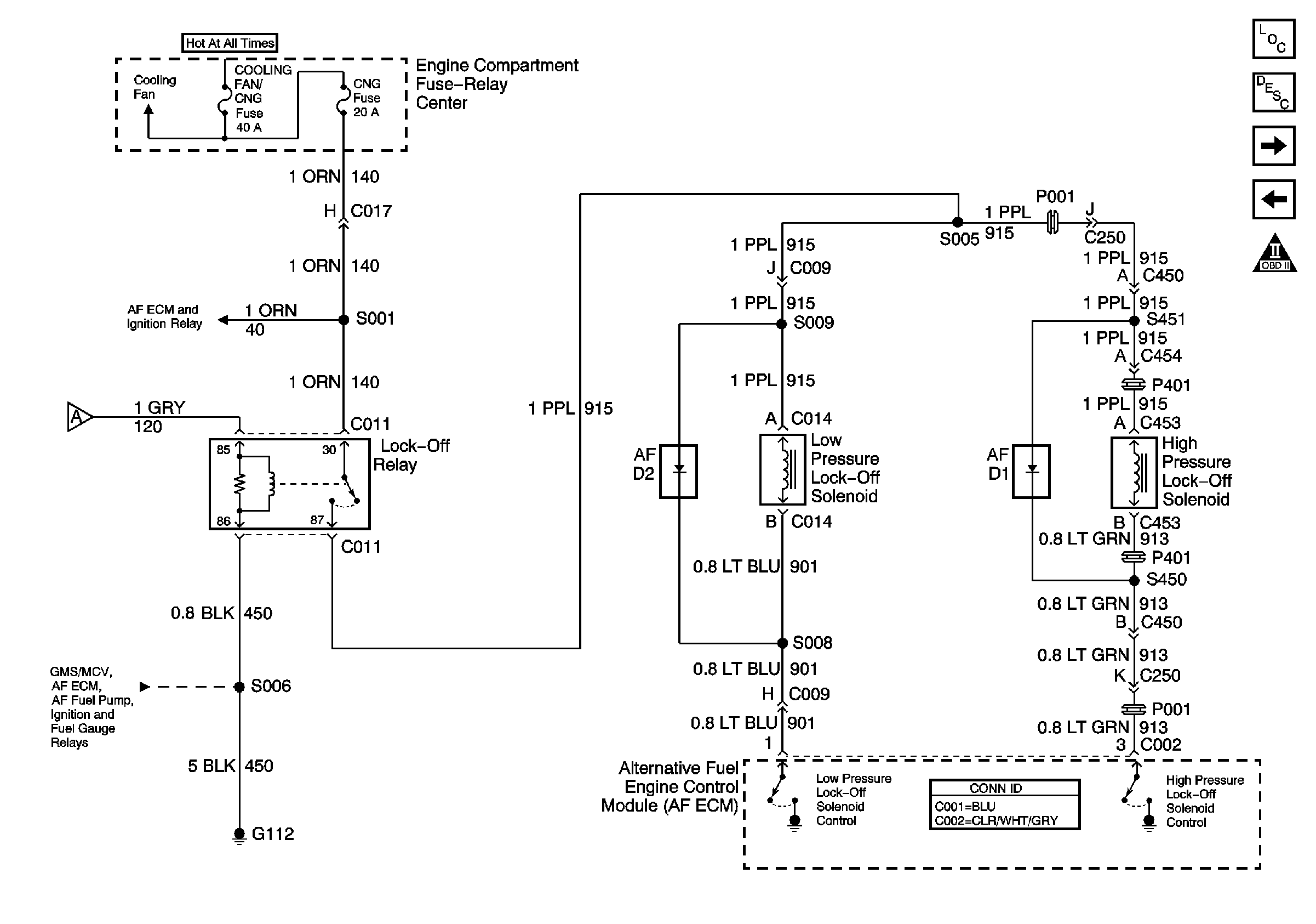
Alternative Fuels Engine Control Module Description
Lock-Off Solenoids
Ignition System
OBD II Symbol Description Notice
Figure 4:

Fuel Controls, Lock-Off Solenoids


Object Number: 794565  Size: FS
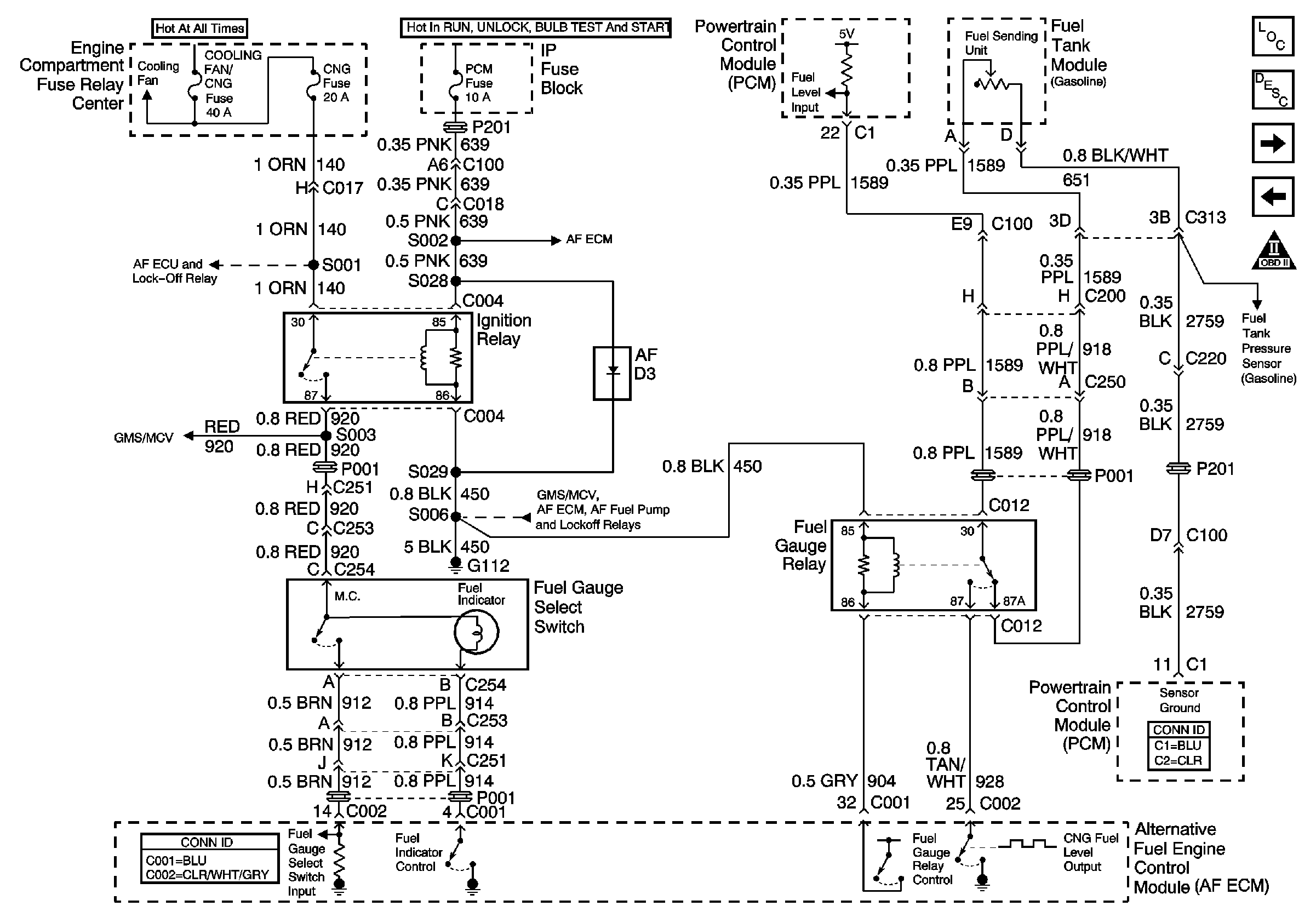
Engine Controls Components
Alternative Fuels Engine Control Module Description
Fuel Gauge
Fuel Pump
OBD II Symbol Description Notice
Figure 5:

Fuel Controls, Fuel Gage


Object Number: 794566  Size: FS
Engine Controls Components
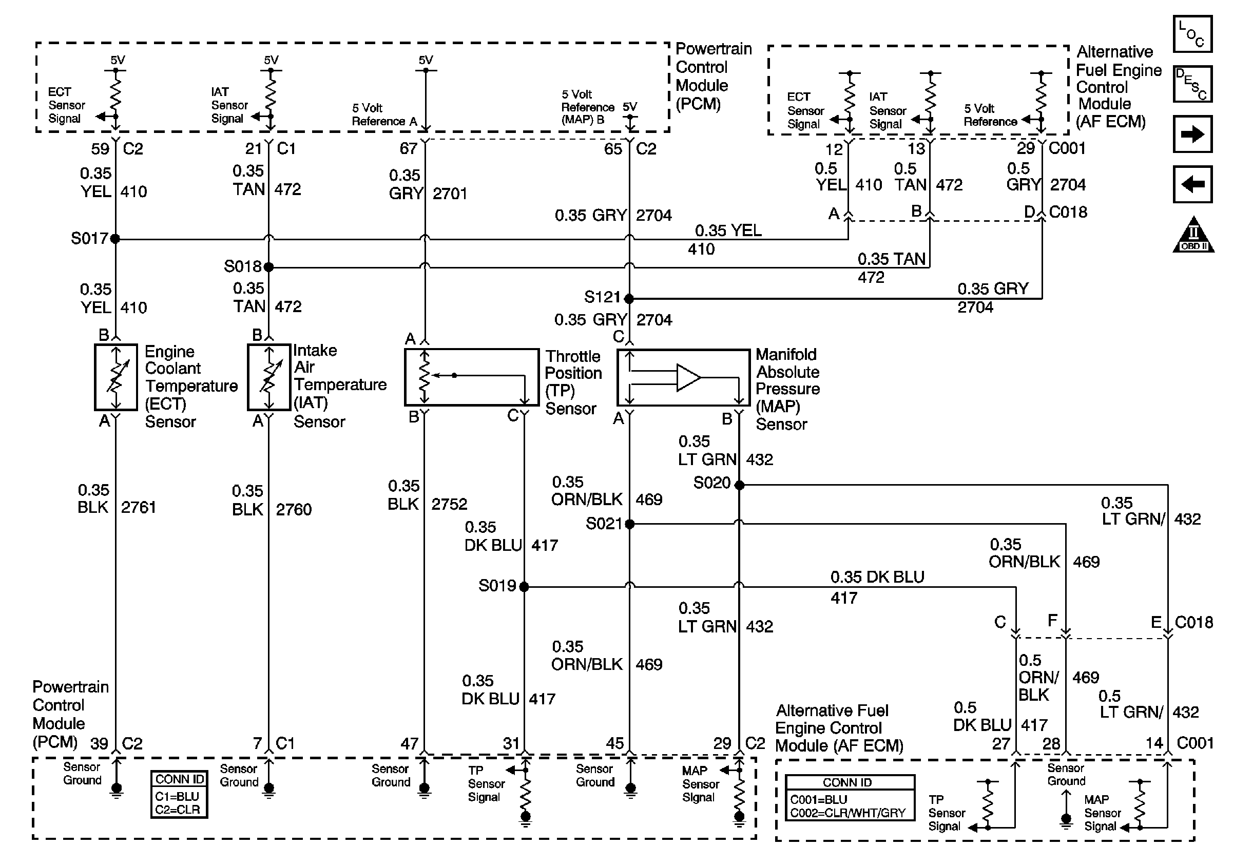
Alternative Fuels Engine Control Module Description
ECT, MAP, TP and IAT
Lock-Off Solenoids
OBD II Symbol Description Notice
Figure 6:

Sensors, ECT, MAP, TP and IAT


Object Number: 794567  Size: FS
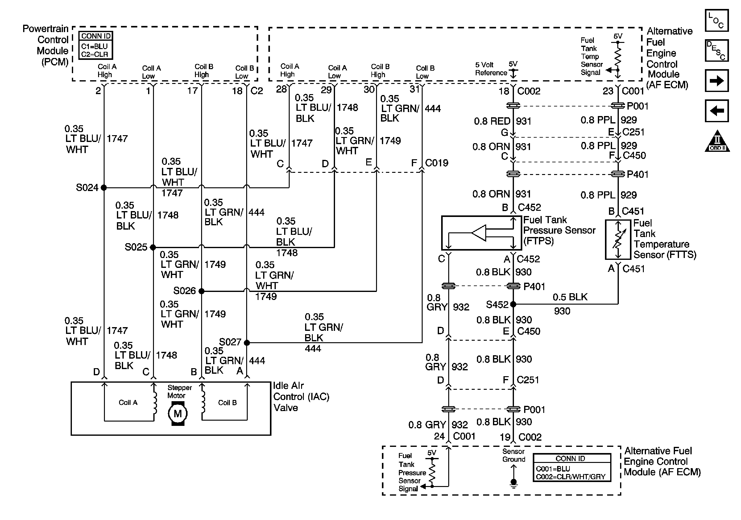
Engine Controls Components
Alternative Fuels Engine Control Module Description
IAC, FTP and FTT
Fuel Gauge
OBD II Symbol Description Notice
Figure 7:

Sensors, IAC, FTP and FTT


Object Number: 794568  Size: FS
Engine Controls Components
Alternative Fuels Engine Control Module Description
GMS/MCV
Engine Controls, PCM 2 of 2 (C2)
OBD II Symbol Description Notice
Figure 8:

Sensors, GMS/MCV


Object Number: 794569  Size: FS
Engine Controls Components
Alternative Fuels Engine Control Module Description
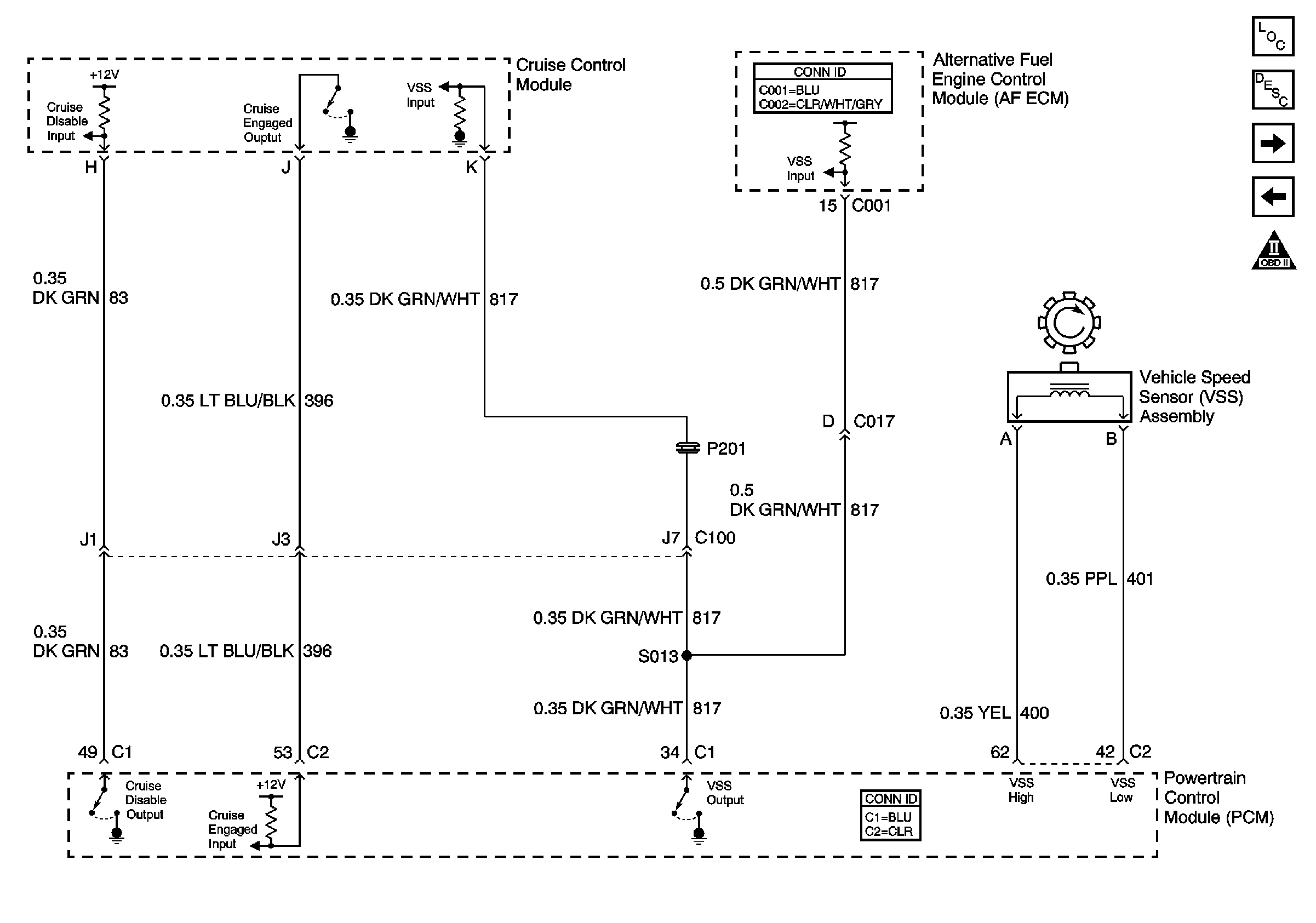
VSS
IAC, FTP and FTT
OBD II Symbol Description Notice
Figure 9:

Vehicle Speed Output


Object Number: 794570  Size: FS
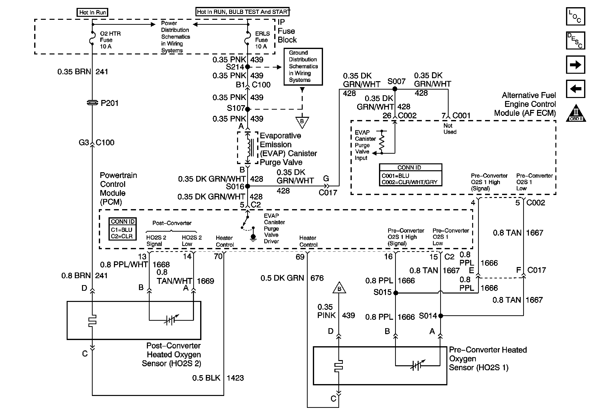
Engine Controls Components
Alternative Fuels Engine Control Module Description
HO2S and EVAP
GMS/MCV
OBD II Symbol Description Notice
Figure 10:

Sensors, HO2S and EVAP


Object Number: 794571  Size: FS
Engine Controls Components
Alternative Fuels Engine Control Module Description
PCM 1 of 2
VSS
OBD II Symbol Description Notice
Figure 11:

PCM 1 of 2


Object Number: 794572  Size: FS
Engine Controls Components
Alternative Fuels Engine Control Module Description
PCM 2 of 2
HO2S and EVAP
OBD II Symbol Description Notice
Figure 12:

PCM 2 of 2


Object Number: 794573  Size: FS
Engine Controls Components
Alternative Fuels Engine Control Module Description
Power, Ground, MIL and DLC
PCM 1 of 2
OBD II Symbol Description Notice