GM Service Manual Online
For 1990-2009 cars only
Figure 1:

Power, Ground and Fuel Gage Select Switch


Object Number: 832609  Size: FS
Engine Controls Components
Fuel System Description
FICM Power and Ground
OBD II Symbol Description Notice
Figure 2:

FICM Power, Ground and FICM Diagnostic


Object Number: 832610  Size: FS
Engine Controls Components
Fuel System Description
Ignition System
Power, Ground and Fuel Gage Select Switch
OBD II Symbol Description Notice
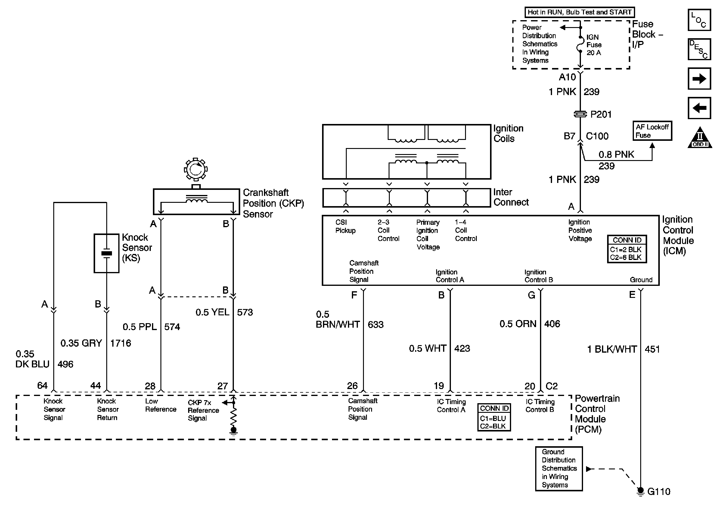
Figure 3:

Ignition System


Object Number: 832613  Size: FS
Engine Controls Components
Fuel System Description
Fuel Controls - Pump and EVAP
FICM Power and Ground
OBD II Symbol Description Notice
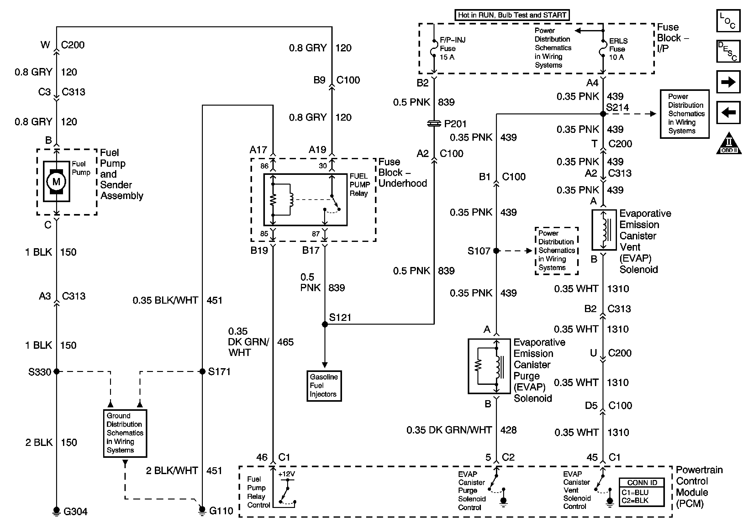
Figure 4:

Fuel Controls -- Pump and EVAP


Object Number: 832616  Size: FS
Engine Controls Components
Fuel System Description
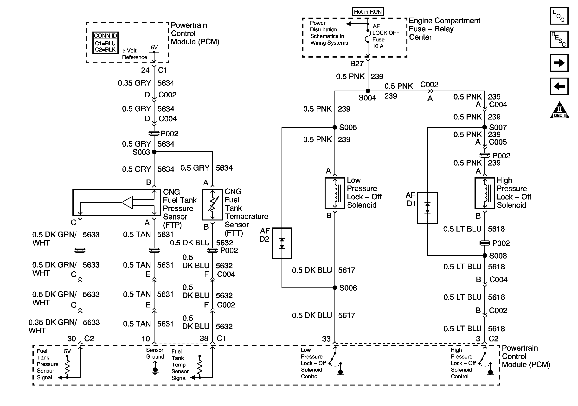
Sensors - CNG Tank and Lock-off Solenoids
Ignition System
OBD II Symbol Description Notice
Figure 5:

CNG Tank Sensors and Lock-off Solenoids


Object Number: 832617  Size: FS
Engine Controls Components
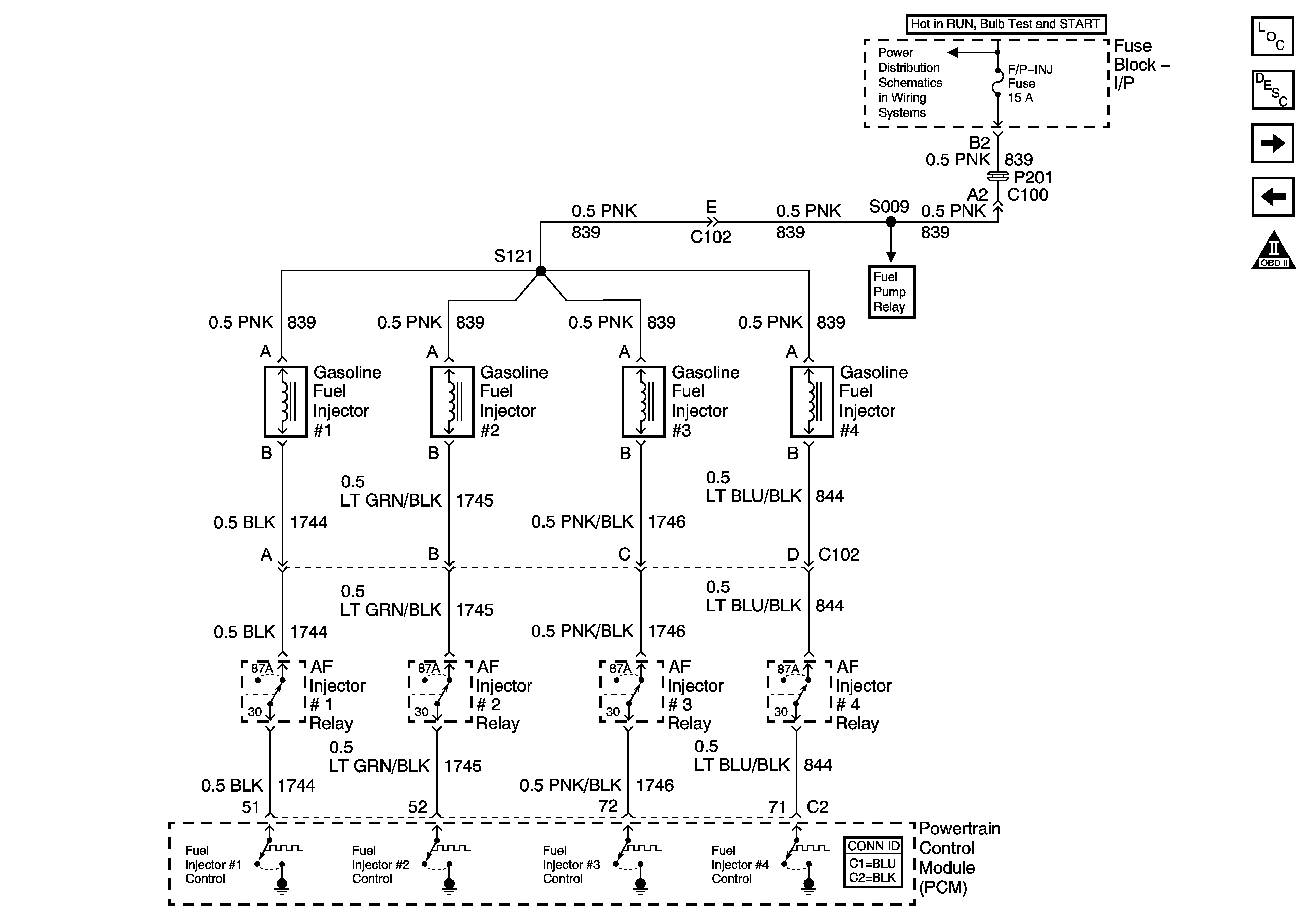
Fuel System Description
Fuel Injectors - Gasoline
Fuel Controls - Pump and EVAP
OBD II Symbol Description Notice
Figure 6:

Fuel Injectors -- Gasoline


Object Number: 832618  Size: FS
Engine Controls Components
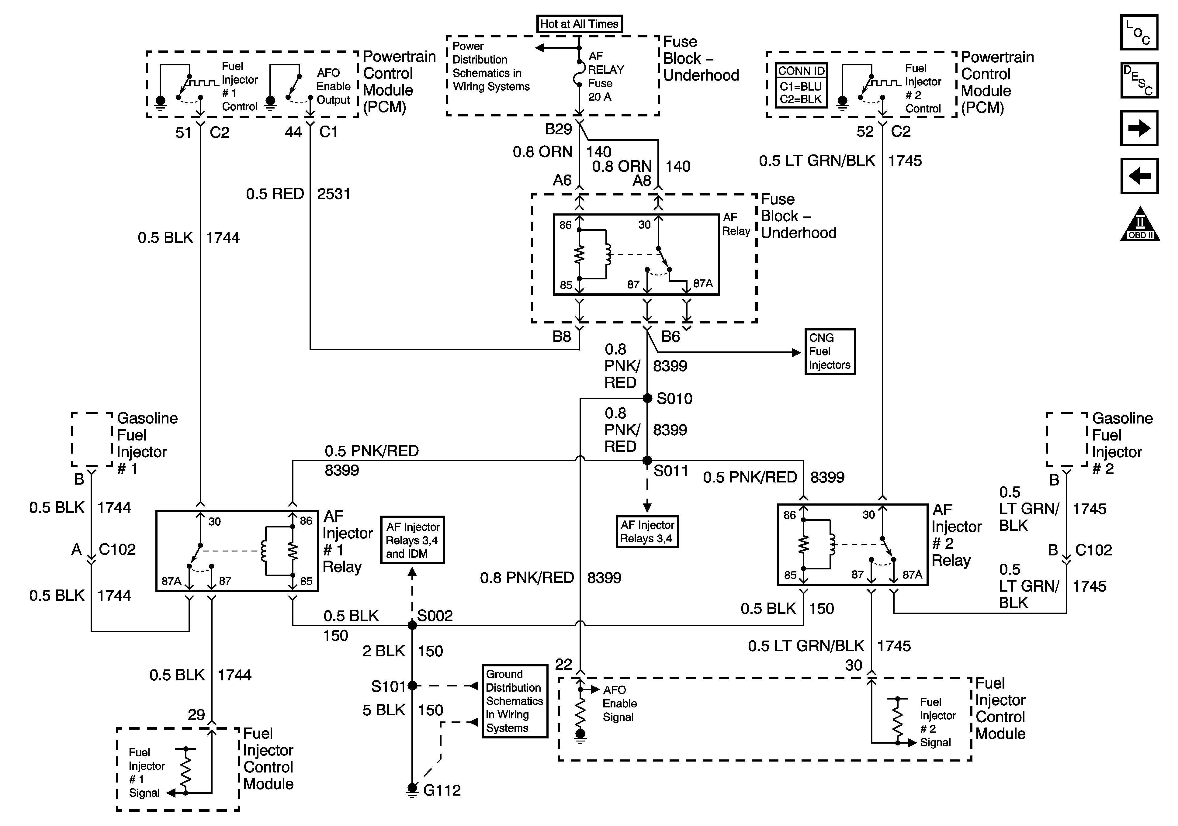
Fuel System Description
AF Injector Relays - Cyls. 1 and 2
Sensors - CNG Tank and Lock-off Solenoids
OBD II Symbol Description Notice
Figure 7:

Fuel Injector Relays -- Cyl. 1 and 2


Object Number: 832620  Size: FS
Engine Controls Components
Fuel System Description
AF Fuel injector Relays - Cyls 3 and 4
Fuel Injectors - Gasoline
OBD II Symbol Description Notice
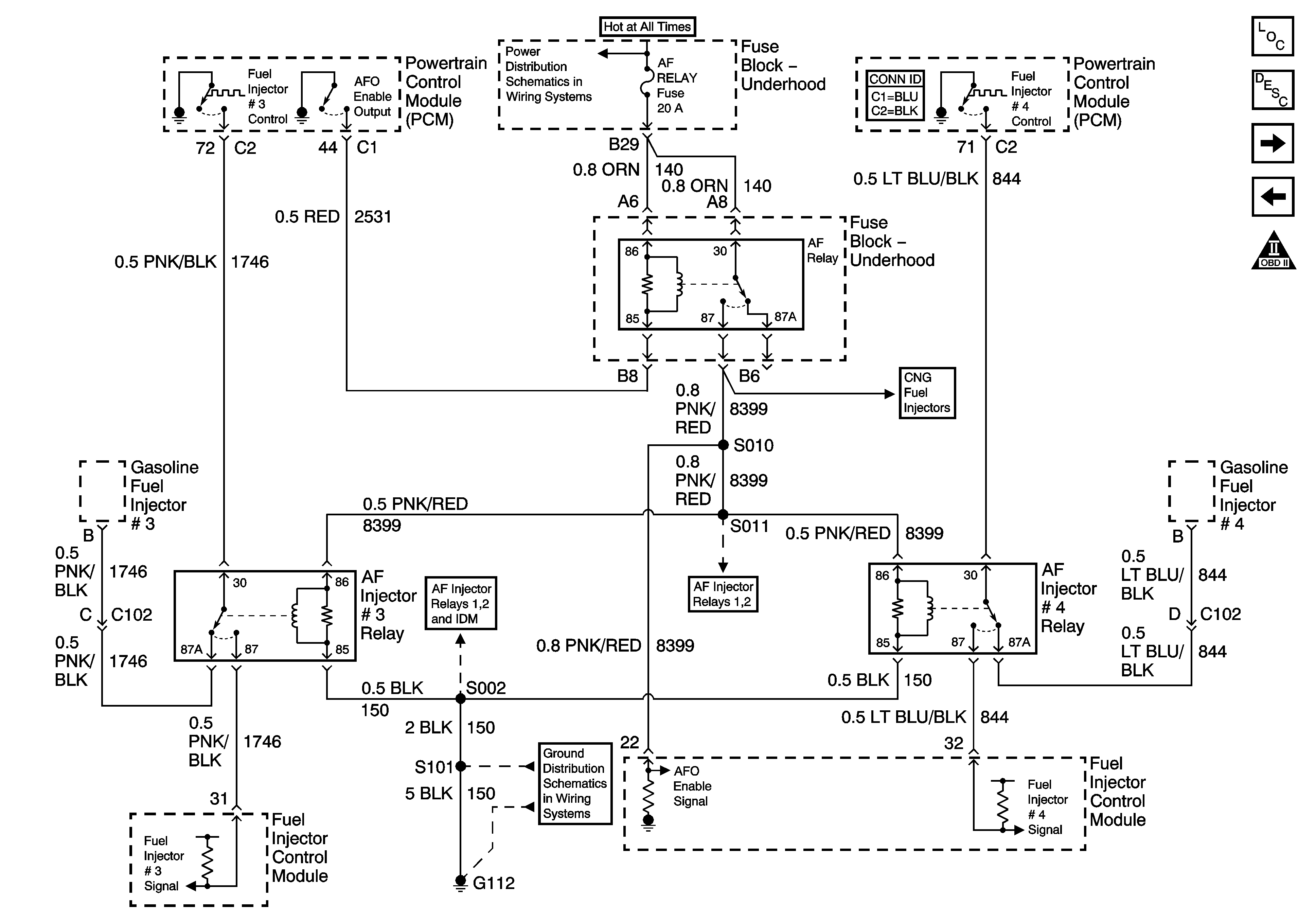
Figure 8:

Fuel Injector Relays -- Cyl. 3 and 4


Object Number: 832622  Size: FS
Engine Controls Components
Fuel System Description
Fuel Injectors - CNG
AF Injector Relays - Cyls. 1 and 2
OBD II Symbol Description Notice
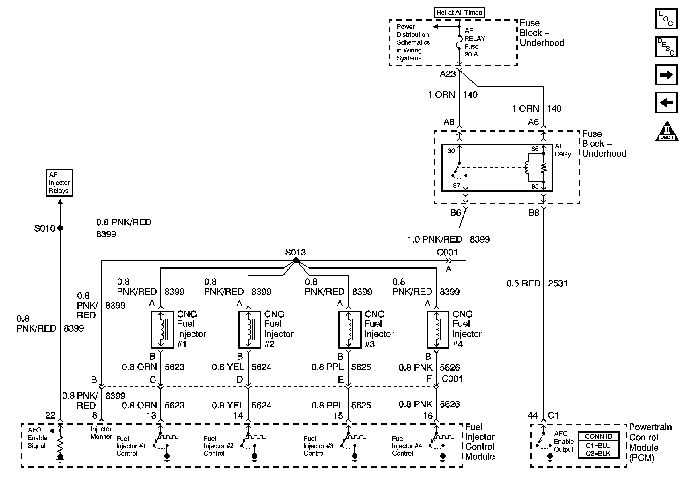
Figure 9:

Fuel Injectors -- CNG


Object Number: 832623  Size: FS
Engine Controls Components
Fuel System Description
Sensors - Engine
AF Fuel injector Relays - Cyls 3 and 4
OBD II Symbol Description Notice
Figure 10:

Sensors


Object Number: 832628  Size: FS
Engine Controls Components
Fuel System Description
Sensors - CNG Fuel Rail
Fuel Injectors - CNG
OBD II Symbol Description Notice
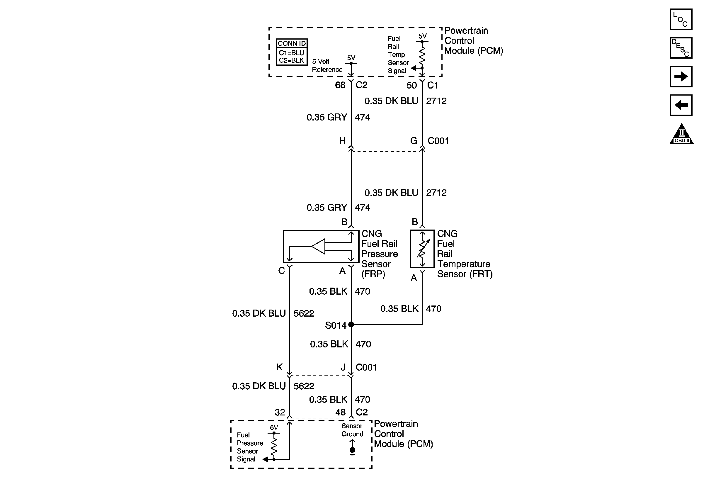
Figure 11:

Sensors -- CNG Fuel Rail


Object Number: 832629  Size: FS
Engine Controls Components
Fuel System Description
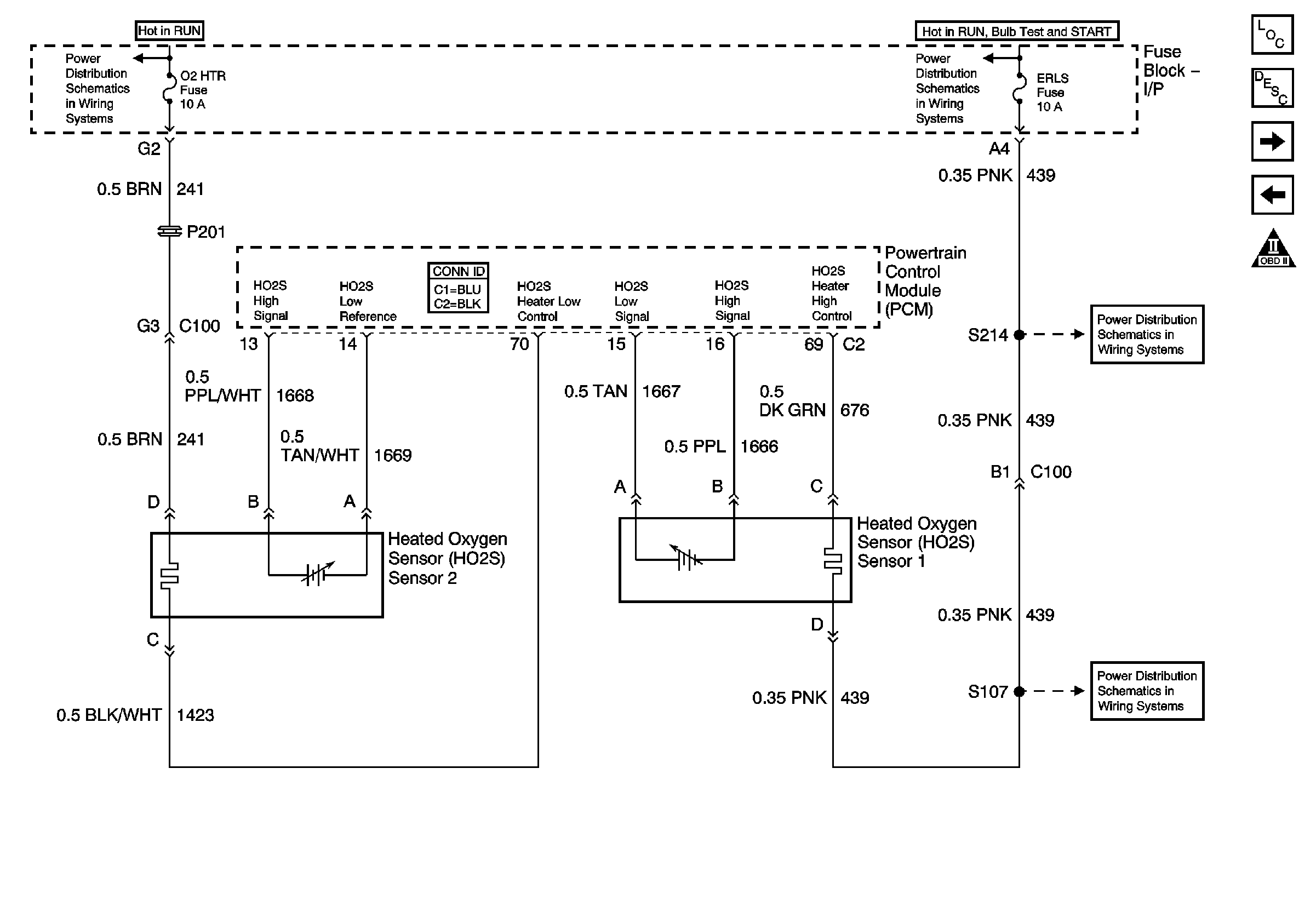
Sensors - HO2S
Sensors - Engine
OBD II Symbol Description Notice
Figure 12:

Sensors -- HO2S


Object Number: 832632  Size: FS
Engine Controls Components
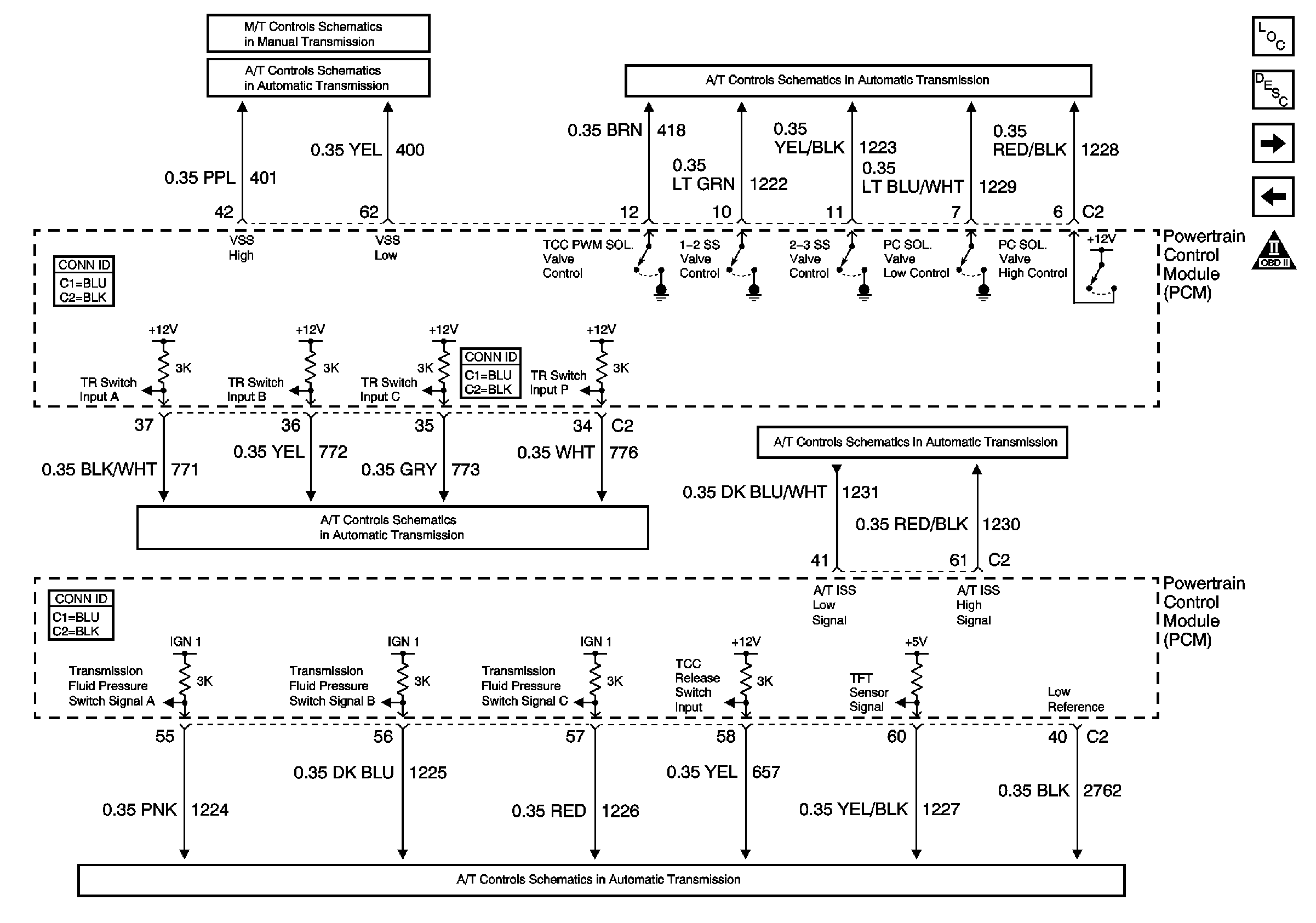
Fuel System Description
Controls - Transmission
Sensors - CNG Fuel Rail
OBD II Symbol Description Notice
Figure 13:

Controls -- Transmission


Object Number: 832640  Size: FS
Engine Controls Components
Fuel System Description
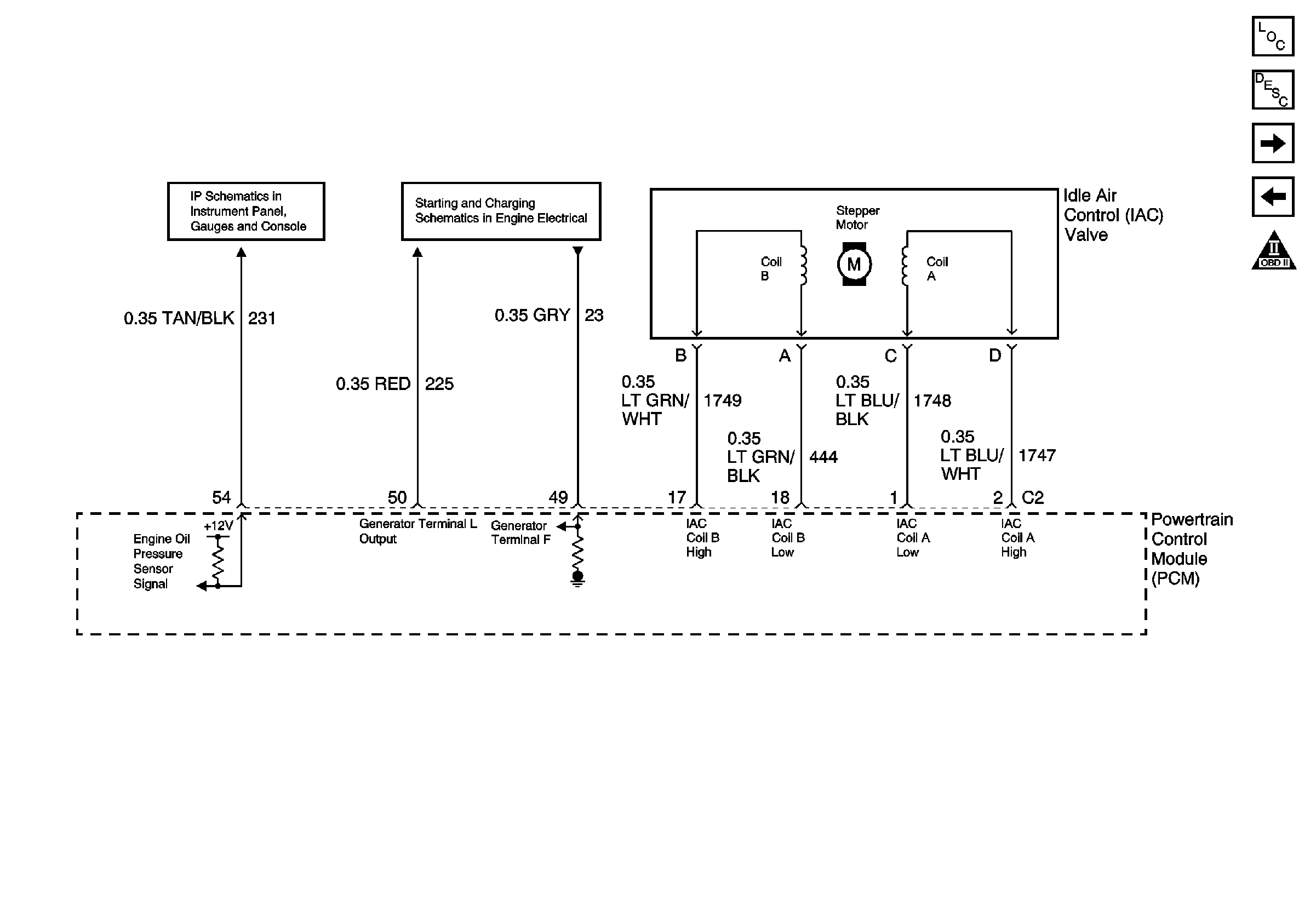
Controls - IAC and Generator
Sensors - HO2S
OBD II Symbol Description Notice
Figure 14:

Controls -- Generator, IAC


Object Number: 832643  Size: FS
Engine Controls Components
Fuel System Description
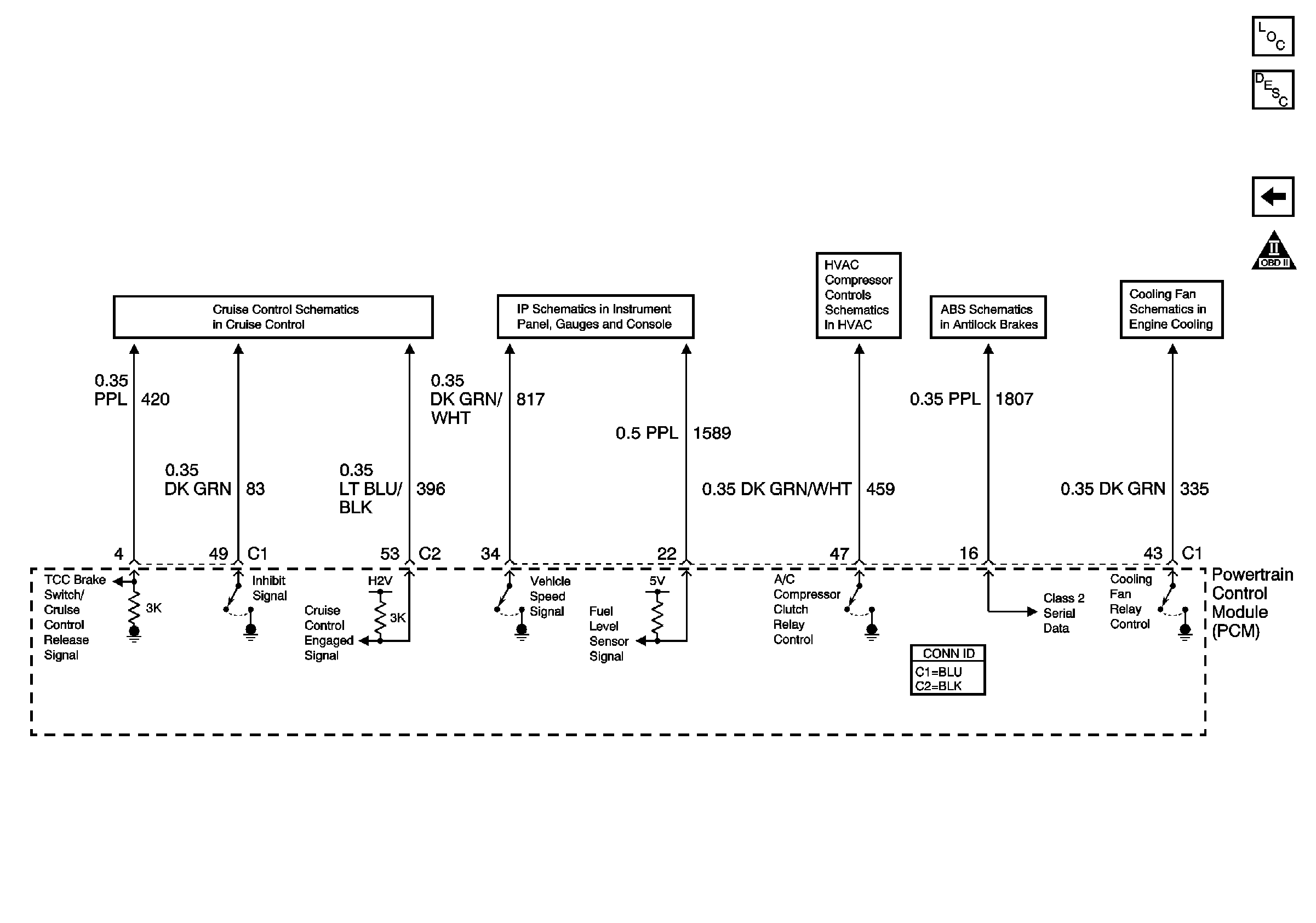
Controls - Miscellaneous
Controls - Transmission
OBD II Symbol Description Notice
Figure 15:

Controls -- Misc


Object Number: 832646  Size: FS
Engine Controls Components
Fuel System Description
Controls - IAC and Generator
OBD II Symbol Description Notice