GM Service Manual Online
For 1990-2009 cars only
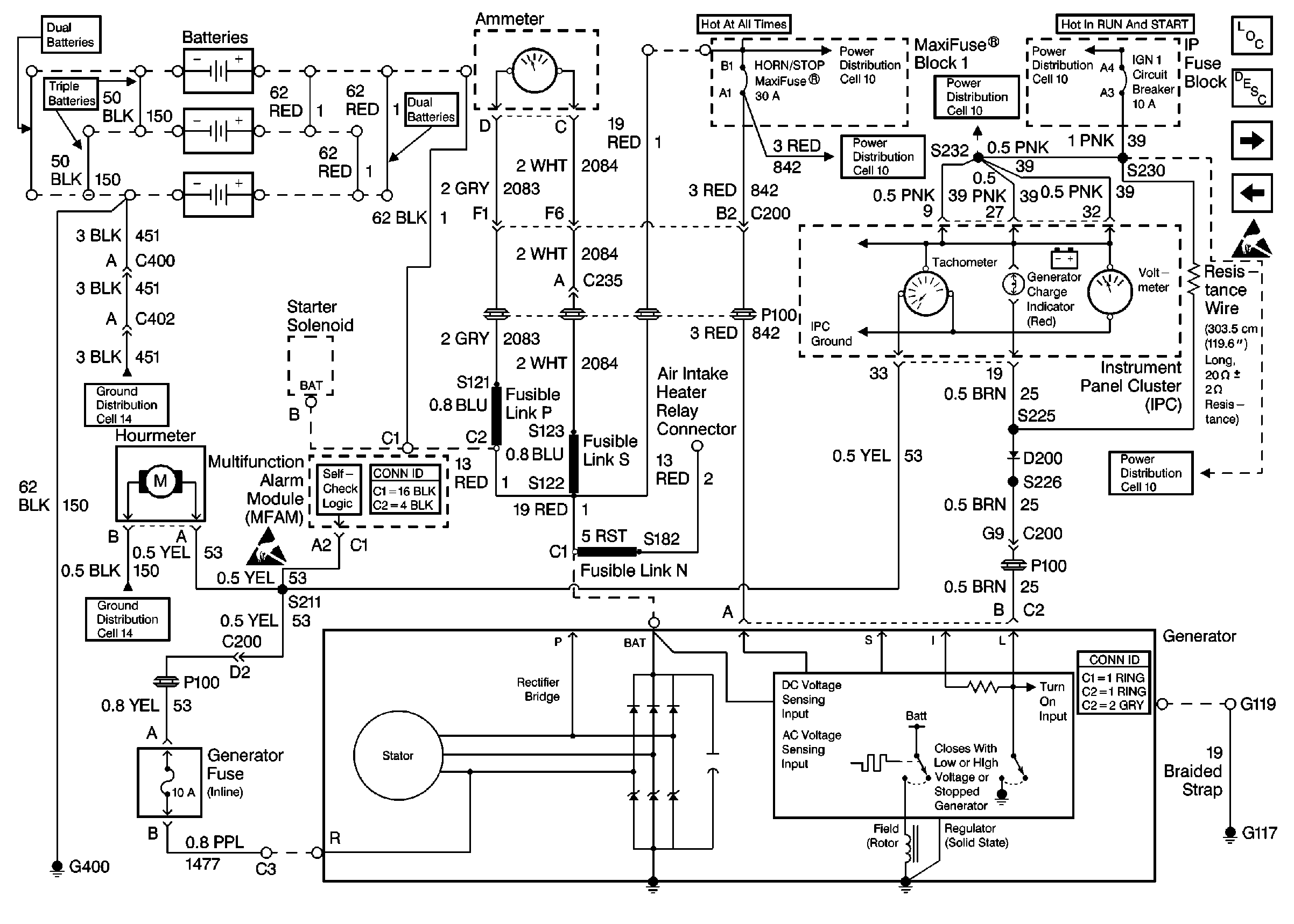
Figure 1:

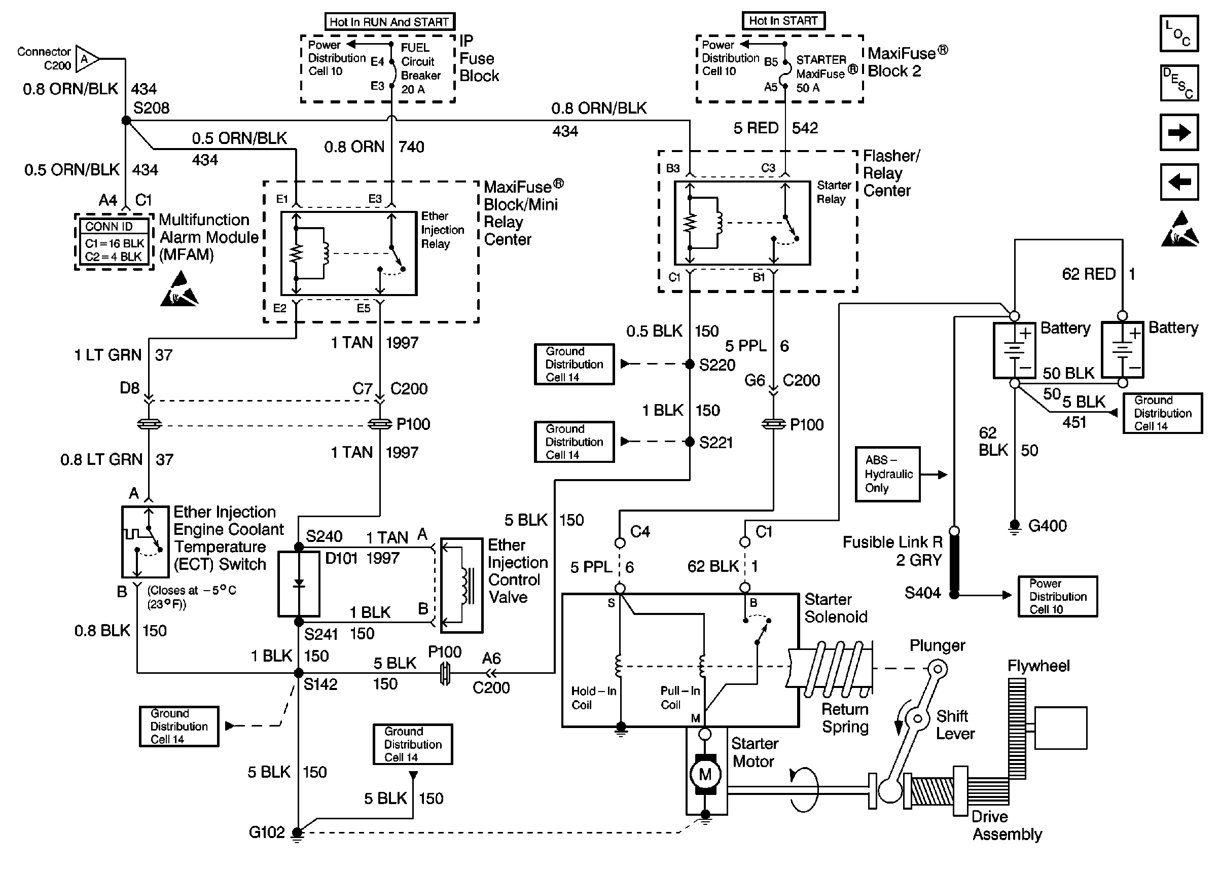
Cell 30: Starting Circuit (Gasoline Engine)


Object Number: 302401  Size: FS
Engine Electrical Components
Starting System Circuit Description LP4/L21 Engines
Cell 30: Starting Circuit and Starter (Gasoline Engine)
ESD Notice
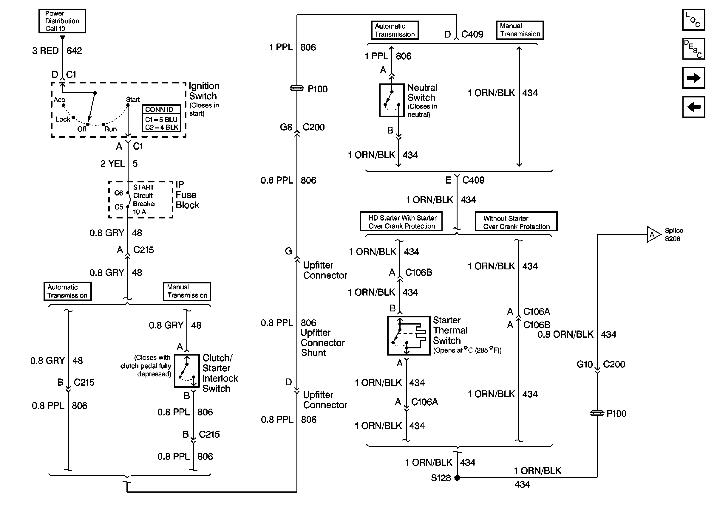
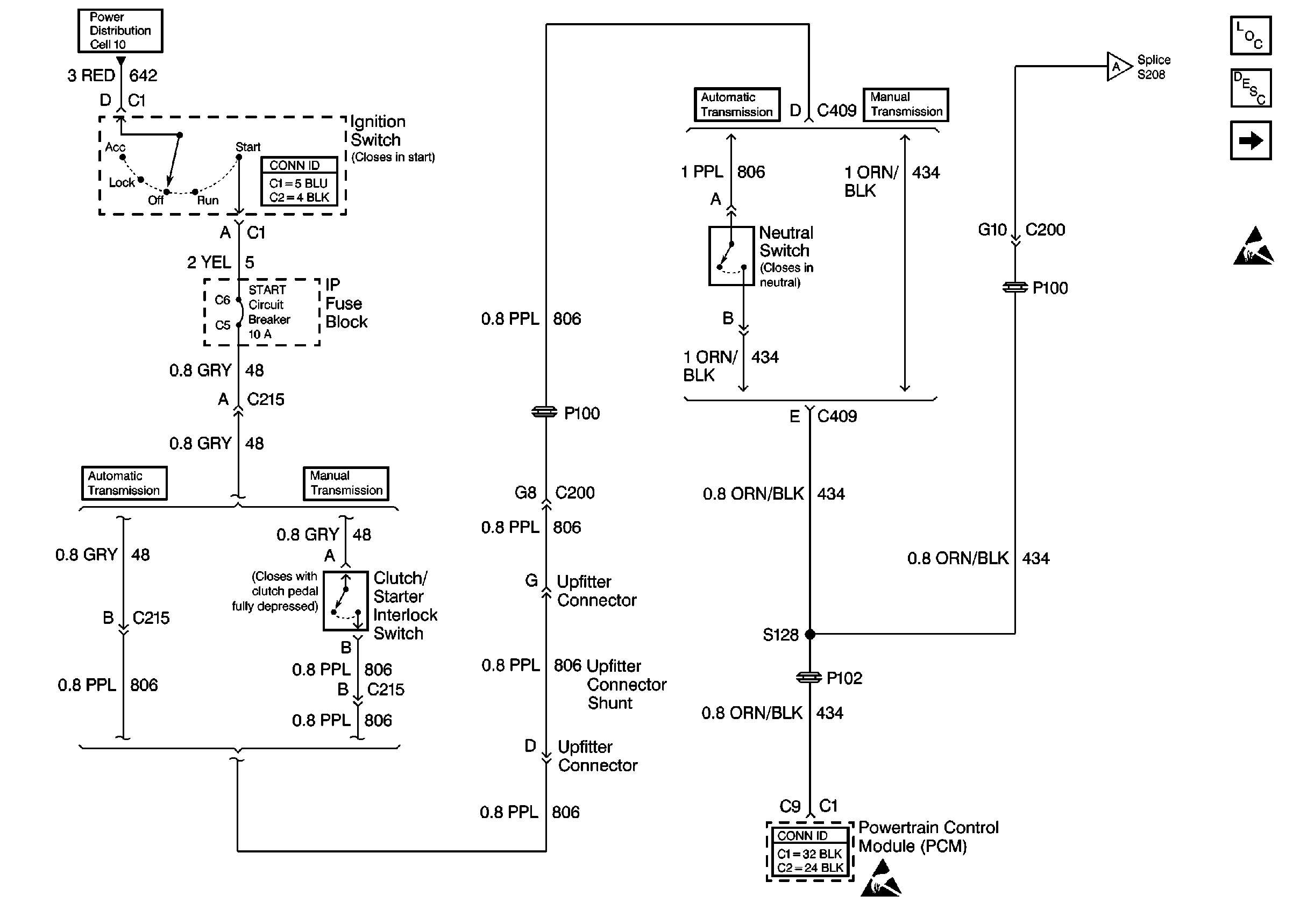
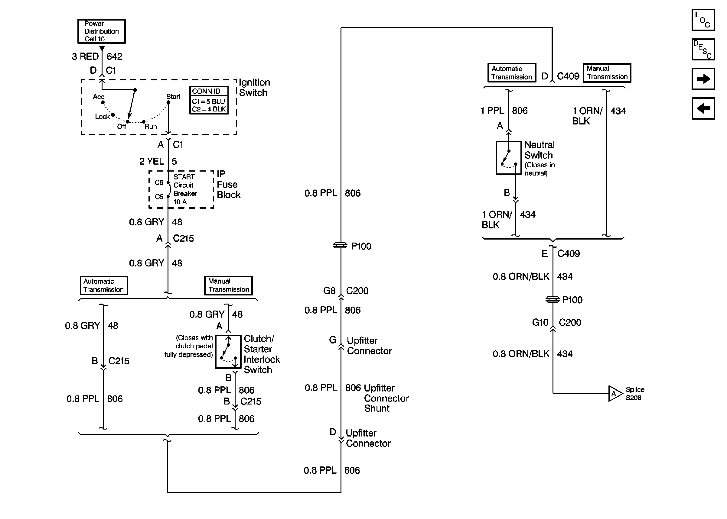
Figure 2:

Cell 30: Starting Circuit and Starter (Gasoline Engine)


Object Number: 302405  Size: FS
Engine Electrical Components
Starting System Circuit Description LP4/L21 Engines
Cell 30: Charging Circuit (Gasoline Engine)
Cell 30: Starting Circuit (Gasoline Engine)
ESD Notice
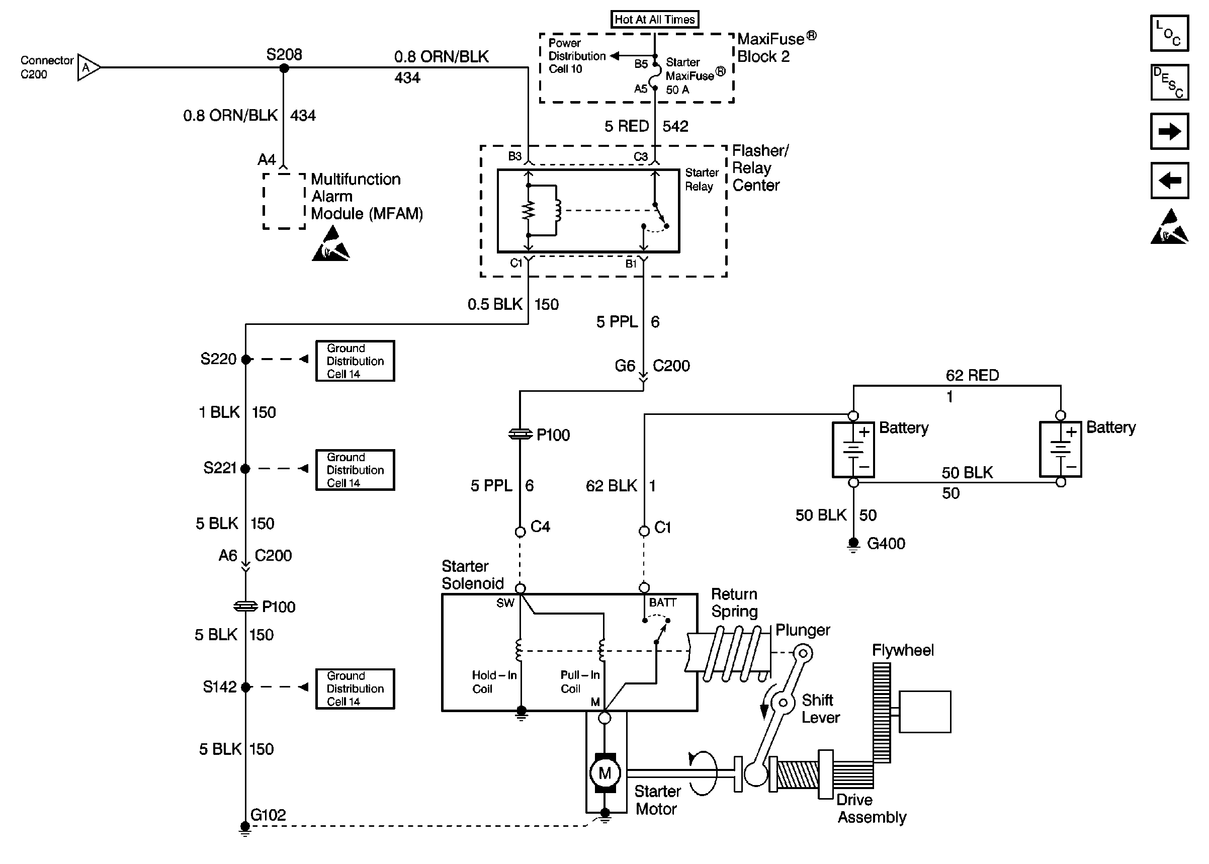
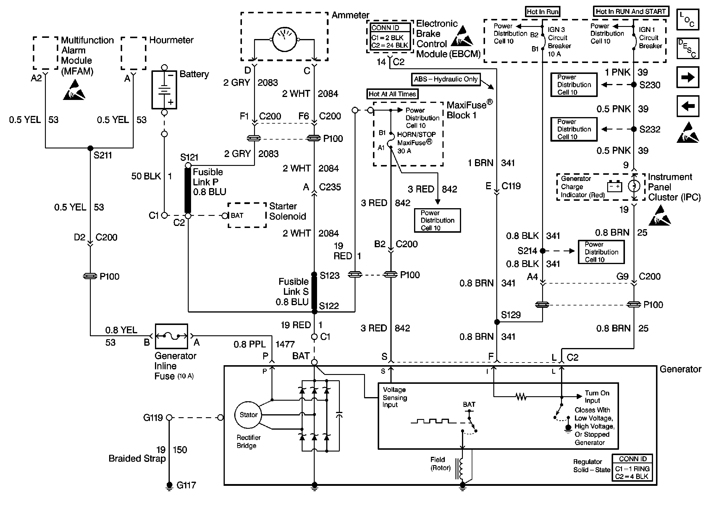
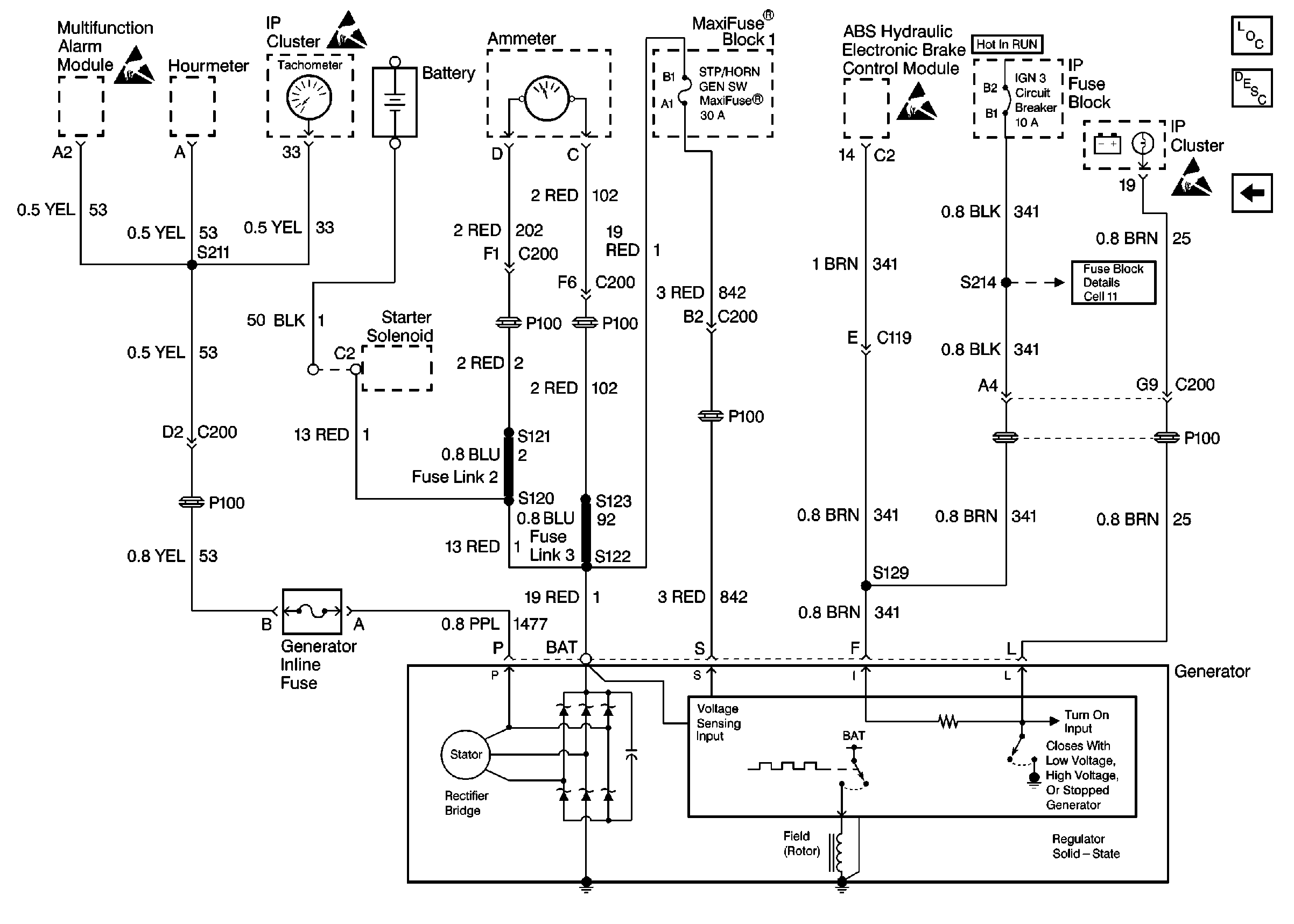
Figure 3:

Cell 30: Charging Circuit (Gasoline Engine)


Object Number: 302408  Size: FS
Engine Electrical Components
Charging System Circuit Description
Cell 30: Starting Circuit (Cat® Diesel Engine)
Cell 30: Starting Circuit and Starter (Gasoline Engine)
Handling ESD Sensitive Parts Notice
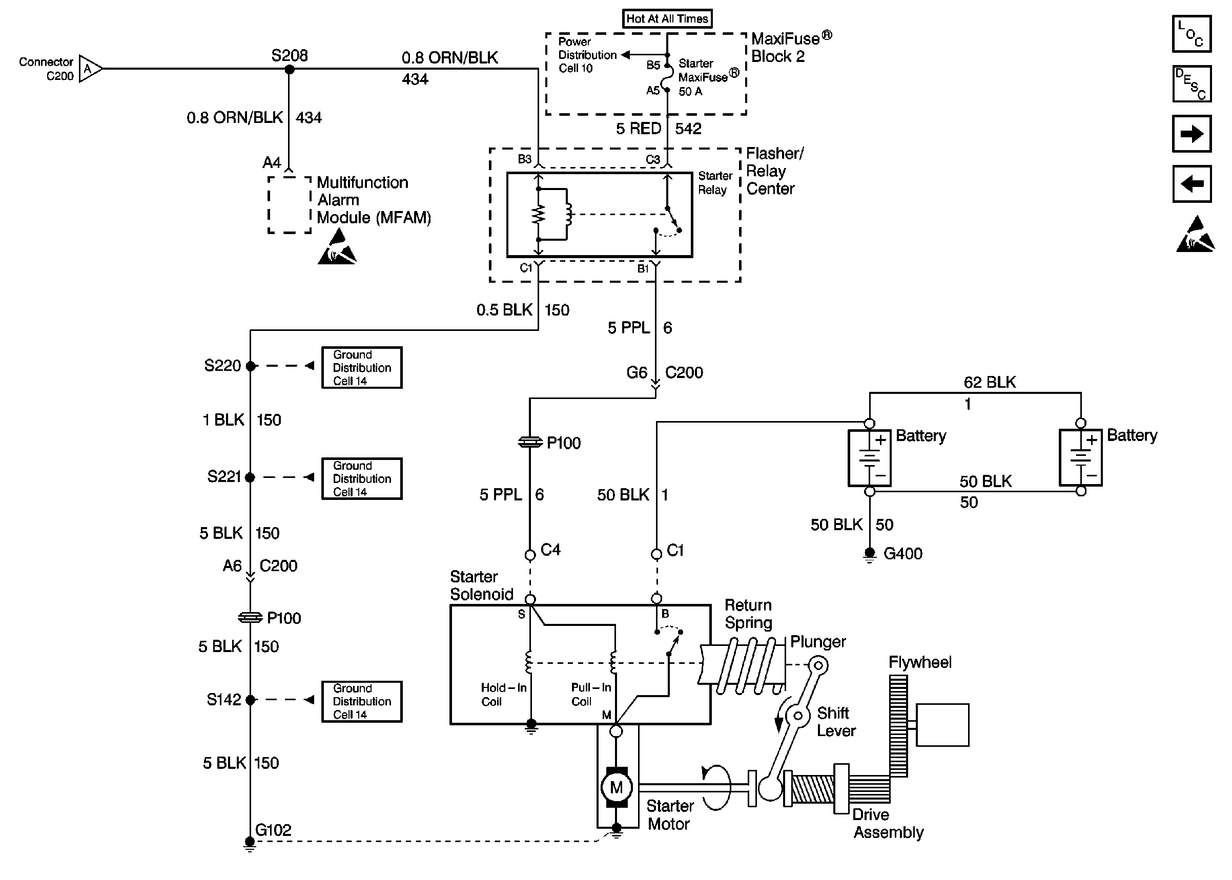
Figure 4:

Cell 30: Starting Circuit (Cat® Diesel Engine)


Object Number: 302411  Size: FS
Engine Electrical Components
Starting System Circuit Description LG5 Engine
Cell 30: Starting Circuit and Starter (Cat® Diesel Engine)
Cell 30: Charging Circuit (Gasoline Engine)
ESD Notice
Figure 5:

Cell 30: Starting Circuit and Starter (Cat® Diesel Engine)


Object Number: 302415  Size: FS
Engine Electrical Components
Starting System Circuit Description LG5 Engine
Cell 30: Charging Circuit (Cat® Diesel Engine)
Cell 30: Starting Circuit (Cat® Diesel Engine)
ESD Notice
Figure 6:

Cell 30: Charging Circuit (Cat® Diesel Engine)


Object Number: 302419  Size: FS
Engine Electrical Components
Charging System Circuit Description
Cell 30: Starting Circuit (GM Diesel Engine)
Cell 30: Starting Circuit and Starter (Cat® Diesel Engine)
Handling ESD Sensitive Parts Notice
Figure 7:

Cell 30: Starting Circuit (GM Diesel Engine)


Object Number: 302422  Size: FS
Engine Electrical Components
Starting System Circuit Description LP4/L21 Engines
Cell 30: Starting Circuit and Starter (GM Diesel Engine)
Cell 30: Charging Circuit (Cat® Diesel Engine)
ESD Notice
Figure 8:

Cell 30: Starting Circuit and Starter (GM Diesel Engine)


Object Number: 302435  Size: FS
Engine Electrical Components
Starting System Circuit Description LP4/L21 Engines
Cell 30: Charging Circuit (GM Diesel Engine)
Cell 30: Starting Circuit (GM Diesel Engine)
ESD Notice
Figure 9:

Cell 30: Charging Circuit (GM Diesel Engine)


Object Number: 198928  Size: FS
ESD Notice
ESD Notice
ESD Notice
ESD Notice
Engine Electrical Components
Charging System Circuit Description
Cell 30: Starting Circuit and Starter (GM Diesel Engine)