GM Service Manual Online
For 1990-2009 cars only
Makes
🢒
Chevrolet
🢒
1998
🢒
Chevrolet C-Series Medium Duty Truck B7
🢒
Engine
🢒
Engine Mechanical - 6.0L and 7.0L
🢒 Disassembled Views
Figure
1:
Intake Manifold and Components
(1)
Throttle Body Bolt
(2)
Throttle Body
(3)
Distributor Assembly
(4)
Distributor Retaining Bolt
(5)
Distributor Retainer
(6)
Coil Retaining Bolt
(7)
Coil Retaining Nut
(8)
Ignition Coil
(9)
Intake Manifold End Seals
(10)
Intake Manifold Bolt
(11)
Intake Manifold
(12)
Intake Manifold Gasket
(13)
Thermostats
(14)
Water Outlet Housing
(15)
Water Outlet Housing Bolts
(16)
EGR Valve Nuts
(17)
EGR Valve
(18)
EGR Valve Gasket
(19)
EGR Valve Studs
(20)
Throttle Body Gasket
Figure
2:
Cylinder Head and Components
(1)
Valve Rocker Arm Bolt
(2)
Valve Rocker Arm Ball
(3)
Valve Rocker Arm
(4)
Valve Rocker Arm Pushrod Guide
(5)
Cylinder Head
(6)
Exhaust Manifold Stud
(7)
Exhaust Manifold Gasket
(8)
Exhaust Manifold
(9)
Spark Plug Wire Retainer
(10)
Exhaust Manifold Bolt
(11)
Spark Plug Wire Heat Shield
(12)
Heat Shield Nut
(13)
Cylinder Head Gasket
(14)
Exhaust Valve
(15)
Exhaust Valve Seat
(16)
Intake Valve
(17)
Valve Rotator
(18)
Valve Stem Oil Seal
(19)
Valve Spring
(20)
Valve Spring Retainer
(21)
Valve Keys
(22)
Cylinder Head Bolt
(23)
Valve Guides
(24)
Valve Rocker Arm Cover Gasket
(25)
Valve Rocker Arm Cover
(26)
Valve Rocker Arm Cover Bolt
(27)
Valve Pushrod
Figure
3:
Lower Engine Block and Components
(1)
Camshaft Bearings
(2)
Camshaft
(3)
Oil Pressure Sensor
(4)
Engine to Transmission Alignment Pin
(5)
Engine Block
(6)
Oil Filter Fitting
(7)
Oil Filter
(8)
Oil Pan Gasket
(9)
Oil Pan
(10)
Oil Pan Bolt
(11)
Knock Sensor
(12)
Coolant Drain Hole Plugt
(13)
Oil Gallery Plug
(14)
Engine Front Cover Alignment Pin
(15)
Engine Front Cover Gasket
(16)
Engine Front Cover
(17)
Crankshaft Balancer
(18)
Water Pump Gaskets
(19)
Water Pump
(20)
Water Pump Bolt
(21)
Engine Front Cover Bolt
(22)
Crankshaft Sprocket
(23)
Camshaft Timing Chain
(24)
Camshaft Sprocket Retaining Bolt
(25)
Camshaft Sprocket
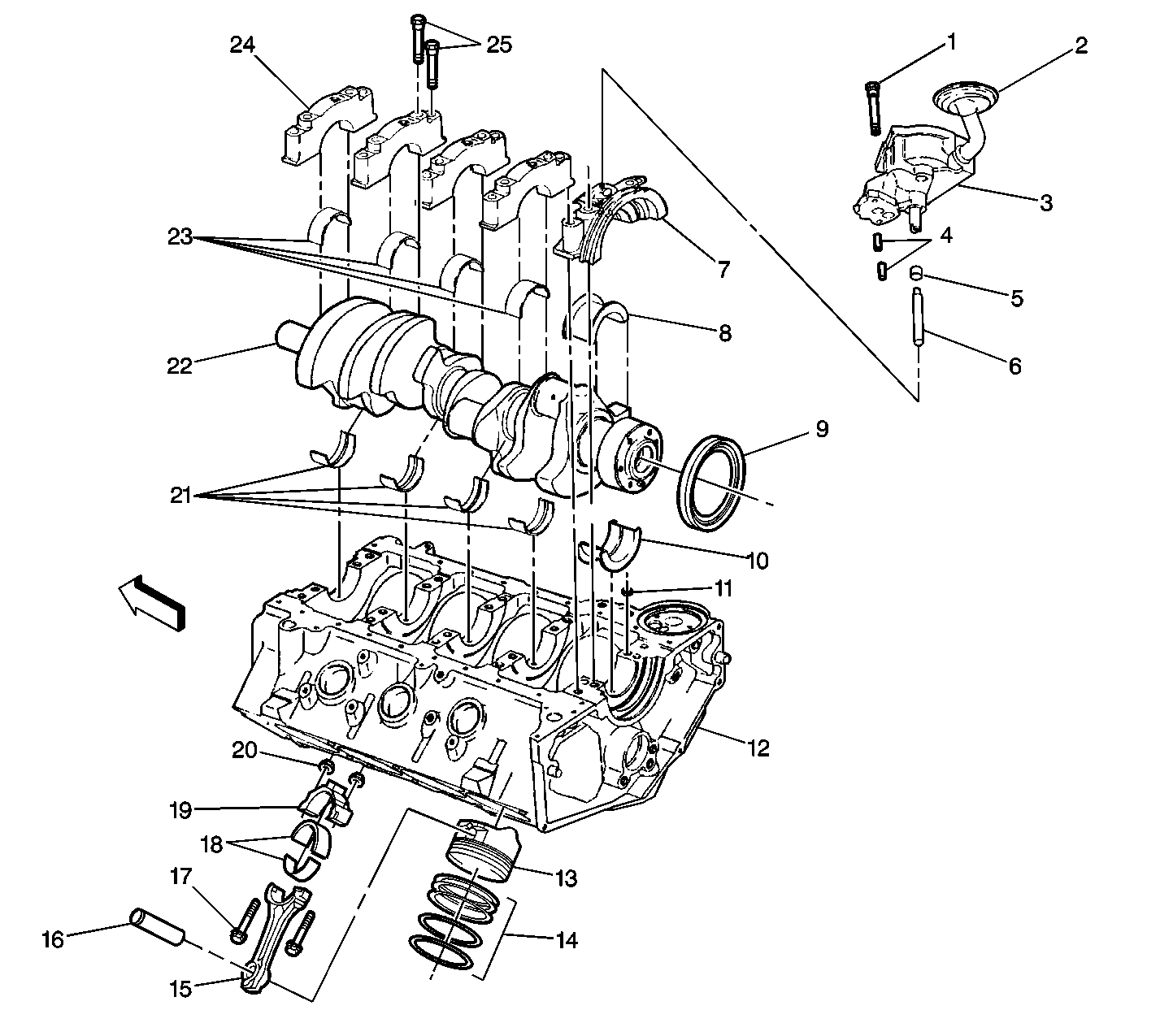
Figure
4:
Engine Crankshaft and Components
(1)
Oil Pump Bolt
(2)
Oil Pump Pickup
(3)
Oil Pump
(4)
Oil Pump Locating Pins
(5)
Oil Pump Driveshaft Retainer
(6)
Oil Pump Drive Shaft
(7)
Crankshaft Thrust Bearing Cap
(8)
Crankshaft Lower Thrust Bearing
(9)
Crankshaft Rear Oil Seal
(10)
Crankshaft Upper Thrust Bearing
(11)
Crankshaft Thrust Bearing Cap Oil Seal
(12)
Engine Block
(13)
Piston
(14)
Piston Ring Set
(15)
Connecting Rod
(16)
Piston Pin
(17)
Connecting Rod Bolt
(18)
Connecting Rod Bearing
(19)
Connecting Rod Cap
(20)
Connecting Rod Nut
(21)
Crankshaft Upper Bearings
(22)
Crankshaft
(23)
Crankshaft Lower Bearings
(24)
Crankshaft Bearing Cap
(25)
Crankshaft Bearing Cap Bolt