GM Service Manual Online
For 1990-2009 cars only

Object Number: 339422  Size: LF
Engine Controls Components
Cell 20: EGR, EOP Gauge and Sensor, Indicators, PCM, HI IDLE and Neutral Switch
Handling ESD Sensitive Parts Notice

Circuit and Test Description

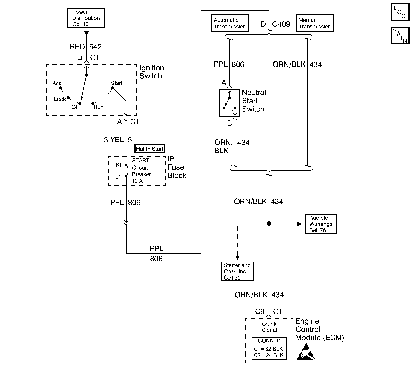
Crank signal is a 12 volts signal to the ECM during cranking in order to allow enrichment and cancel diagnostics until the engine is running or 12 volts is no longer on the circuit. Backprobe the crank signal circuit at the ECM connector terminal with a test lamp to ground and crank the engine, the test lamps should illuminate. If it does not, check for an open crank signal circuit to the ECM. If the circuit is OK, check the ECM connector terminal. If the terminal is OK, replace the ECM.