GM Service Manual Online
For 1990-2009 cars only
Makes
🢒
Chevrolet
🢒
1998
🢒
Chevrolet C-Series Medium Duty Truck B7
🢒
Body and Accessories
🢒
Lighting Systems
🢒 Exterior Lights Schematics
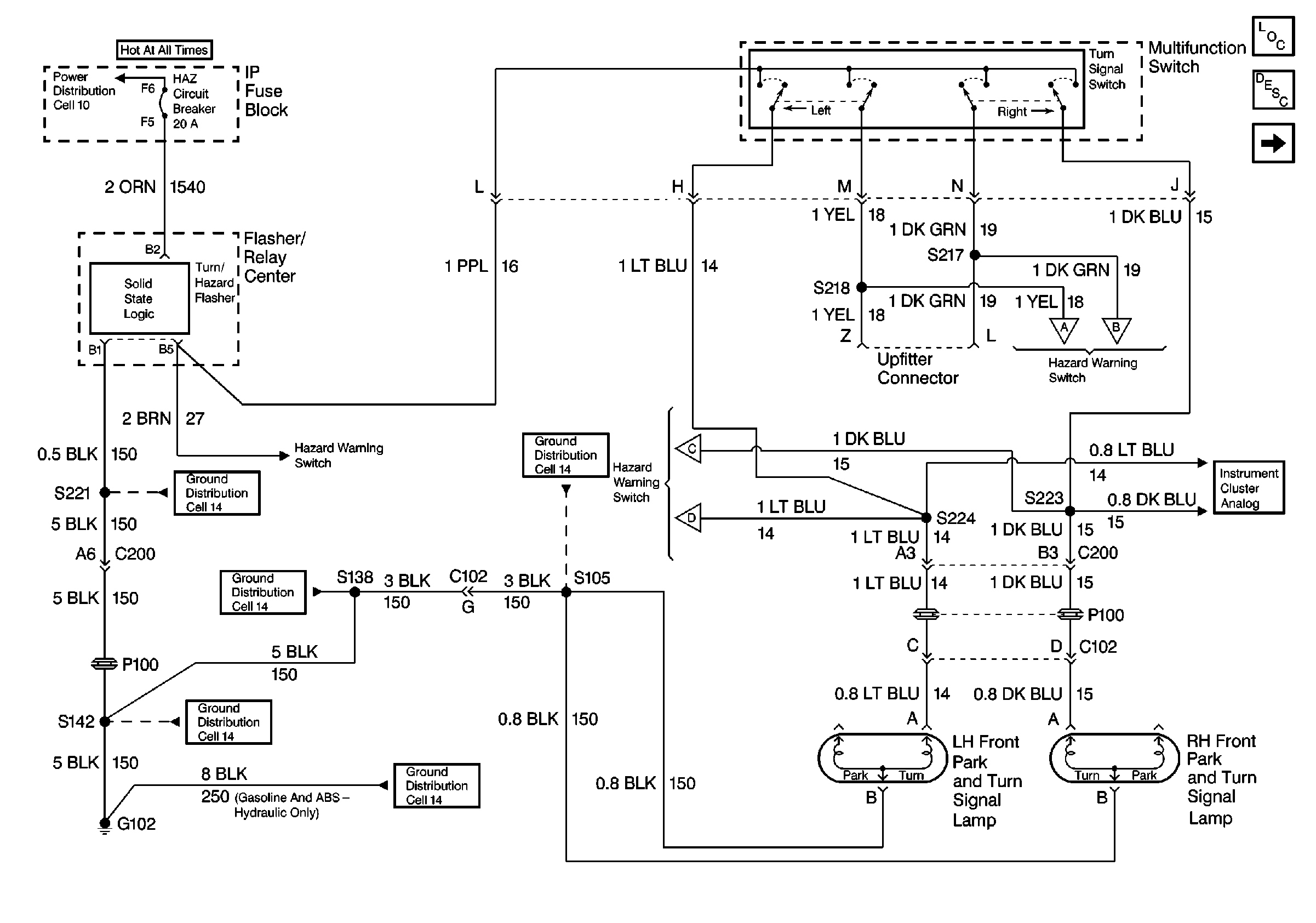
Figure
1:
Cell 110: Turn Signal Lamps
Lighting Systems Components
Exterior Lights Circuit Description
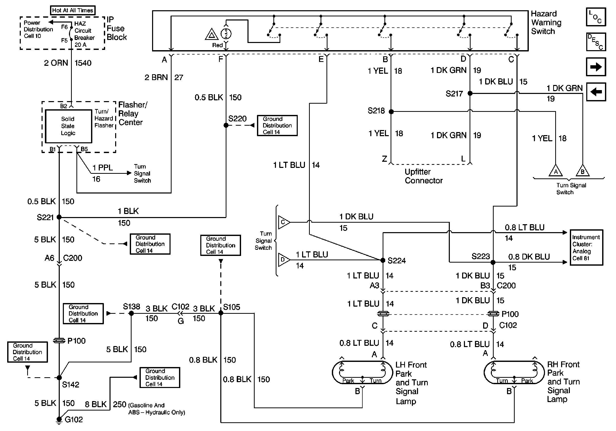
Cell 110: Hazard Lamps
Figure
2:
Cell 110: Hazard Lamps
Lighting Systems Components
Exterior Lights Circuit Description
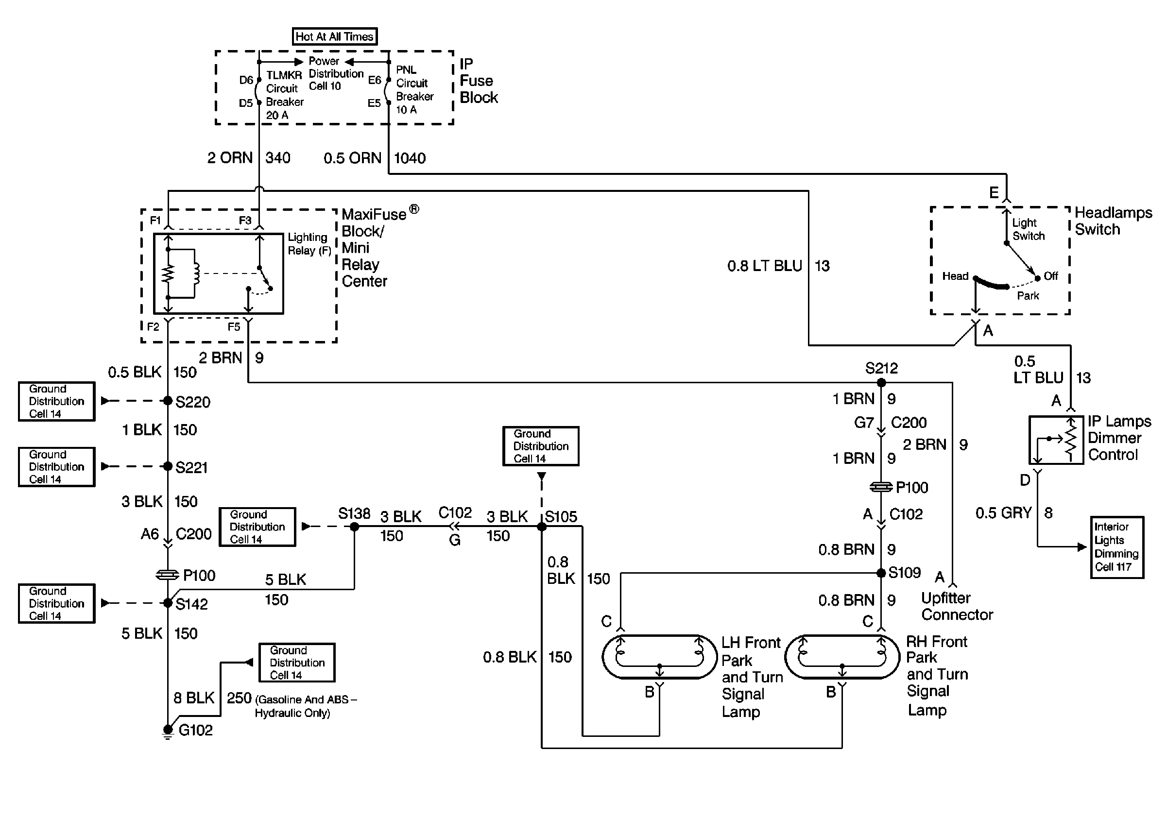
Cell 110: Park Lamps
Cell 110: Turn Signal Lamps
Figure
3:
Cell 110: Park Lamps
Lighting Systems Components
Exterior Lights Circuit Description
Cell 110: Hazard Lamps