GM Service Manual Online
For 1990-2009 cars only
Makes
🢒
Chevrolet
🢒
1998
🢒
Chevrolet C-Series Medium Duty Truck B7
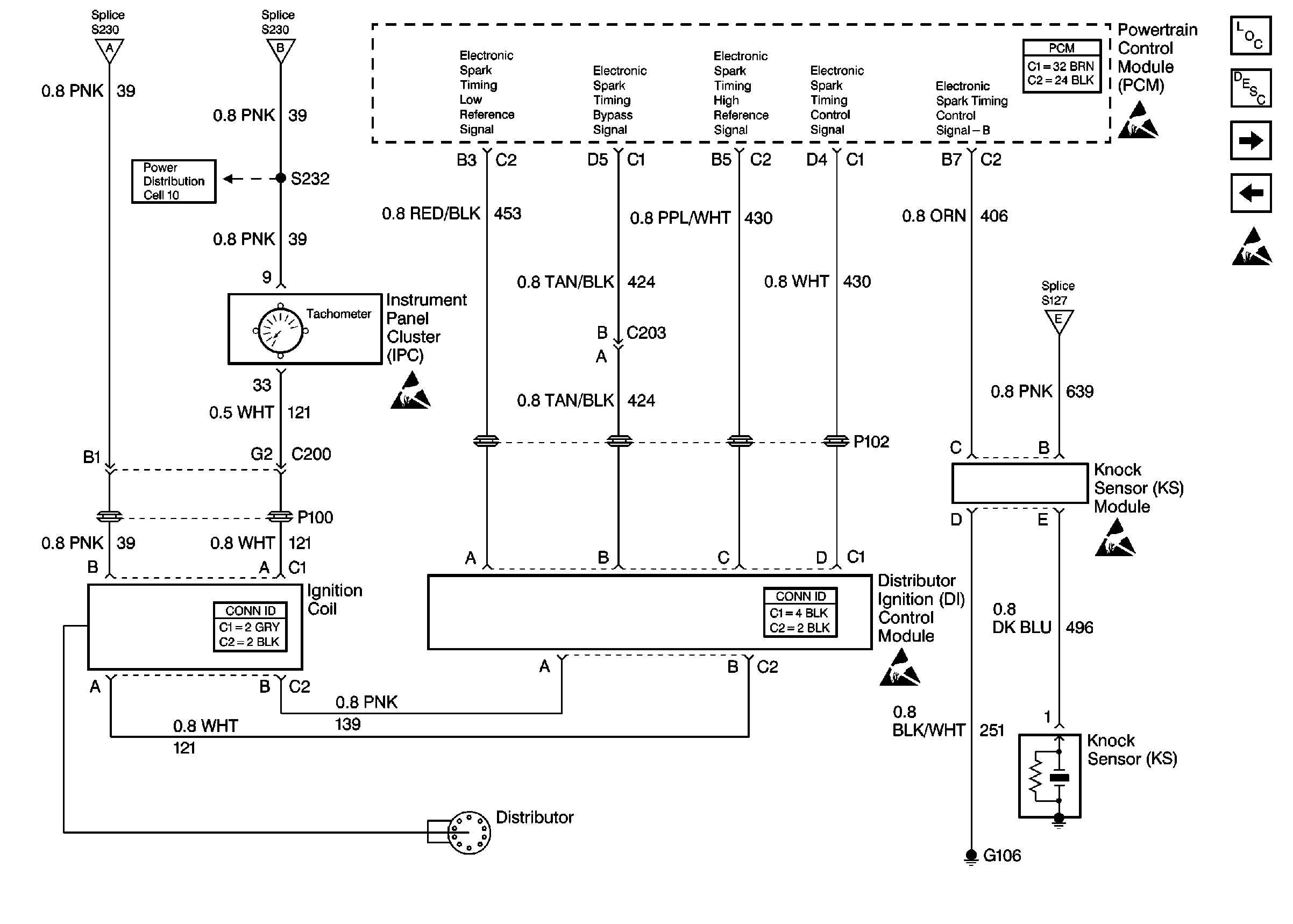
🢒 Cell 20: DI Control Module, Ignition Coil, Knock Sensor and Module, PCM and Tachometer
Cell 20: DI Control Module, Ignition Coil, Knock Sensor and Module, PCM and Tachometer
Cell 20: DI Control Module, Ignition Coil, Knock Sensor and Module, PCM and Tachometer
Engine Controls Components
Cell 20: Engine Speed Governor Module and Motor, Fuel Injectors, IGN Relay and PCM
Cell 20: Data Link Connector, PCM and SERVICE ENGINE SOON Indicator
Handling ESD Sensitive Parts Notice
Engine Controls Schematic Icons