GM Service Manual Online
For 1990-2009 cars only
Makes
🢒
Chevrolet
🢒
1999
🢒
Chevrolet C-Series Medium Duty Truck B7
🢒
Engine
🢒
Engine Cooling
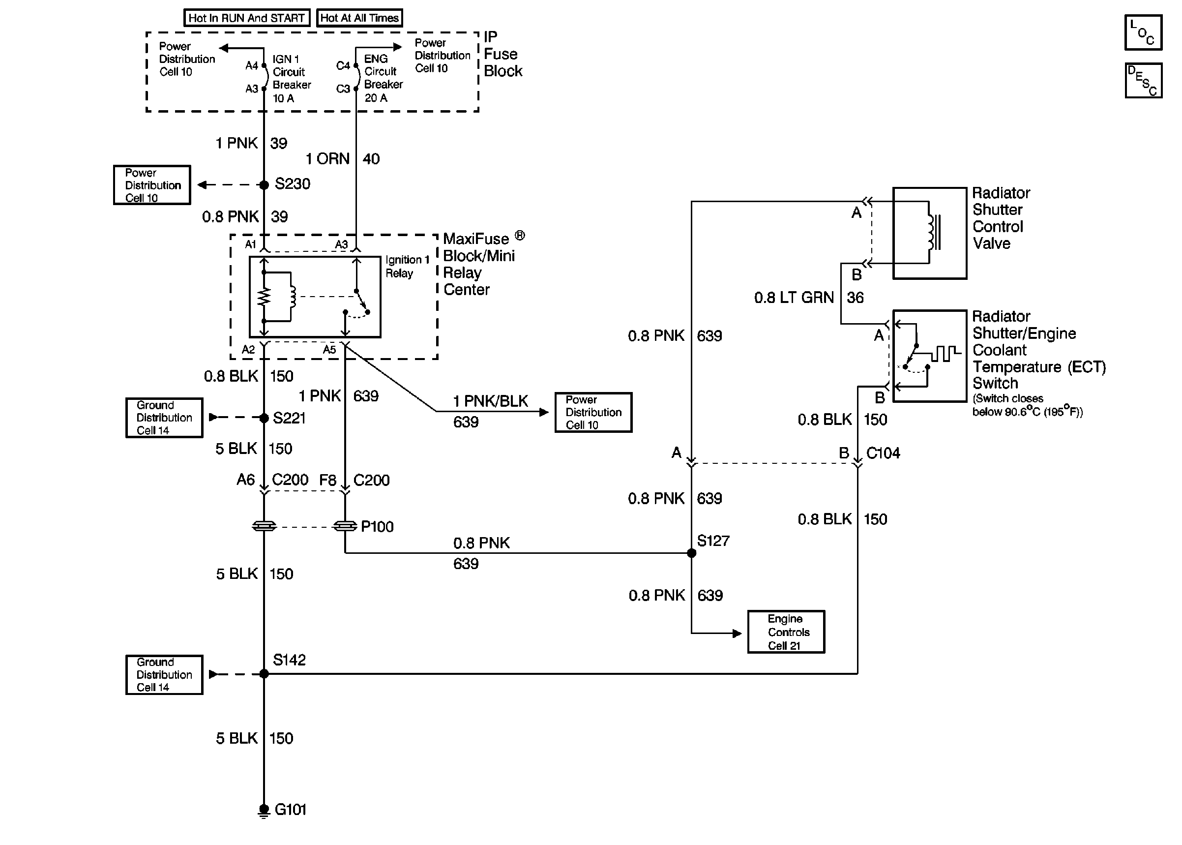
🢒 Radiator Shutter Schematics
Cell 32: Cat® Diesel
Cooling System Components
Radiator Shutter Circuit Description LG5