GM Service Manual Online
For 1990-2009 cars only
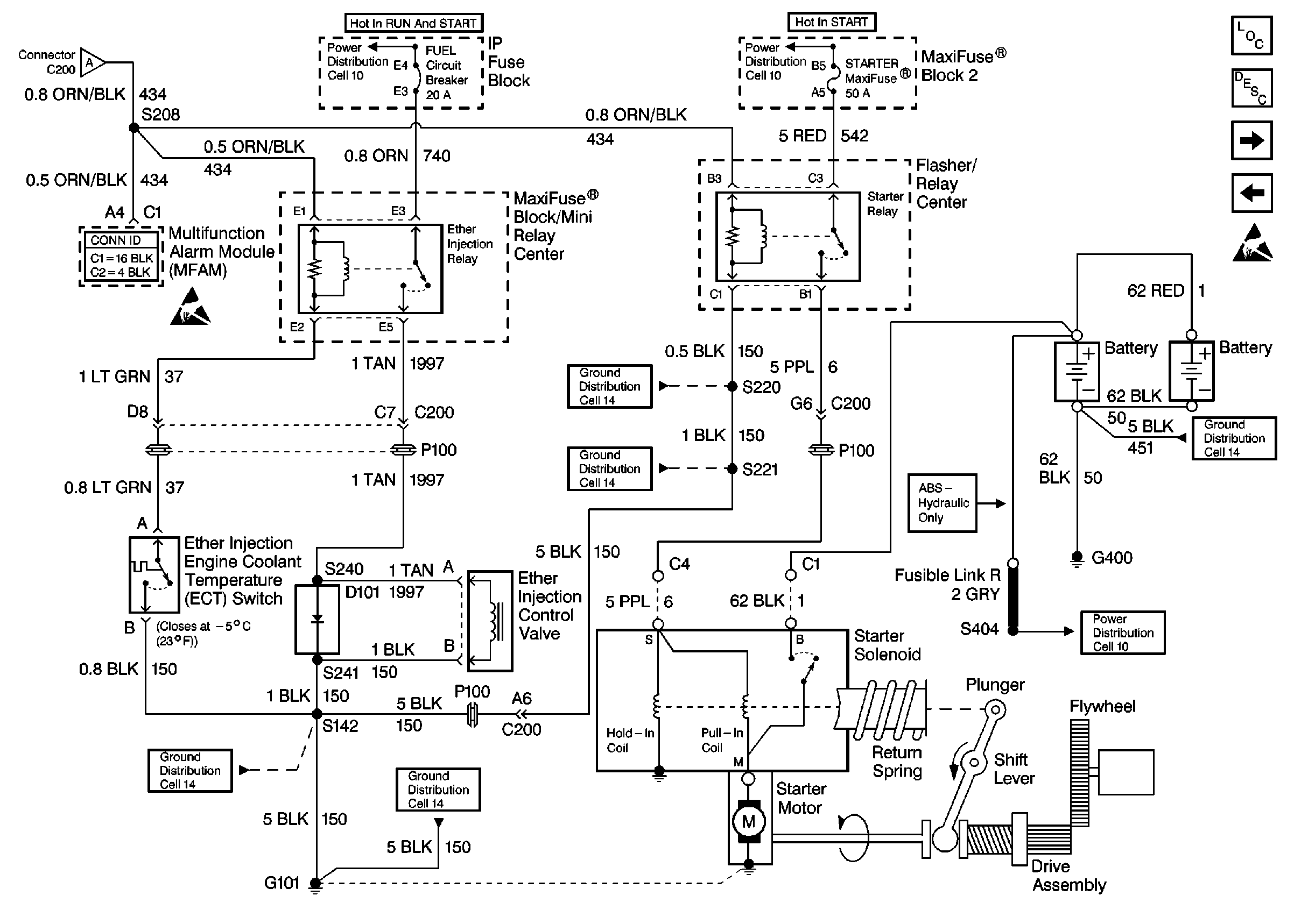
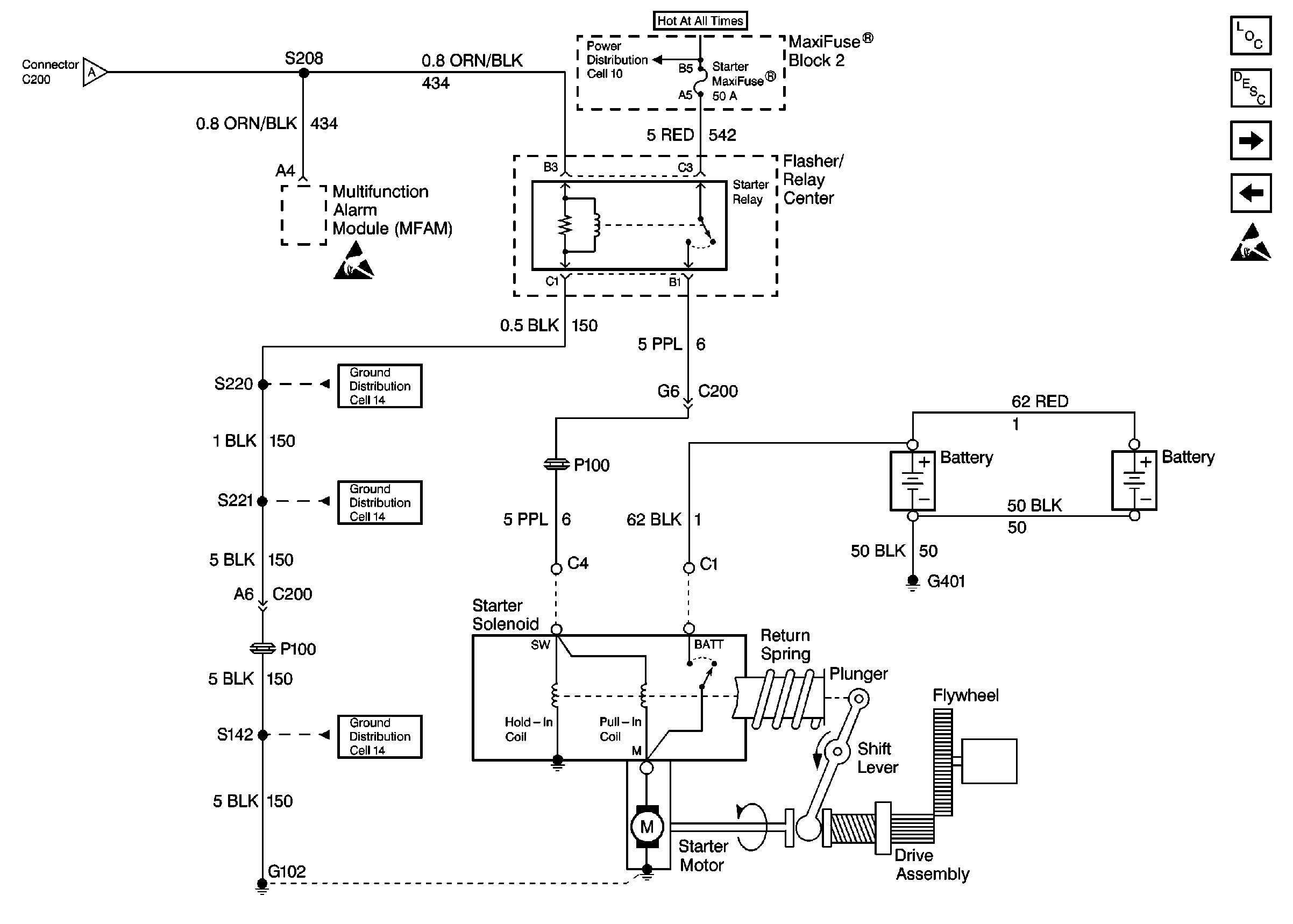
Figure 1:

Cell 30: Starting Circuit (Gasoline Engine)


Object Number: 386659  Size: FS
Engine Electrical Components
Starting System Circuit Description LP4/L21 Engines
Cell 30: Charging Circuit - Gasoline Engine
Handling ESD Sensitive Parts Notice
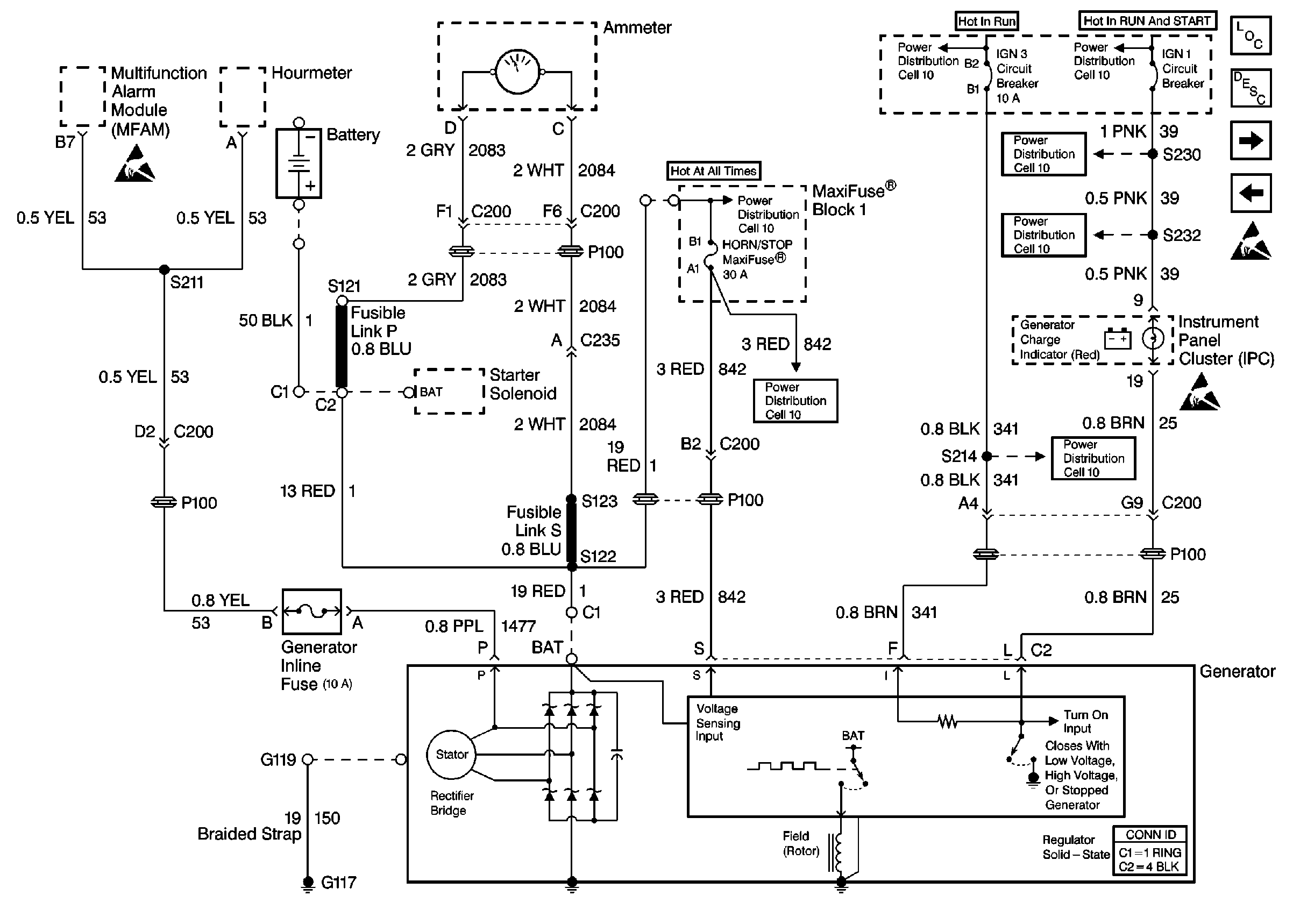
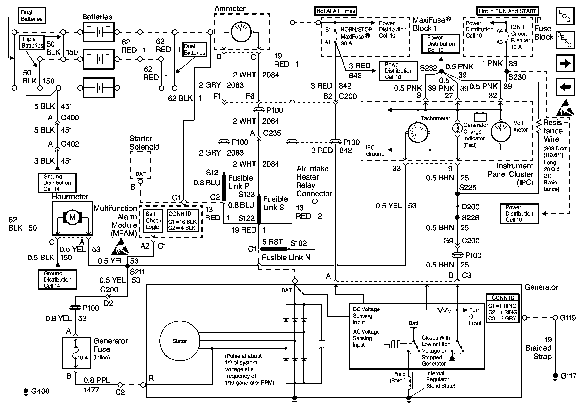
Figure 2:

Cell 30: Charging Circuit -- Gasoline Engine


Object Number: 394997  Size: FS
Engine Electrical Components
Charging System Circuit Description
Cell 30: Starting Circuit - Cat® Diesel Engine
Cell 30: Starting Circuit (Gasoline Engine)
Handling ESD Sensitive Parts Notice
Handling ESD Sensitive Parts Notice
Handling ESD Sensitive Parts Notice
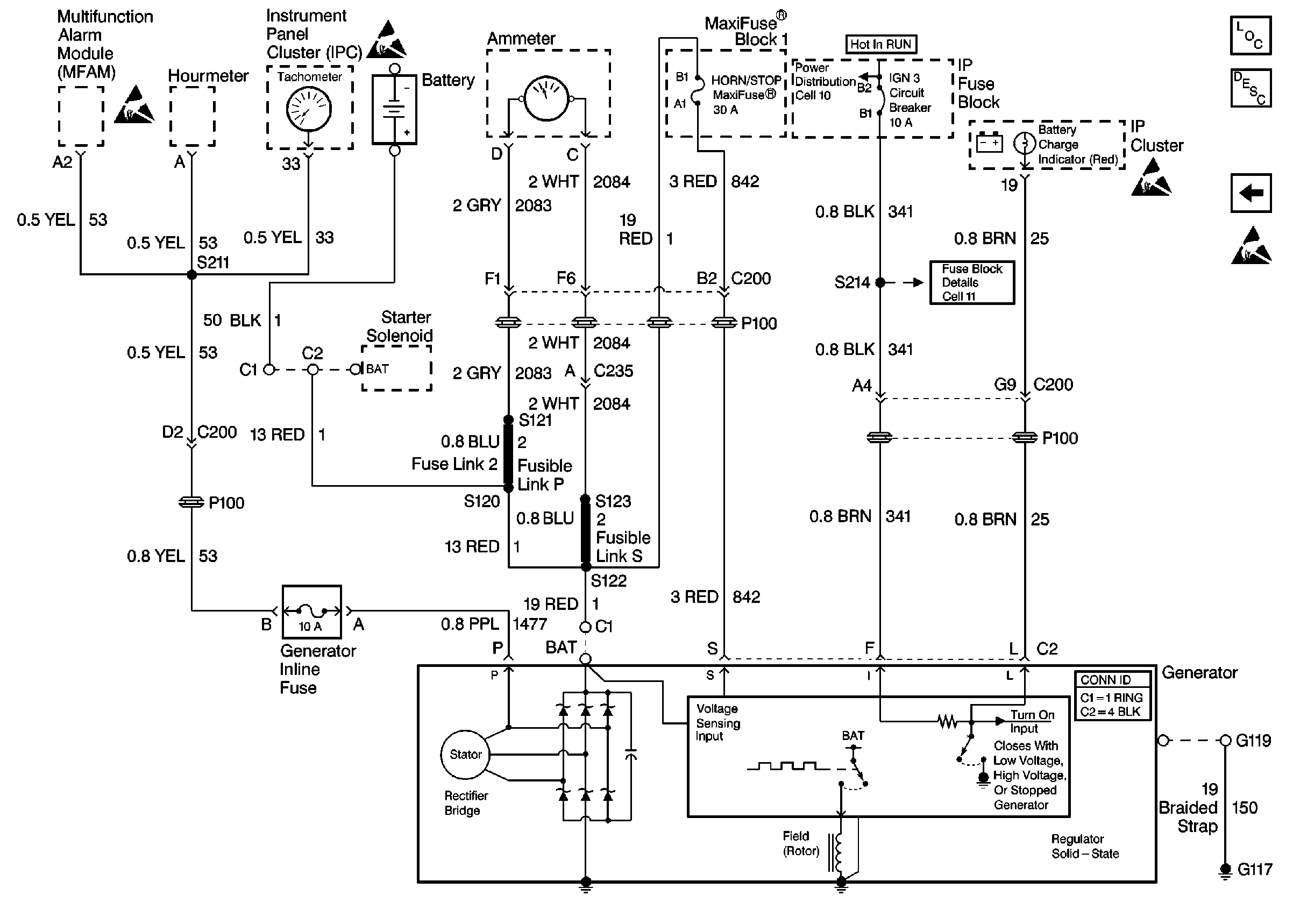
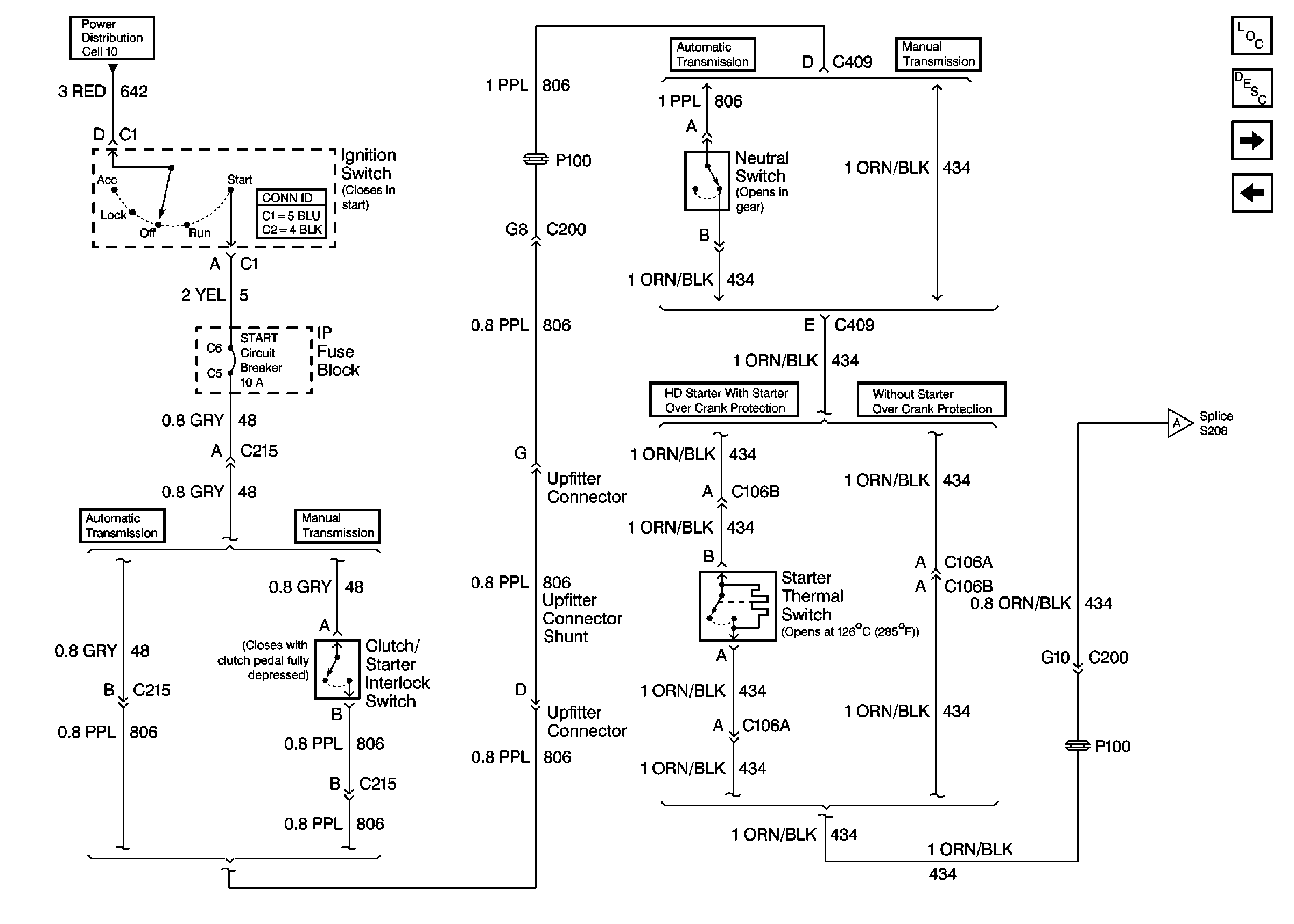
Figure 3:

Cell 30: Starting Circuit -- Cat® Diesel Engine


Object Number: 394994  Size: FS
Engine Electrical Components
Starting System Circuit Description LG5 Engine
Cell 30: Starting Circuit and Starter - Cat® Diesel Engine
Cell 30: Charging Circuit - Gasoline Engine
Cell 30: Starting Circuit and Starter - Cat® Diesel Engine
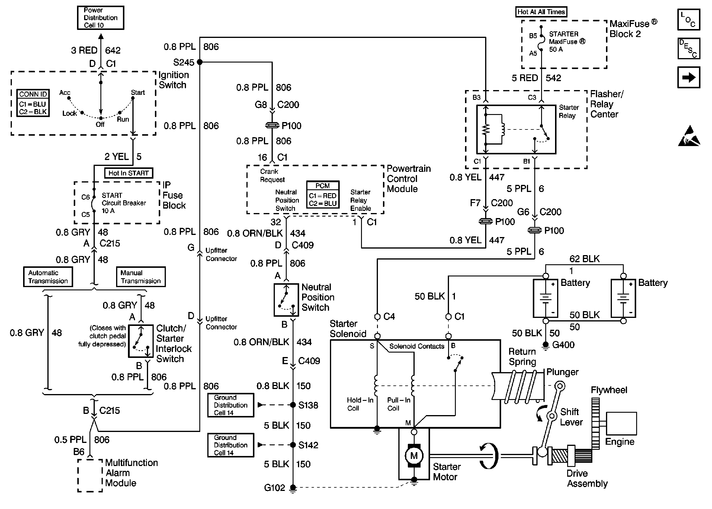
Figure 4:

Cell 30: Starting Circuit and Starter -- Cat® Diesel Engine


Object Number: 394995  Size: FS
Engine Electrical Components
Starting System Circuit Description LG5 Engine
Cell 30: Charging Circuit - Cat® Diesel Engine
Cell 30: Starting Circuit - Cat® Diesel Engine
Handling ESD Sensitive Parts Notice
Handling ESD Sensitive Parts Notice
Figure 5:

Cell 30: Charging Circuit -- Cat® Diesel Engine


Object Number: 394996  Size: FS
Engine Electrical Components
Charging System Circuit Description
Cell 30: Starting Circuit - GM Diesel Engine
Cell 30: Starting Circuit and Starter - Cat® Diesel Engine
Handling ESD Sensitive Parts Notice
Handling ESD Sensitive Parts Notice
Figure 6:

Cell 30: Starting Circuit -- GM Diesel Engine


Object Number: 394999  Size: FS
Engine Electrical Components
Starting System Circuit Description LP4/L21 Engines
Cell 30: Charging Circuit - GM Diesel Engine
Cell 30: Charging Circuit - Cat® Diesel Engine
Handling ESD Sensitive Parts Notice
Handling ESD Sensitive Parts Notice
Figure 7:

Cell 30: Charging Circuit -- GM Diesel Engine


Object Number: 394998  Size: FS
Engine Electrical Components
Charging System Circuit Description
Cell 30: Starting Circuit - GM Diesel Engine
Handling ESD Sensitive Parts Notice
Handling ESD Sensitive Parts Notice
Handling ESD Sensitive Parts Notice
Handling ESD Sensitive Parts Notice