GM Service Manual Online
For 1990-2009 cars only
Makes
🢒
Chevrolet
🢒
2000
🢒
Chevrolet C-Series Medium Duty Truck B7
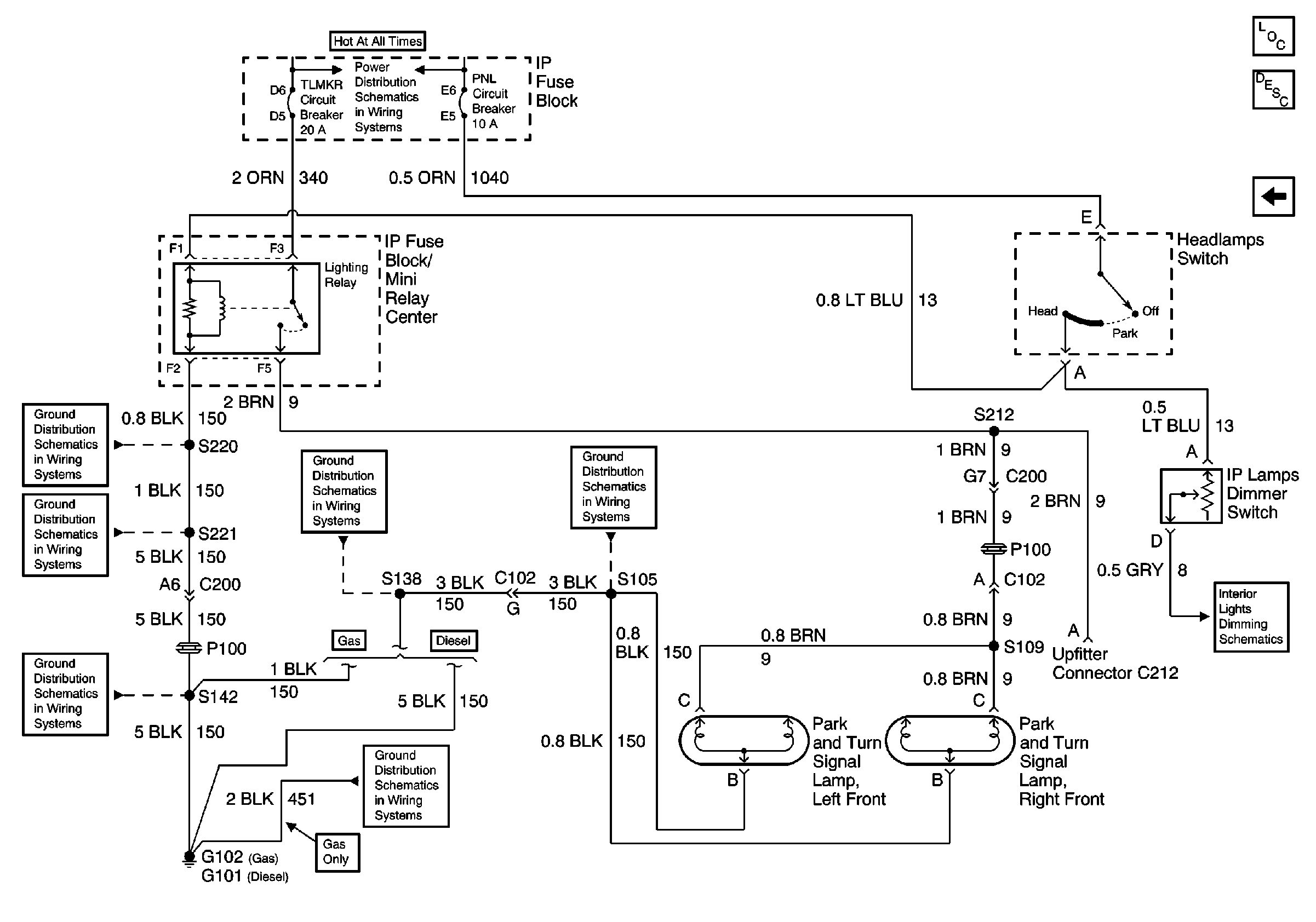
🢒 Park Lamps
Park Lamps
Park Lamps
Lighting Systems Components
Exterior Lights Circuit Description
Hazard Lamps
STOP LP, HORNS, TL/MKR, PNL, HAZ Circuit Breakers
Ground Distribution Schematics
Ground Distribution Schematics
Ground Distribution Schematics
Ground Distribution Schematics
Ground Distribution Schematics
Ground Distribution Schematics
Interior Lights