GM Service Manual Online
For 1990-2009 cars only

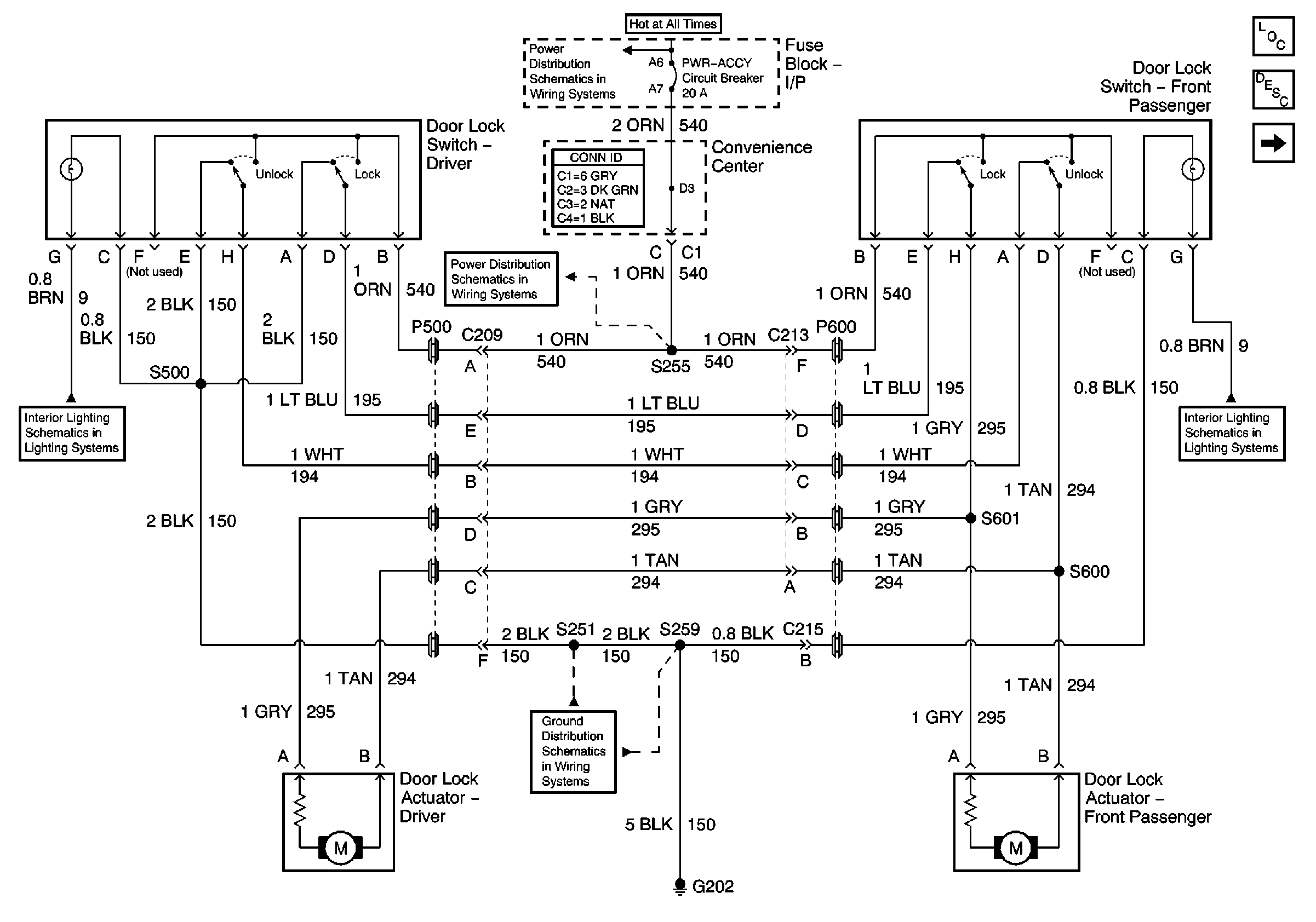
Door Lock/Indicator Schematics w/o RKE

Figure 1:

Power Door Lock Controls - w/o Power Windows


Object Number: 653319  Size: FS
Master Electrical Component List
Power Door Locks Description and Operation
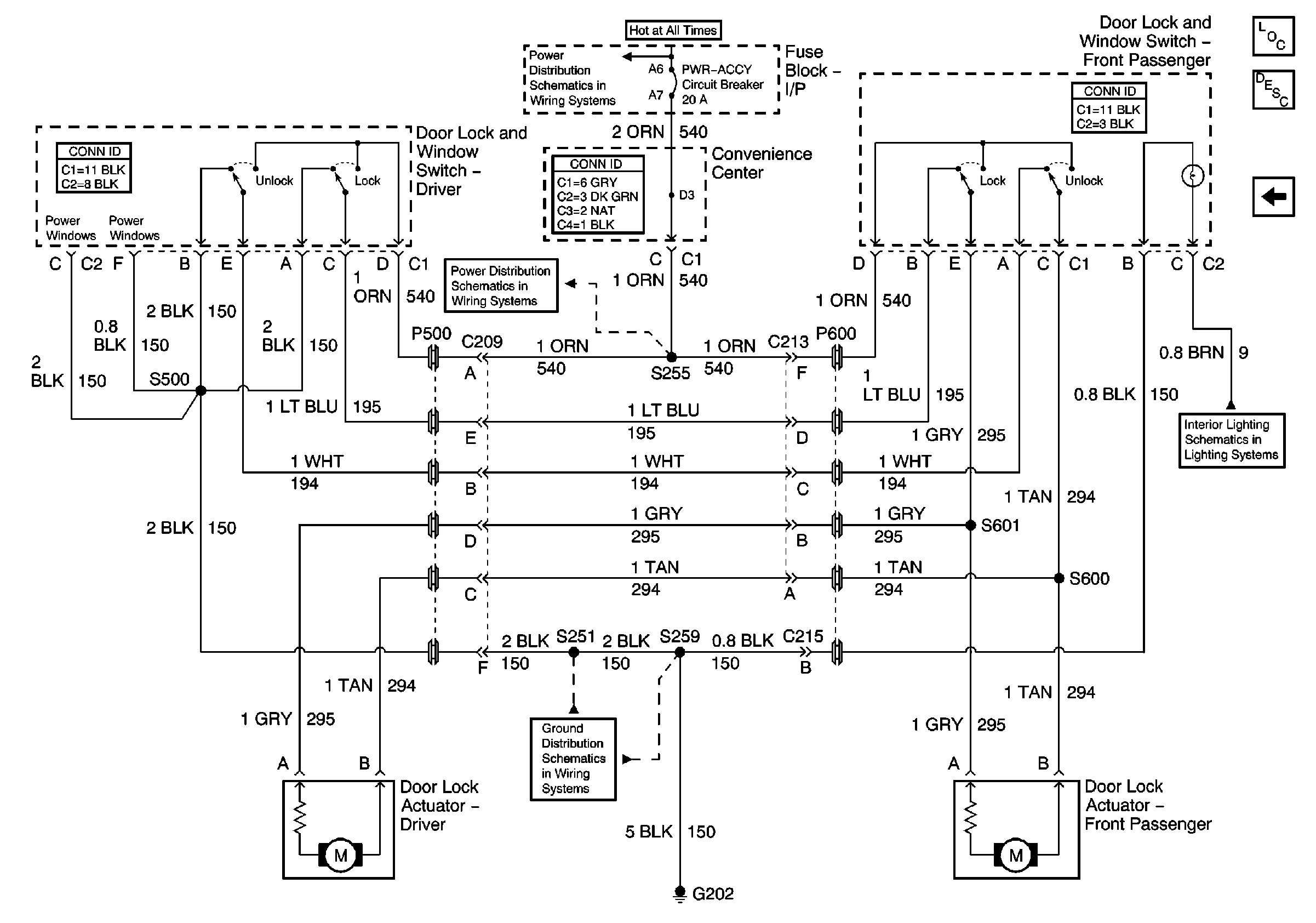
Power Door Lock Controls (w/Power Windows)
Ashtray Lamp, Power Window and Door Lock Controls Illumination
PTO Fuse and Pwr Accy Circuit Breaker
Lighting and Battery Fuses
Ashtray Lamp, Power Window and Door Lock Controls Illumination
G202
Figure 2:

Power Door Lock Controls - w/Power Windows


Object Number: 653321  Size: FS
Master Electrical Component List
Power Door Locks Description and Operation
Power Door Lock Controls (w/o Power Windows)
PTO Fuse and Pwr Accy Circuit Breaker
Lighting and Battery Fuses
Ashtray Lamp, Power Window and Door Lock Controls Illumination
G202

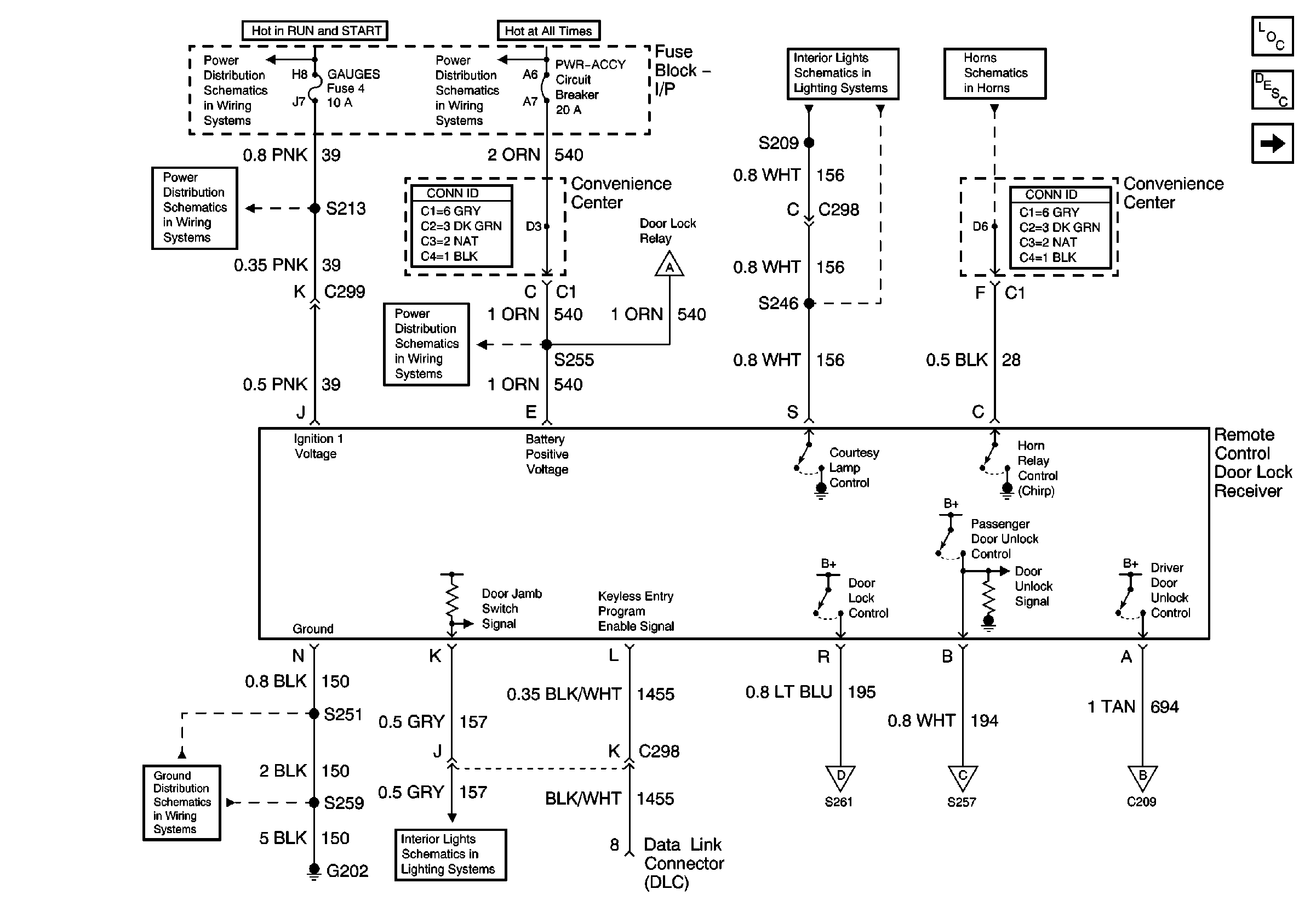
Door Lock/Indicator Schematics w/RKE

Figure 1:

Module Power, Grounding, and DLC; Lights and Horn Control


Object Number: 657301  Size: FS
Master Electrical Component List
Keyless Entry System Description and Operation
Door Lock Controls (w/RKE)
Gauges and Turn-B/U Fuses
IGN A Fuse and Ignition Switch
PTO Fuse and Pwr Accy Circuit Breaker
Lighting and Battery Fuses
Door Lock Controls (w/RKE)
Courtesy Lamps, Dome Lamp, IP Compartment Lamp Circuits
Horns Circuit
Door Lock Controls (w/RKE)
Courtesy Lamps, Dome Lamp, IP Compartment Lamp Circuits
G202
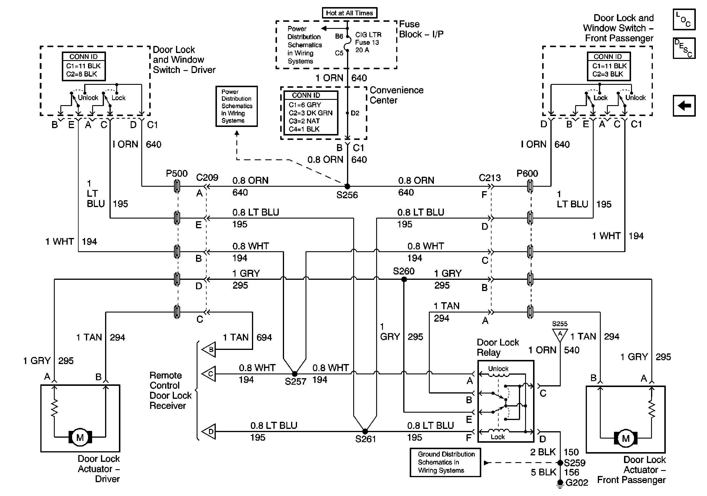
Figure 2:

Door Lock Controls


Object Number: 657305  Size: FS
Master Electrical Component List
Keyless Entry System Description and Operation
RKE Module Power, Grounding, DLC, and Lights and Horn Control
Stop/Haz, Radio Batt, Aux Pwr, and Cig Ltr Fuses
Lighting and Battery Fuses
RKE Module Power, Grounding, DLC, and Lights and Horn Control
G202
RKE Module Power, Grounding, DLC, and Lights and Horn Control