GM Service Manual Online
For 1990-2009 cars only
Makes
🢒
Chevrolet
🢒
2005
🢒
Chevy C Cab/Chassis HD (GMT 400)
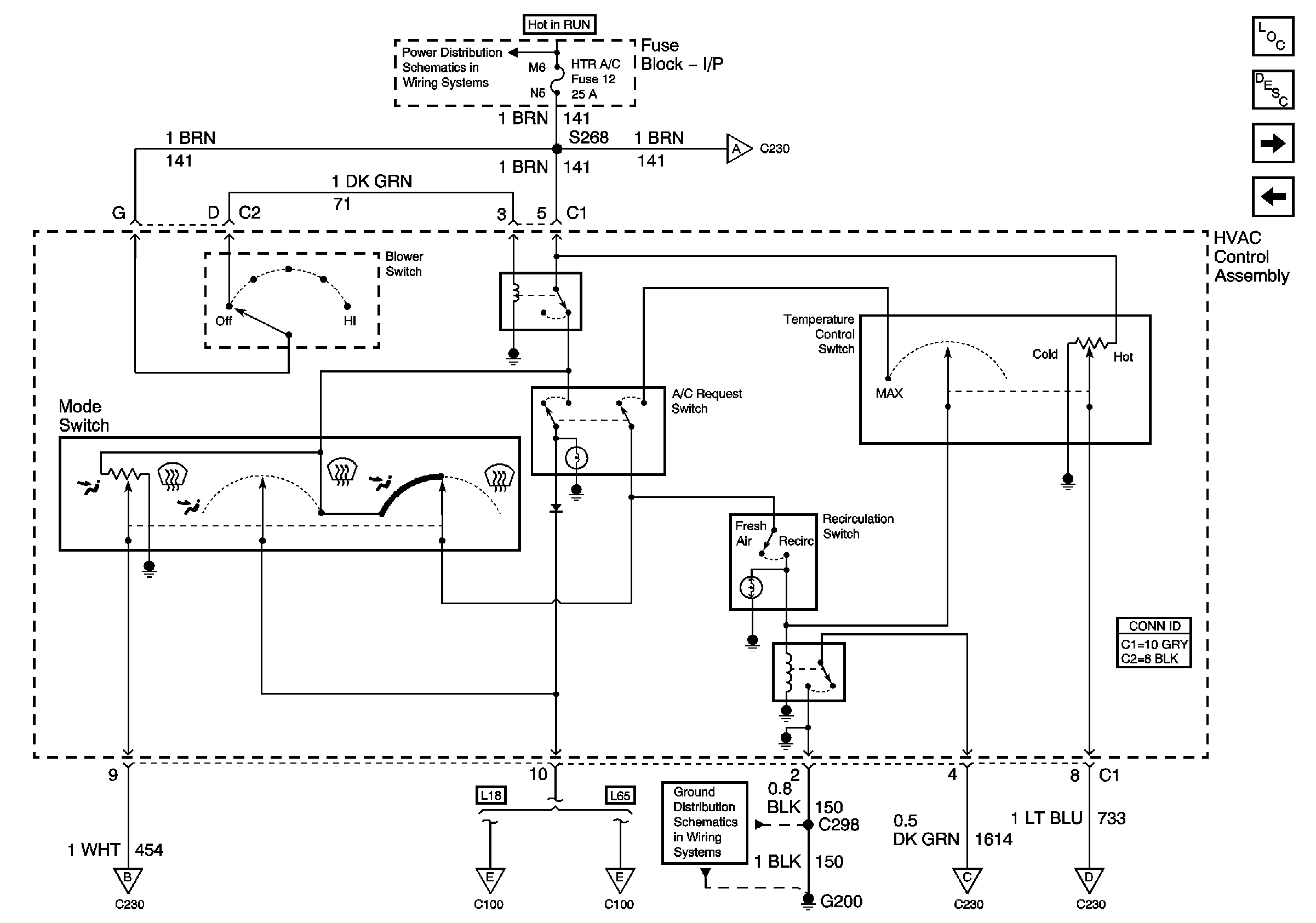
🢒 HVAC Control Module
HVAC Control Module
HVAC Control Module
Master Electrical Component List
Air Delivery Description and Operation
HVAC Air Door Controls
Blower Control (with Air Conditioning)
ABS, Blower, Stop-Haz, and IGN B Fuses and Ignition Switch
HVAC Air Door Controls
HVAC Air Door Controls
HVAC Air Door Controls
G200
Air Conditioning Compressor Control (L65)
Air Conditioning Compressor Control (L18)
HVAC Air Door Controls