GM Service Manual Online
For 1990-2009 cars only

DTC P0756 2-3 (B) Shift Solenoid Performance 5.7L and 7.4L Gas

Table 1: Shift Solenoid State and Gear Ratio Table
Table 2: P0756

Object Number: 40795  Size: MF
Automatic Transmission Components 5.7L and 7.4L Gas
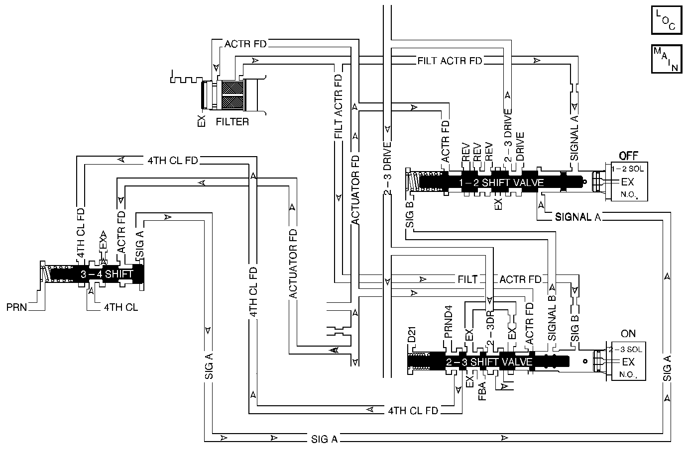
Automatic Transmission Controls Schematics 5.7L and 7.4L
OBD II Symbol Description Notice

Circuit Description

The 2-3 shift solenoid valve controls fluid flow acting on the 2-3 shift valves. The solenoid is a normally-open exhaust valve used with the 1-2 shift solenoid valve to allow for four different shift combinations.

When the VCM detects a non first gear ratio while first gear is commanded or a first gear ratio while fourth gear is commanded, then DTC P0756 sets. DTC P0756 is a type D DTC. For California emissions vehicles, DTC P0756 is a type A DTC.

Conditions for Setting the DTC

    • No TP Sensor DTCs P0121, P0122, or P0123.
    • No VSS DTCs P0502.
    • No 4WD Lo DTC P1875.
    • No TFP Val. Position Sw. DTC P1810.
    • No shift solenoid electrical DTCs P0753 or P0758.
    • No ISS Sensor DTCs P0716 or P0717.
    • The engine runs for 5 seconds and not be in fuel cut off.
    • Not in 4WD Lo.
    • The vehicle speed is greater than 6 km/h (4 mph).
    • The throttle position is greater than 12%.
    • The transmission fluid temperature is 20°-130°C ( 68°-266°F ).
    • The engine torque is 80 lb ft to the following:
       - 275 lb ft ( 345 N·m) 4.3L
       - 375 lb ft ( 470 N·m) 5.7L
       - 500 lb ft (627 N·m) 7.4L.
    • All of the above conditions are met and either of the two following conditions occur:
       - When the 2-3 Solenoid valve is stuck on, the commanded gear equals 1st and the ratio equals 4th for greater than 2 seconds, and the commanded gear equals 2nd and the ratio equals 3rd for greater than 2 seconds. The conditions occur for 2 occurrences ( 3 occurrences for the 4.3L).
       - When the 2-3 SS Valve is stuck off, the commanded gear equals 3rd and the ratio equals 2nd for greater than 3 seconds. The condition occurs for 4 occurrences with a continual rolling counter ( 5 occurrences for the 4.3L ).

Action Taken When the DTC Sets

    • The transmission immediately lands to 2nd gear.
    • The VCM commands maximum line pressure.
    • The VCM freezes shift adapts.
    • The VCM illuminates the Malfunction Indicator Lamp (MIL) for California emissions vehicles.

Conditions for Clearing the MIL/DTC

  1. For California emissions vehicles, the VCM turns OFF the MIL after three consecutive ignition cycles without a failure reported.
  2. A scan tool can clear the DTC from the VCM history. The VCM clears the DTC from the VCM history if the vehicle completes 40 warm-up cycles without a failure reported.
  3. The VCM cancels the DTC default actions when the fault no longer exists and the ignition is OFF long enough in order to power down the VCM.

Diagnostic Aids

    • Verify that the transmission meets the specifications in the 4L80-E shift speed chart.
    • Other internal transmission failures may cause more than one shift to occur.
    • The customer may complain of an engine over-rev condition or neutral condition in 4th gear.
    • First diagnose and clear any engine DTCs or TP Sensor codes that are present. Then inspect for any transmission DTCs that may have reset.

Shift Solenoid State and Gear Ratio Table

Gear

1-2 SS Valve

2-3 SS Valve

Gear Ratio

1

ON

OFF

2.48:1

2

OFF

OFF

1.48:1

3

OFF

ON

1.00:1

4

ON

ON

0.75:1

Test Description

The numbers below refer to the step numbers on the diagnostic table.

  1. This step tests the function of the TFP Val. Position Sw.

  2. This step tests for a selected gear ratio versus a ratio not obtainable under normal operating conditions.

P0756

Step

Action

Value(s)

Yes

No

1

Was the Powertrain On-Board Diagnostic (OBD) System Check performed?

--

Go to Step 2

Go to Powertrain On Board Diagnostic (OBD) System Check

2

  1. Install the scan tool (tech 1) ®.
  2. With the engine OFF, turn the ignition switch to the RUN position.
  3. Important: Before clearing the DTCs, use the scan tool in order to record the Freeze Frame and Failure Records for reference. The Clear Info function will erase the data.

  4. Record the DTC Freeze Frame and Failure Records.
  5. With the engine running, apply the brake pedal and select each transmission range: D1, D2, D3, D4, N, R, and P.

Does each selected transmission range match the Trans Range on the scan tool?

--

Go to Step 3

Go to DTC P1810 Pressure Switch Assembly Malfunction

3

  1. With the engine running, Install the scan tool (tech 1) ®.
  2. With the transmission in the D4 range, use the scan tool in order to command 1st, 2nd, 3rd, and 4th gears while accelerating the vehicle.

Was 1st gear commanded and not achieved, or 4th gear commanded and another gear occurred? You may need to road test the vehicle.

--

Go to Step 4

Go to Diagnostic Aids

4

  1. Inspect the shift solenoid/hydraulic for an internal malfunction at one or both of the shift solenoids.
  2. Inspect the shift solenoid/hydraulic for damaged seals on one or both of the shift solenoids.
  3. Refer to the diagnosis tables.

Did you find and correct a problem?

--

Go to Step 5

--

5

In order to verify your repair, perform the following procedure:

  1. Select DTC.
  2. Select Clear Info.
  3. Operate the vehicle under the following conditions only if traffic conditions permit:
  4. • The VCM must see the proper gear ratio for each gear for greater than one second in D!, D2, D3, and D4.
    • Hod the throttle at 25% and accelerate to 50 mph. The TCC must be locked in fourth gear.
  5. Select Specific DTC. Enter DTC P0756.

Has the test run and passed?

--

System OK

Begin the diagnosis again. Go to Step 1

DTC P0756 2-3 (B) Shift Solenoid Performance 6.5L Diesel

Table 1: Shift Solenoid State and Gear Ratio Table
Table 2: P0756

Object Number: 40795  Size: MF
Automatic Transmission Components 6.5L Diesel
Automatic Transmission Controls Schematics 6.5L
OBD II Symbol Description Notice

Circuit Description

The 2-3 SS Valve controls fluid flow acting on the 2-3 shift valves. The 2-3 SS Valve is a normally-open exhaust valve used with the 1-2 shift solenoid valve to allow four different shift combinations.

When the PCM detects a non first gear ratio while first gear is commanded or a first gear ratio while fourth gear is commanded, then DTC P0756 sets. DTC P0756 is a type A DTC.

Conditions for Setting the DTC

    • No APP DTCs P0121, P0122, P0123, P0220, P0221, P0222, P0223, P0225, P0226, P0227, or P0228.
    • No engine speed DTC P0219.
    • No OSS Sensor DTCs P0722 or P0723.
    • No TFT Sensor DTCs P0712 or P0713.
    • No 4WD Lo DTC P1875.
    • No TFP Val. Position Sw. DTC P1810.
    • No shift solenoid electrical DTCs P0753 or P0758.
    • No ISS Sensor DTCs P0716 or P0717.
    • The engine is running.
    • Not in 4WD Low.
    • The vehicle speed is greater than 6 km/h (4 mph).
    • The throttle position is greater than 12%.
    • The transmission fluid temperature is 20°-130°C ( 68°-266°F ).
    • The engine torque is 80-450 lb ft.
    • The engine speed is less than 3750 RPM.
    • All of the above conditions are met and either of the two following conditions occur:
       - When the 2-3 Solenoid valve is stuck on, the commanded gear equals 1st and the ratio equals 4th for greater than 2 seconds, and the commanded gear equals 2nd and the ratio equals 3rd for greater than 2 seconds. The conditions occur for 4 occurrences.
       - When the 2-3 SS Valve is stuck off, the commanded gear equals 3rd and the ratio equals 2nd for greater than 3 seconds. The condition occurs for 8 occurrences with a continual rolling counter.

Action Taken When the DTC Sets

    • The transmission immediately lands to 2nd gear.
    • The PCM commands maximum line pressure.
    • The PCM freezes shift adapts.
    • The PCM illuminates the Malfunction Indicator Lamp (MIL).

Conditions for Clearing the MIL/DTC

  1. A scan tool can clear the DTC from the PCM history. The PCM clears the DTC from the PCM history if the vehicle completes 40 warm-up cycles without a failure reported.
  2. The PCM cancels the DTC default actions when the fault no longer exists and the ignition is OFF long enough in order to power down the PCM

Diagnostic Aids

    • Verify that the transmission meets the specifications in the 4L80-E shift speed chart.
    • Other internal transmission failures may cause more than one shift to occur.
    • The customer may complain of an engine over-rev condition or neutral condition in 4th gear.
    • First diagnose and clear any engine DTCs or APP Sensor codes that are present. Then inspect for any transmission DTCs that may have reset.

Shift Solenoid State and Gear Ratio Table

Gear

1-2 SS Valve

2-3 SS Valve

Gear Ratio

1

ON

OFF

2.48:1

2

OFF

OFF

1.48:1

3

OFF

ON

1.00:1

4

ON

ON

0.75:1

Test Description

The numbers below refer to the step numbers on the diagnostic table.

  1. This step tests the function of the TFP Val. Position Sw.

  2. This step tests for a selected gear ratio versus a ratio not obtainable under normal driving conditions.

P0756

Step

Action

Value(s)

Yes

No

1

Was the Powertrain On-Board Diagnostic (OBD) System Check performed?

--

Go to Step 2

Go to Powertrain On Board Diagnostic (OBD) System Check

2

  1. Install the scan tool (tech 1) ®.
  2. With the engine OFF, turn the ignition switch to the RUN position.
  3. Important: Before clearing the DTCs, use the scan tool in order to record the Freeze Frame and Failure Records for reference. The Clear Info function will erase the data.

  4. Record the DTC Freeze Frame and Failure Records.
  5. With the engine running, apply the brake pedal and select each transmission range: D1, D2, D3, D4, N, R, and P.

Does each selected transmission range match the Trans Range on the scan tool?

--

Go to Step 3

Go to DTC P1810 Pressure Switch Assembly Malfunction

3

  1. With the engine running, raise the drive wheels.
  2. With the transmission in the D4 range, use the scan tool in order to command 1st, 2nd, 3rd, and 4th gears while accelerating the vehicle.

Was 1st gear commanded and not achieved, or 4th gear commanded and another gear occurred? You may need to road test the vehicle.

--

Go to Step 4

Go to Diagnostic Aids

4

  1. Inspect the shift solenoid/hydraulic for an internal malfunction at one or both of the shift solenoids.
  2. Inspect the shift solenoid/hydraulic for damaged seals on one or both of the shift solenoids.

Refer to the diagnosis tables.

Did you find and correct a problem?

--

Go to Step 5

--

5

In order to verify your repair, perform the following procedure:

  1. Select DTC.
  2. Select Clear Info.
  3. Operate the vehicle under the following conditions only if traffic conditions permit:
  4. • The PCM must see the proper gear ratio for each gear for greater than one second in D!, D2, D3, and D4.
    • Hod the throttle at 25% and accelerate to 55 mph.
  5. Select Specific DTC. Enter DTC P0756.

Has the test run and passed?

--

System OK

Begin diagnosis again. Go to Step 1