GM Service Manual Online
For 1990-2009 cars only
Makes
🢒
Chevrolet
🢒
1999
🢒
Chevy C Silverado - 2WD
🢒
Body and Accessories
🢒
Lighting Systems
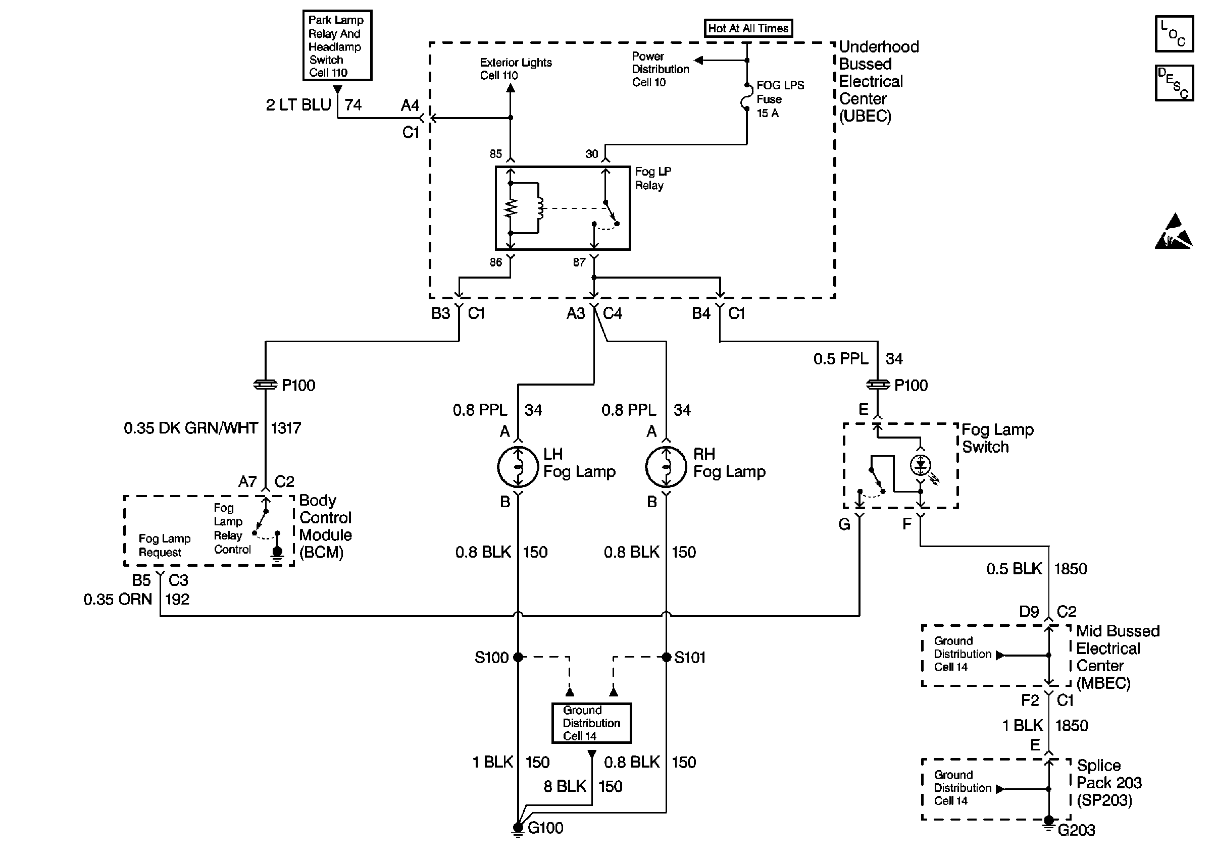
🢒 Fog Lights Schematics
Cell 103
Lighting Systems Components
Fog Lights Circuit Description
Handling ESD Sensitive Parts Notice
Cell 110: Park Lamp Control and Front Marker Lamps
Cell 110: Park Lamp Control and Front Marker Lamps
Cell 10: A/C Compressor Relay, Auxiliary Power Outlet
Cell 14: RH Fog Lamp, RH Park/Turn Lamp
Cell 14: Full Feature Seat Heated/Memory Seat Switch, Light Bar Switch
Cell 14: Full Feature Seat Heated/Memory Seat Switch, Light Bar Switch