GM Service Manual Online
For 1990-2009 cars only
Makes
🢒
Chevrolet
🢒
2001
🢒
Chevy C Silverado - 2WD
🢒
Body and Accessories
🢒
Lighting Systems
🢒 Headlights/Daytime Running Lights (DRL) Schematics
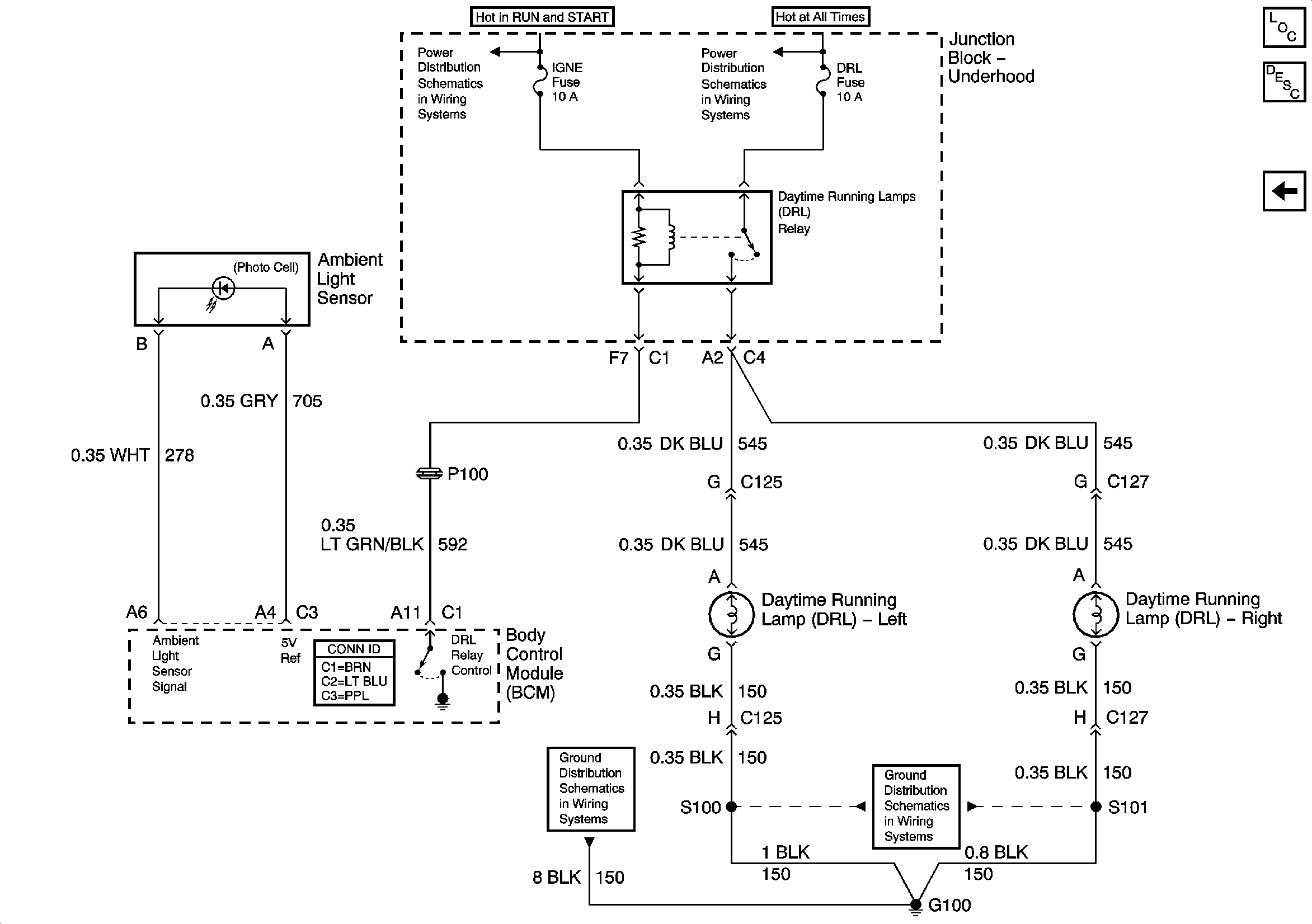
Figure
1:
w/o Snowplow Package
Master Electrical Component List
Exterior Lighting Systems Description and Operation
w/Snowplow Package
IGNITION, RUN, and START Bus Bar
B+ Bus Bar
G100 and G110
G100 and G110
Figure
2:
w/Snowplow Package
Master Electrical Component List
Exterior Lighting Systems Description and Operation
w/o Snowplow Package
IGNITION, RUN, and START Bus Bar
B+ Bus Bar
G100 and G110
G100 and G110