GM Service Manual Online
For 1990-2009 cars only
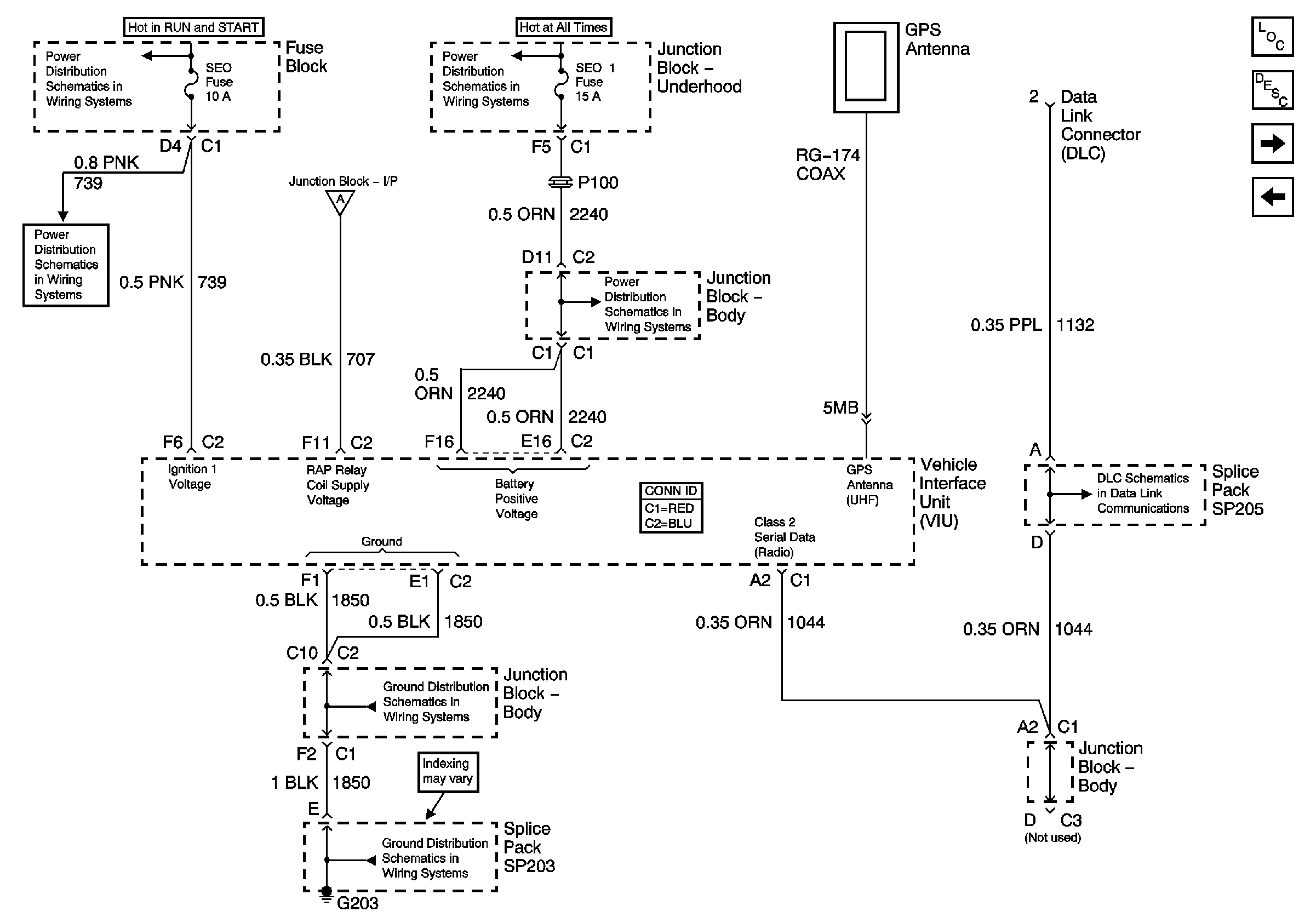
Figure 1:

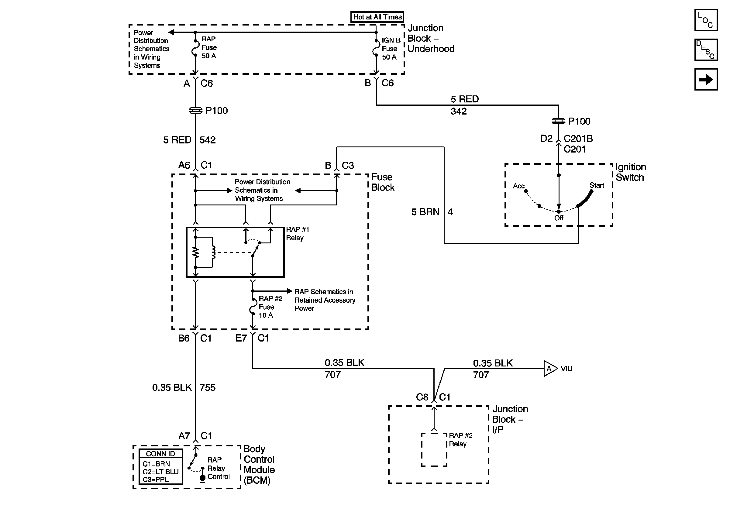
RAP Fuse, RAP2 Relay BCM and Ignition Switch


Object Number: 701581  Size: FS
Master Electrical Component List
OnStar Description and Operation
SEO Fuse, GPS Antenna, Vehicle Interface Unit and Data Link Connector
B+ Bus Bar
IGNITION, RUN, ACCESSORY, and RAP Bus Bars, RAP #1 and RAP #2 Fuses
SEO Fuse, GPS Antenna, Vehicle Interface Unit and Data Link Connector
Rap #1 Controls - Utility
Figure 2:

SEO Fuse, GPS Antenna, Vehicle Interface Unit and Data Link Connector


Object Number: 701585  Size: FS
Master Electrical Component List
OnStar Description and Operation
Vehicle Communication Unit (VCU, Cellular Telephone Microphone and OnStar Button Assembly
RAP Fuse, RAP2 Relay BCM and Ignition Switch
IGNITION, RUN, and START Bus Bar
RAP Fuse, RAP2 Relay BCM and Ignition Switch
B+ Bus Bar
IGN 1, AIR BAG, and SEO IGN Fuses
SEO 1, SEO 2, AND AUX PWR Fuses
SP205
G203 - 4 of 4 - Utility and Uplevel Pickup
G203 - 1 of 4
Figure 3:

Vehicle Communication Unit (VCU, Cellular Telephone Microphone and OnStar Button Assembly


Object Number: 701587  Size: FS
Master Electrical Component List
OnStar Description and Operation
Vehicle Interface Unit (VIU), Radio and Remote CD Player
SEO Fuse, GPS Antenna, Vehicle Interface Unit and Data Link Connector
Figure 4:

Vehicle Interface Unit (VIU), Radio and Remote CD Player


Object Number: 701591  Size: FS
Master Electrical Component List
OnStar Description and Operation
Vehicle Communication Unit (VCU, Cellular Telephone Microphone and OnStar Button Assembly