GM Service Manual Online
For 1990-2009 cars only
Makes
🢒
Chevrolet
🢒
2002
🢒
Chevy C Silverado - 2WD
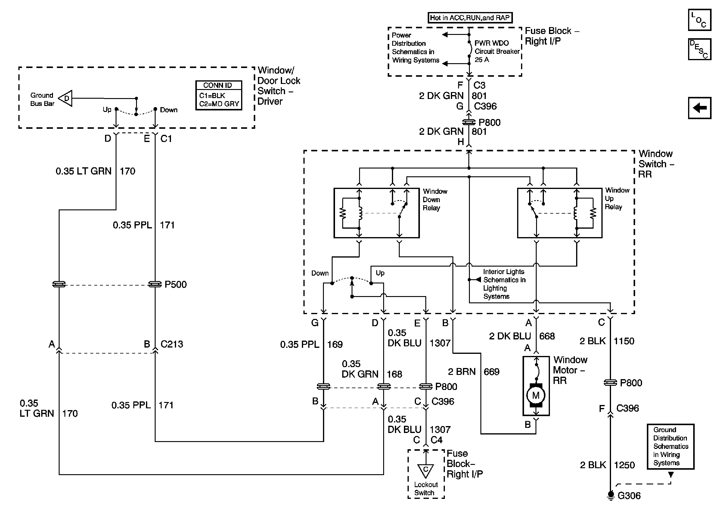
🢒 Window and Motor Controls (RR)
Window and Motor Controls (RR)
RR Motor Controls - Crewcab Only
Master Electrical Component List
Power Windows Description and Operation
Window and Motor Controls (LR)
Window and Motor Controls (LR)
Parklamp Controls - 2 of 3
Driver and Front Passenger Window and Motor Controls
G305 and G306