GM Service Manual Online
For 1990-2009 cars only
Makes
🢒
Chevrolet
🢒
2005
🢒
Chevy C Silverado - 2WD
🢒
Body
🢒
Lighting Systems
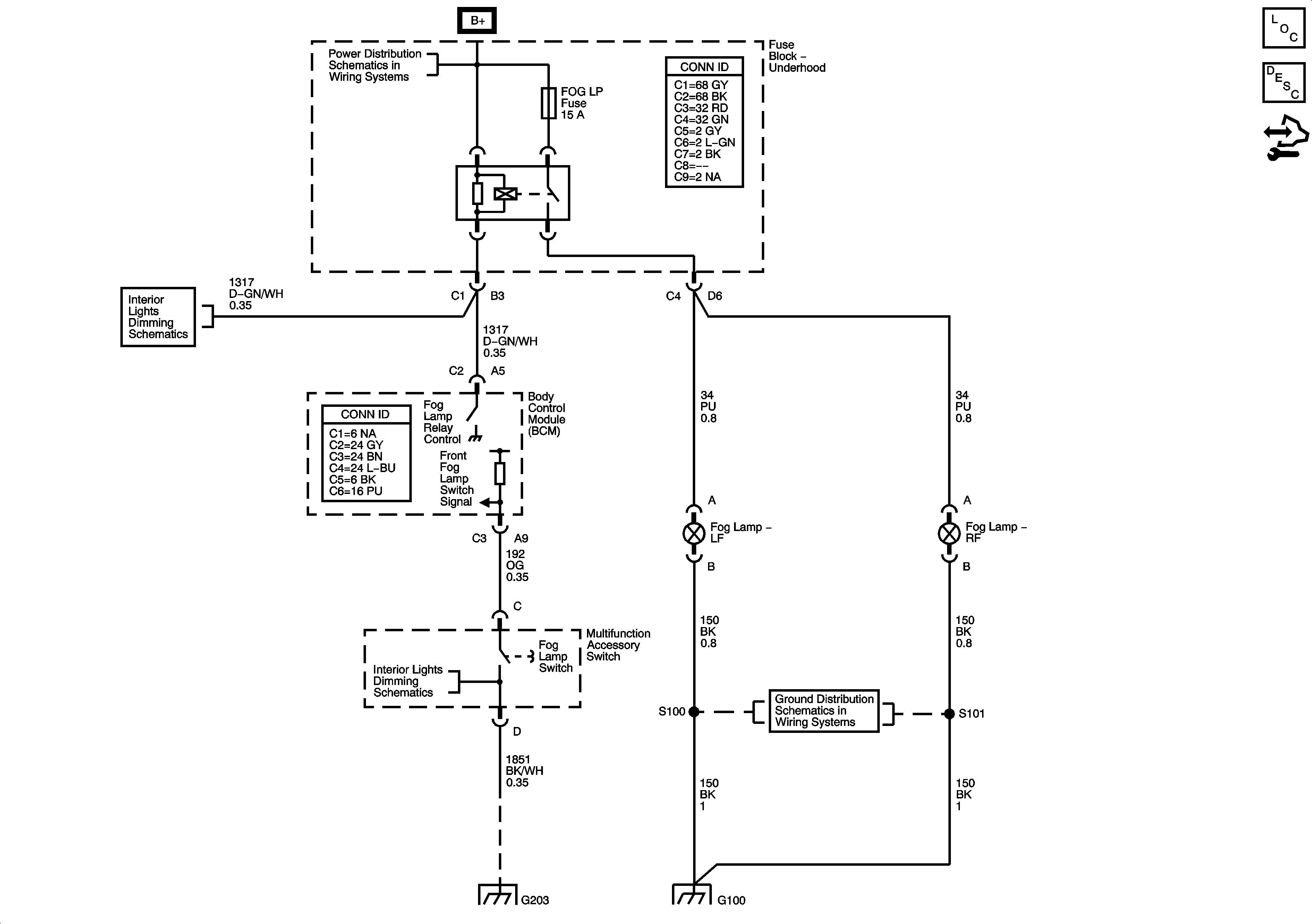
🢒 Fog Lights Schematics
Master Electrical Component List
Exterior Lighting Systems Description and Operation
Control Module References
B+ Bar Bus
LED Dimming Supply - 2 of 2
I/P Lamps Dimming Control Supply - 2 of 3
G100, G101, and G102
G203 - 1 of 2
G100, G101, and G102