GM Service Manual Online
For 1990-2009 cars only

Removal Procedure


    Object Number: 775031  Size: SH
  1. Raise and suitably support the vehicle. Refer to Lifting and Jacking the Vehicle .
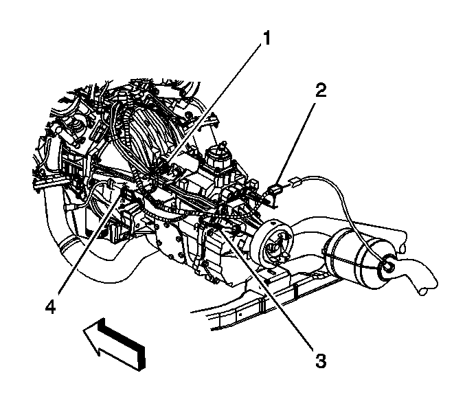
  2. Disconnect the backup lamp switch electrical connector (1).

  3. Object Number: 761120  Size: SH
  4. Remove the backup lamp switch and seal.

Installation Procedure


    Object Number: 761120  Size: SH
  1. Ensure the seal is installed on the switch.
  2. Notice: Use the correct fastener in the correct location. Replacement fasteners must be the correct part number for that application. Fasteners requiring replacement or fasteners requiring the use of thread locking compound or sealant are identified in the service procedure. Do not use paints, lubricants, or corrosion inhibitors on fasteners or fastener joint surfaces unless specified. These coatings affect fastener torque and joint clamping force and may damage the fastener. Use the correct tightening sequence and specifications when installing fasteners in order to avoid damage to parts and systems.

  3. Install the backup lamp switch.
  4. Tighten
    Tighten the switch to 28 N·m (21 lb ft).


    Object Number: 775031  Size: SH
  5. Connect the backup lamp switch electrical connector (1).
  6. Lower the vehicle.