GM Service Manual Online
For 1990-2009 cars only
Makes
🢒
Chevrolet
🢒
2005
🢒
Chevy C Silverado - 2WD
🢒
Accessories
🢒
Entertainment
🢒 Video System Schematics
Master Electrical Component List
Video Entertainment System Description and Operation
Control Module References
CIG LTR, EAP, INFO, and RVC Fuses
CIG LTR, EAP, INFO, and RVC Fuses
CIG LTR, EAP, INFO, and RVC Fuses
Splice Pack SP207
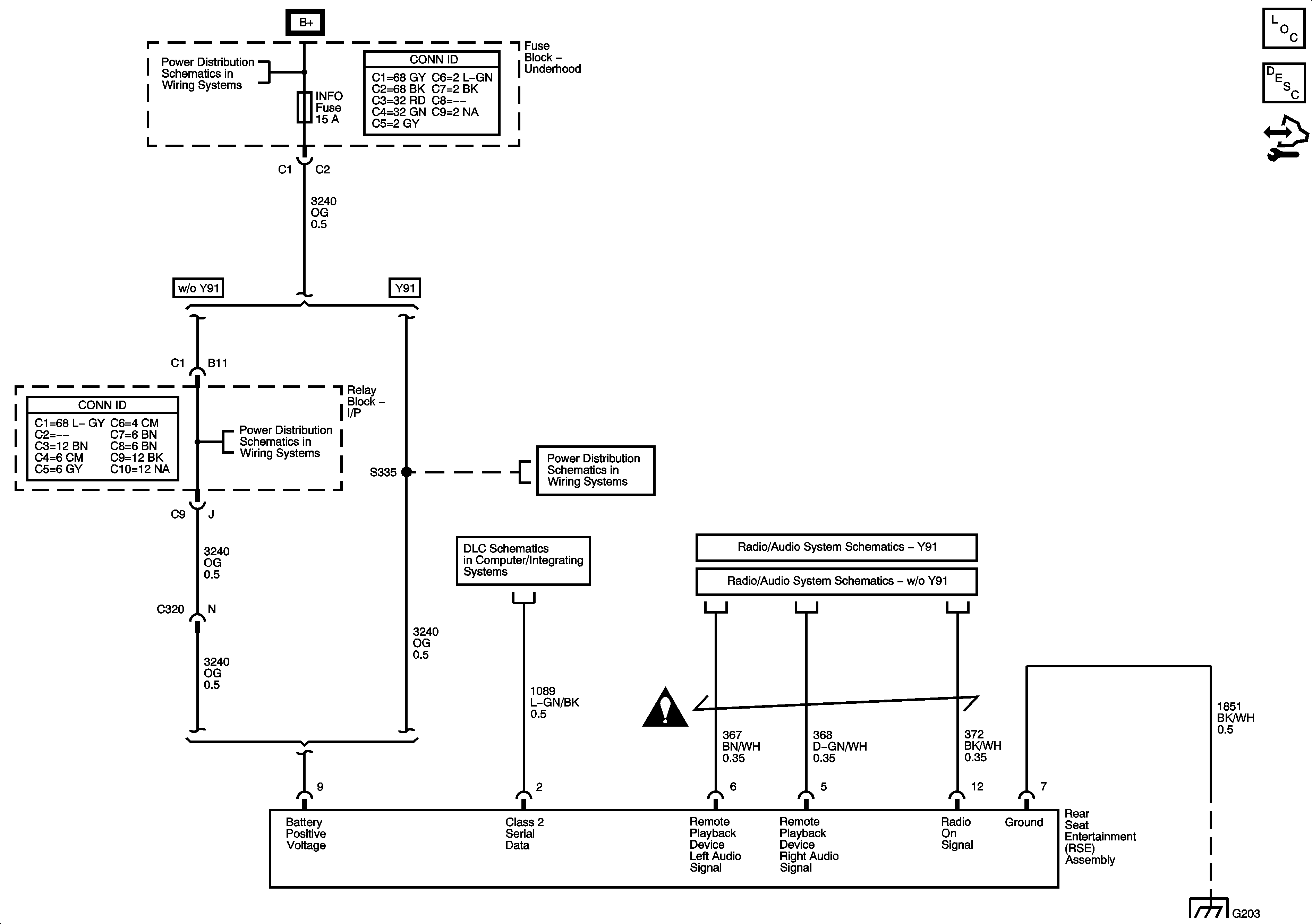
Rear Seat Entertainment (RSE) Assembly (U42), Digital Radio Receiver (U2K), and Remote Playback Device - CD Player (U1S)
Rear Seat Entertainment (RSE) Assembly (U42)
Entertainment Schematic Icons
G203 - 1 of 2