GM Service Manual Online
For 1990-2009 cars only
Makes
🢒
Chevrolet
🢒
2005
🢒
Chevy C Silverado - 2WD
🢒
Transmission/Transaxle
🢒
Automatic Transmission - 4L60-E/4L65-E
🢒 Automatic Transmission Controls Schematics
Figure
1:
Shift Controls and Stop Lamp Switch
Master Electrical Component List
Electronic Component Description M30/M32
Control Module References
Pressure Controls, Temperature, and VSS
Automatic Transmission Schematic Icons
Ignition Switch - START, RUN, and ACC/RUN/START Bus Bars and IGN A and CRANK Fuses
4WD, BRAKE, CRUISE, HTR/AC, HVAC 1, and IGN 3 Fuses
Ignition Switch - START, RUN, and ACC/RUN/START Bus Bars and IGN A and CRANK Fuses
4WD, BRAKE, CRUISE, HTR/AC, HVAC 1, and IGN 3 Fuses
IGN 0, RR WPR, SEO ACCY, TBC ACCY, TBC IGN 0, and WS WPR Fuses
IGN 0, RR WPR, SEO ACCY, TBC ACCY, TBC IGN 0, and WS WPR Fuses
4WD, BRAKE, CRUISE, HTR/AC, HVAC 1, and IGN 3 Fuses
4WD, BRAKE, CRUISE, HTR/AC, HVAC 1, and IGN 3 Fuses
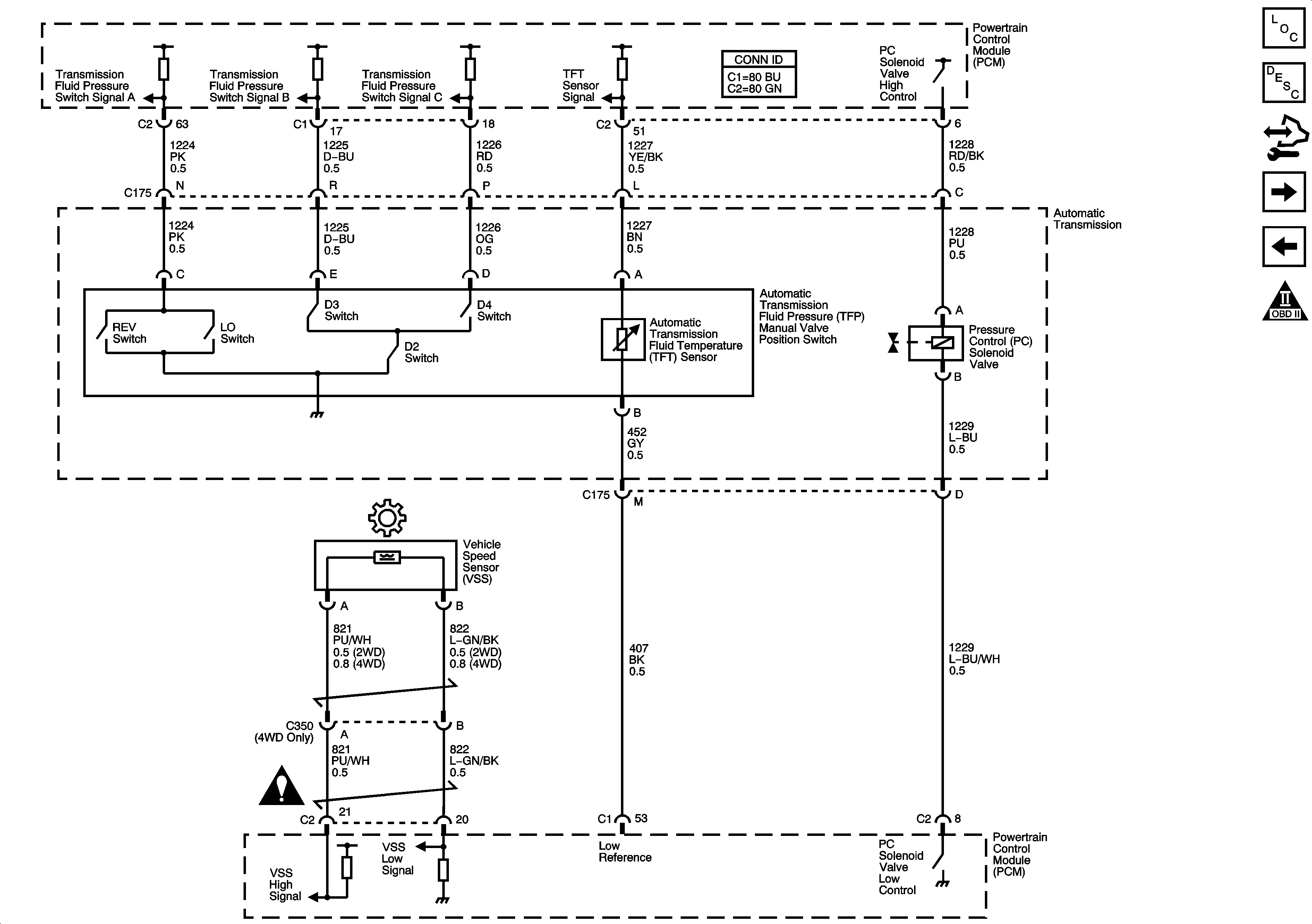
Figure
2:
Pressure Controls, Temperature, and VSS
Master Electrical Component List
Electronic Component Description M30/M32
Control Module References
PNP Switch, 4WD Signal, Tow/Haul, Serial Data, and Indicator
Shift Controls and Stop Lamp Switch
Automatic Transmission Schematic Icons
Automatic Transmission Schematic Icons
Figure
3:
PNP Switch, 4WD Signal, Tow/Haul, Serial Data, and Indicator
Master Electrical Component List
Electronic Component Description M30/M32
Control Module References
Auxiliary Pump Controls - HP2
Pressure Controls, Temperature, and VSS
Automatic Transmission Schematic Icons
Power, Ground, DLC and Splice Pack SP 205
G203 - 2 of 2
G103 - Gas
Figure
4:
Auxiliary Pump Controls (HP2)
Master Electrical Component List
Electronic Component Description M33 Only
Control Module References
PNP Switch, 4WD Signal, Tow/Haul, Serial Data, and Indicator
Automatic Transmission Schematic Icons
COOL PMP, HYBRID 02A, HYBRID O2B, IGN B and PWR MAINT Fuses
ABS, AUX HTR PMP, ESCM, HCM-B, MBEC 1, RTD, STUD1, STUD2, TRANS PUMP, VSES/ECAS Fuses and RT DOORS and SEAT Circuit Breakers
COOL PMP, HYBRID 02A, HYBRID O2B, IGN B and PWR MAINT Fuses
G104, G106, G107 and G110