GM Service Manual Online
For 1990-2009 cars only
Makes
🢒
Chevrolet
🢒
2005
🢒
Chevy C Silverado - 2WD
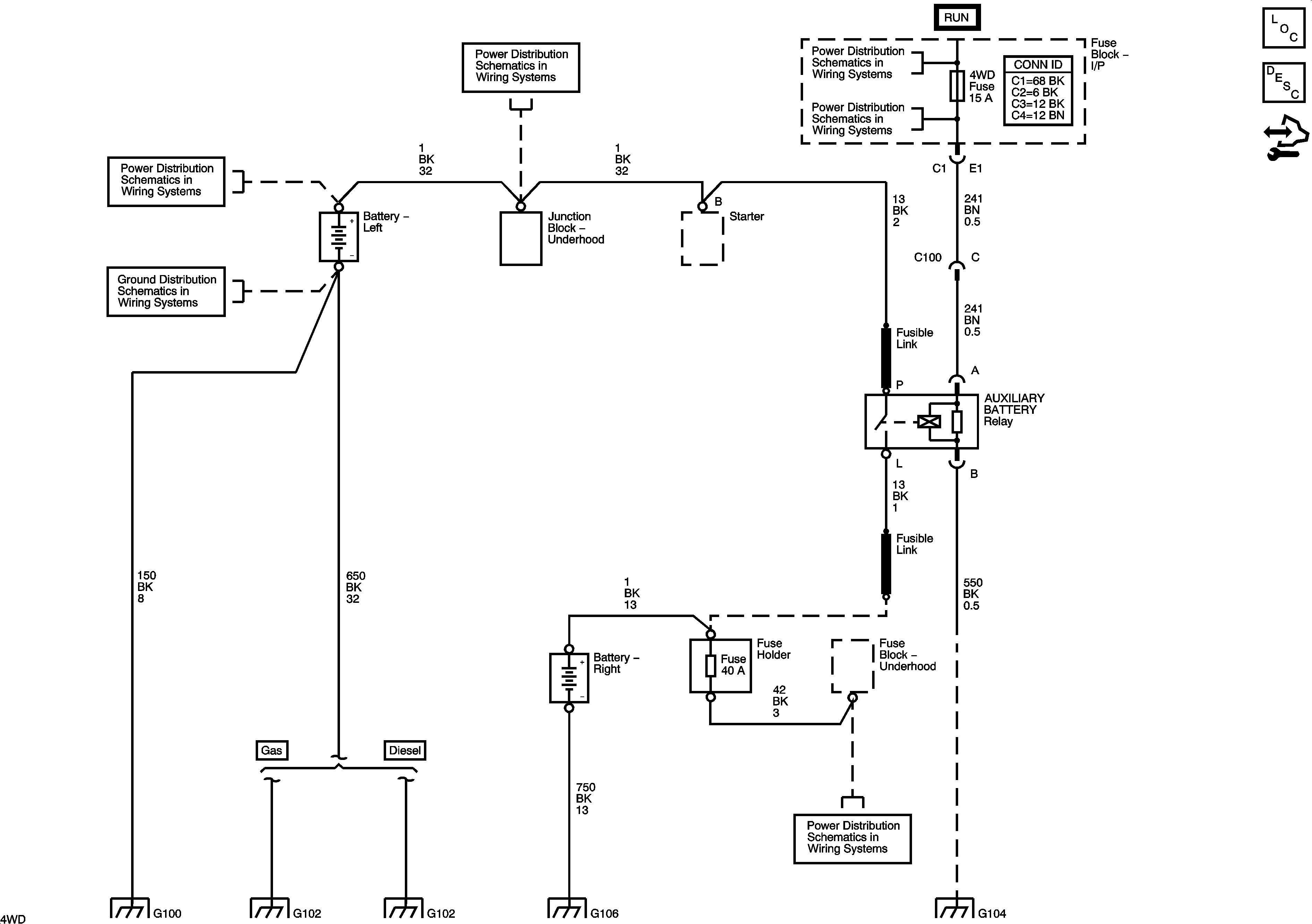
🢒 Auxiliary Battery
Auxiliary Battery
Master Electrical Component List
Battery Description and Operation
Control Module References
Battery Supply - 1 of 2
G100, G101, and G102
Battery Supply - 1 of 2
Ignition Switch - START, RUN, and ACC/RUN/START Bus Bars and IGN A and CRANK Fuses
4WD, BRAKE, CRUISE, HTR/AC, HVAC 1, and IGN 3 Fuses
G100, G101, and G102
G100, G101, and G102
G102, G103, G108 and G109 - Diesel
G104, G106, G107 and G110
Battery Supply - 1 of 2
G104, G106, G107 and G110