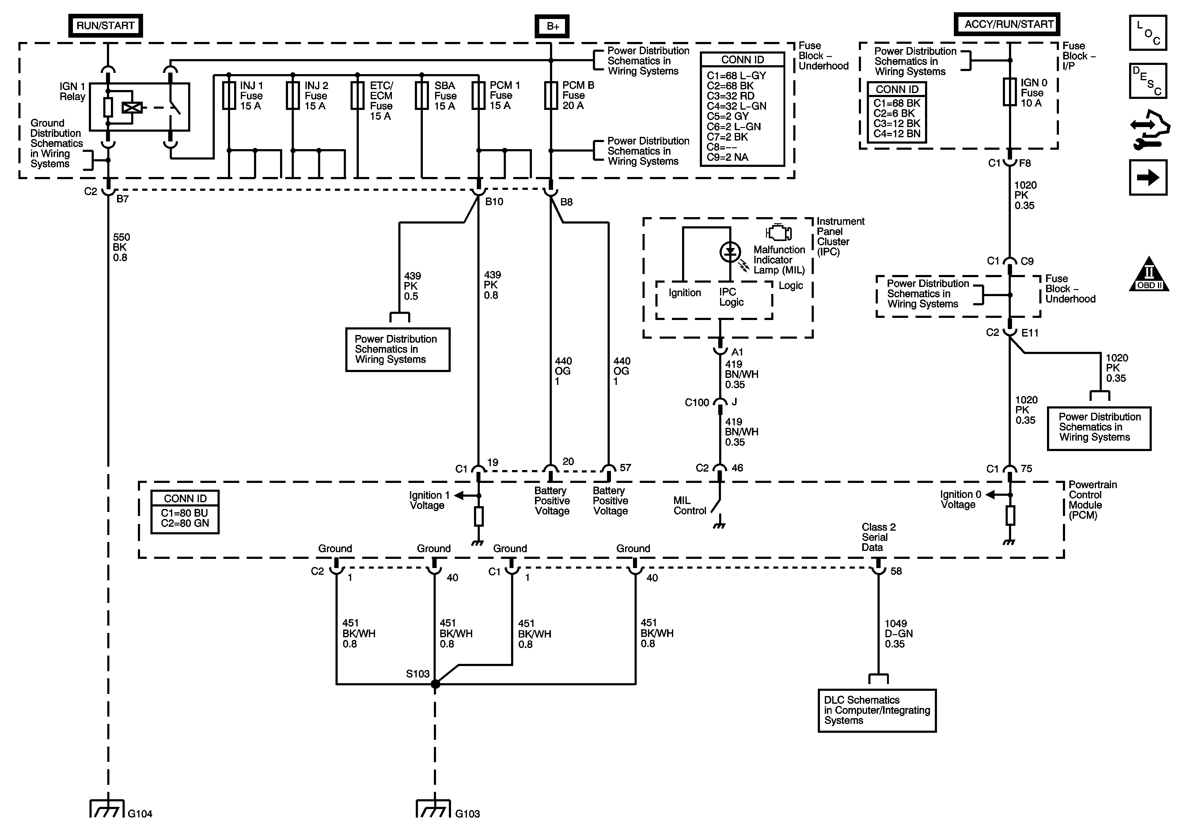
| Figure 1: |
Module Power, Ground, Serial Data, and MIL
|
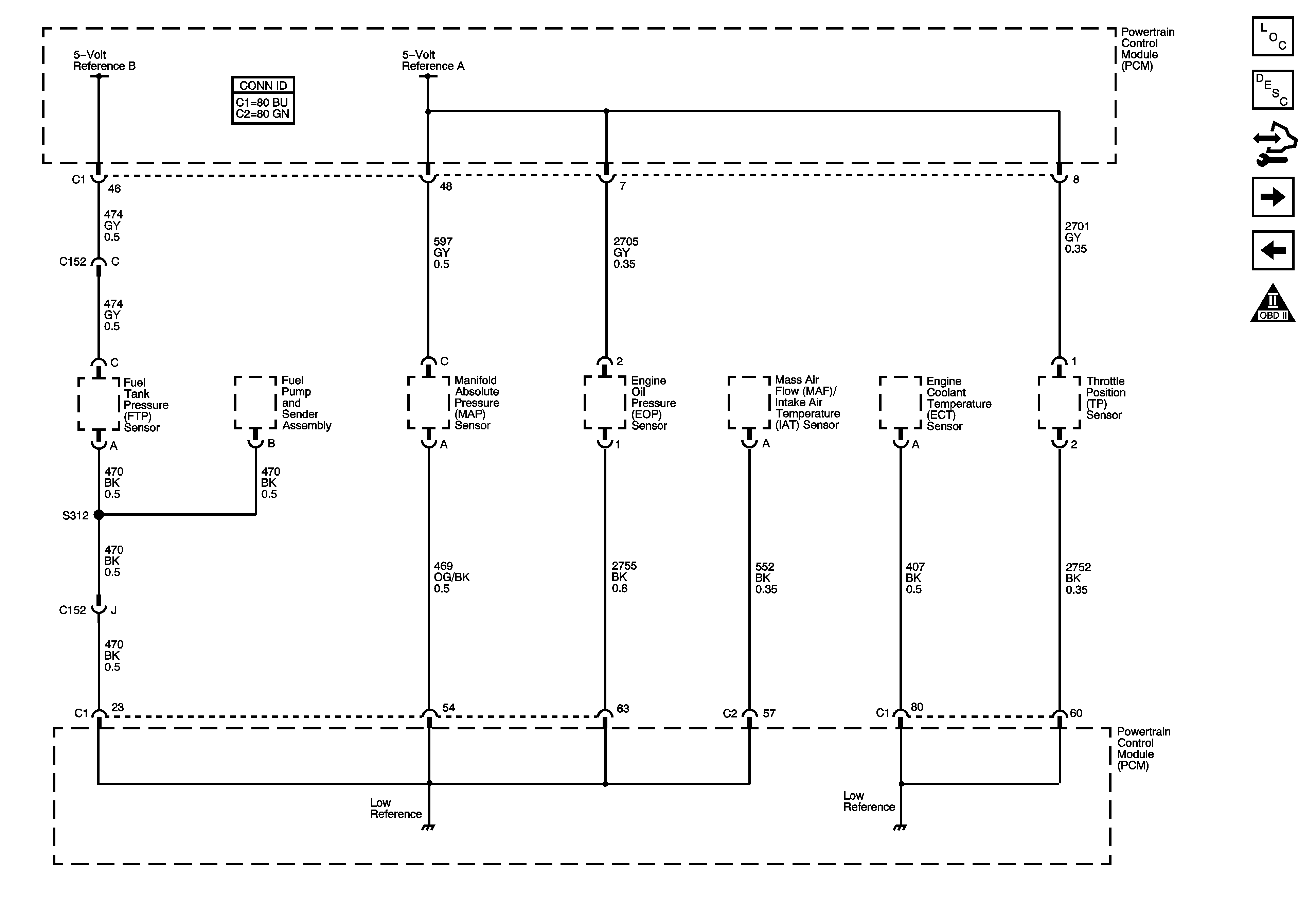
| Figure 2: |
Engine Data Sensors - 5-Volt and Low Reference
|
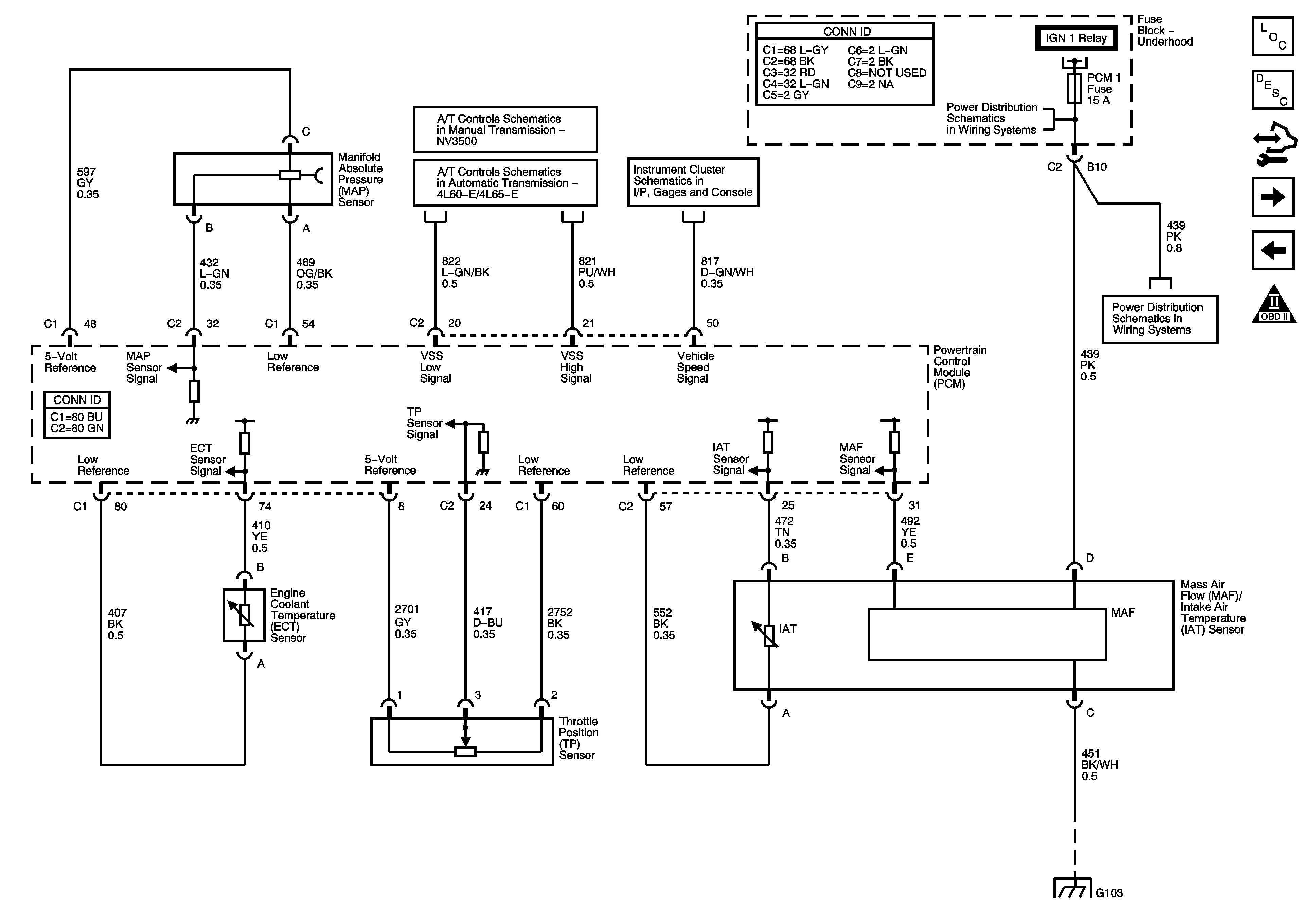
| Figure 3: |
Engine Data Sensors - Pressure, Temperature,
MAF, and VSS
|
| Figure 4: |
Engine Data Sensors - Oxygen Sensors
|
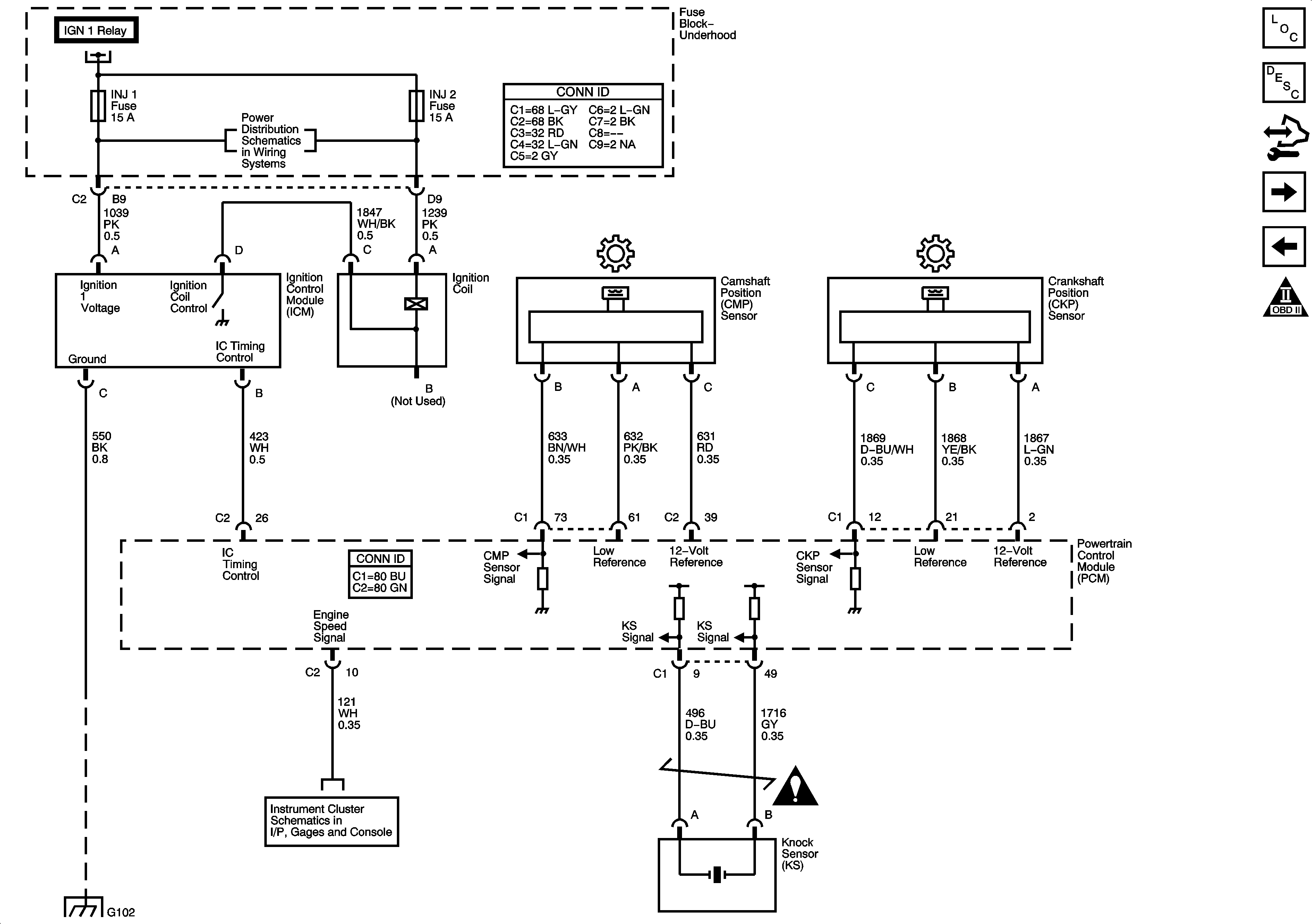
| Figure 5: |
Ignition Controls
|
| Figure 6: |
Fuel Pump Controls and Fuel Injectors
|
| Figure 7: |
Fuel Controls - EVAP and Device Controls
|
| Figure 8: |
Transmission and Controlled/Monitored Subsystem
References
|