GM Service Manual Online
For 1990-2009 cars only
Makes
🢒
Chevrolet
🢒
1999
🢒
Chevy K Pickup - 4WD
🢒
Body and Accessories
🢒
Wipers/Washer Systems
🢒 Wiper/Washer System (Rear) Schematics
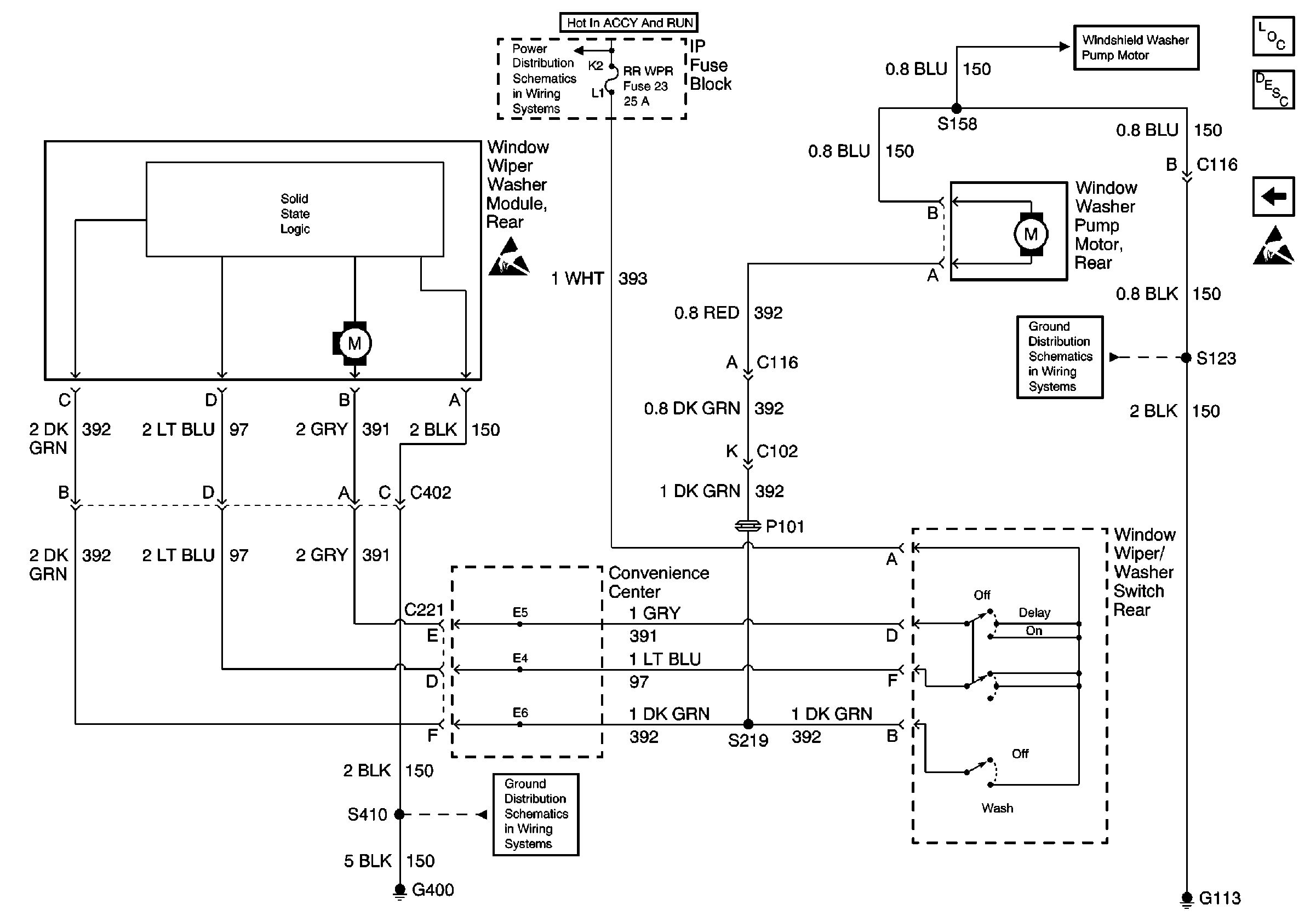
Cell 92: RR WIPER Fuse, Rear Window Wiper/Washer Module and Pump Motor
Handling ESD Sensitive Parts Notice
Cell 14: G400
Handling ESD Sensitive Parts Notice
Cell 91: WIPER Fuse, Windshield Wiper/Washer Switch, Wiper Module and Pump Motor
Rear Wiper/Washer System Circuit Description
Wiper/Washer System Components
Cell 91: WIPER Fuse, Windshield Wiper/Washer Switch, Wiper Module and Pump Motor
Cell 10: IGN B Fuse and Ignition Switch