GM Service Manual Online
For 1990-2009 cars only
Makes
🢒
Chevrolet
🢒
2000
🢒
Chevy K Pickup - 4WD
🢒
HVAC
🢒
Heating, Ventilation and Air Conditioning
🢒 Heater Blower Controls Schematics
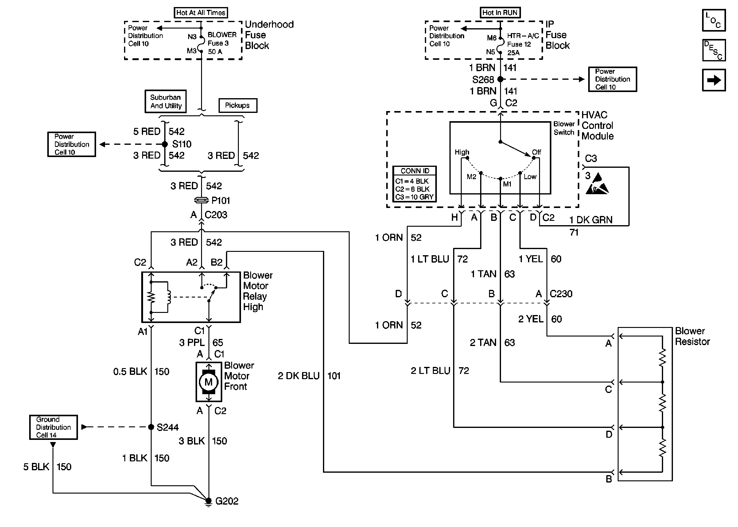
Figure
1:
Front HVAC Blower Motor
Heater Blower Controls Components
Heater Blower Controls Circuit Description
Rear Blower Controls Relays and Motor
ABS, BLOWER, STOP Fuses and Brake Lamp Relay
BRAKE and HTR-A/C Fuses
ABS, BLOWER, STOP Fuses and Brake Lamp Relay
BRAKE and HTR-A/C Fuses
G202 (1 of 4)
Handling ESD Sensitive Parts Notice
Figure
2:
Rear Blower Controls Relays and Motor
Heater Blower Controls Components
Heater Blower Controls Circuit Description
Rear Blower Control Switches
Front HVAC Blower Motor
ABS, BLOWER, STOP Fuses and Brake Lamp Relay
ABS, BLOWER, STOP Fuses and Brake Lamp Relay
Rear Blower Control Switches
Rear Blower Control Switches
Rear Blower Control Switches
G400
Figure
3:
Rear Blower Control Switches
Heater Blower Controls Components
Heater Blower Controls Circuit Description
Rear Blower Controls Relays and Motor
Rear Blower Controls Relays and Motor
Rear Blower Controls Relays and Motor
Rear Blower Controls Relays and Motor
Handling ESD Sensitive Parts Notice
G200 (2 of 4)
G200 (1 of 4)