GM Service Manual Online
For 1990-2009 cars only
Makes
🢒
Chevrolet
🢒
1999
🢒
Chevy K Silverado - 4WD
🢒
Engine
🢒
Engine Electrical
🢒 Starting and Charging Schematics
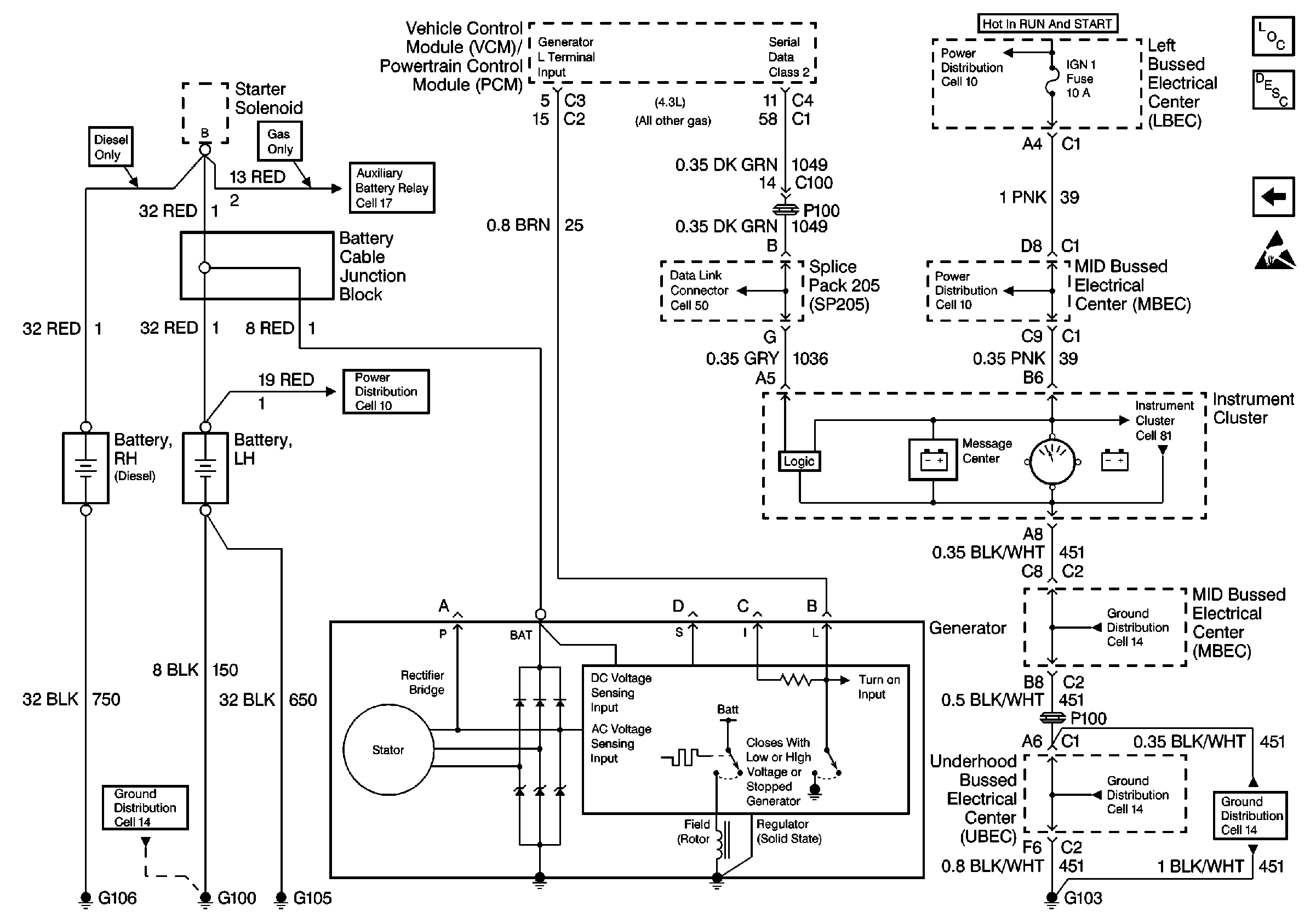
Figure
1:
Cell 30: Ignition Switch, LH Battery
Engine Electrical Components
Starting System Circuit Description
Cell 30: Starter Solenoid, Vehicle Control Module
Handling ESD Sensitive Parts Notice
Cell 10: Underhood Bussed Electrical Center, Electronic Brake Control ModuLe
Cell 14: Underhood Bussed Electrical Center, Windshield Wiper Motor
Cell 17
Cell 14: RH Fog Lamp, RH Park/Turn Lamp
Cell 10: Underhood Bussed Electrical Center, Electronic Brake Control ModuLe
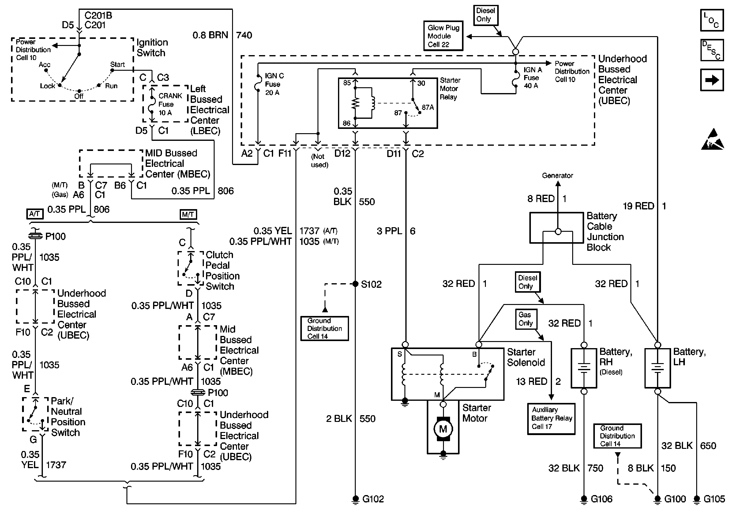
Figure
2:
Cell 30: Starter Solenoid, Vehicle Control Module
Engine Electrical Components
Starting System Circuit Description
Cell 30: Ignition Switch, LH Battery
Handling ESD Sensitive Parts Notice
Cell 17
Cell 10: Underhood Bussed Electrical Center, Electronic Brake Control ModuLe
Cell 10: Underhood Bussed Electrical Center, Electronic Brake Control ModuLe
Cell 50
Cell 10: Underhood Bussed Electrical Center, Bussed Fuses
Cell 14: Temperature Door Motor, Passenger Heated Seat Switch, Roof Marker Lamps
Cell 14: Vehicle Control Module, S103, G102
Cell 14: Vehicle Control Module, S103, G102
Cell 14: Vehicle Control Module, S103, G102
Cell 81: Left Bussed Electrical Center, Instrument Cluster, Body ControL Module