GM Service Manual Online
For 1990-2009 cars only
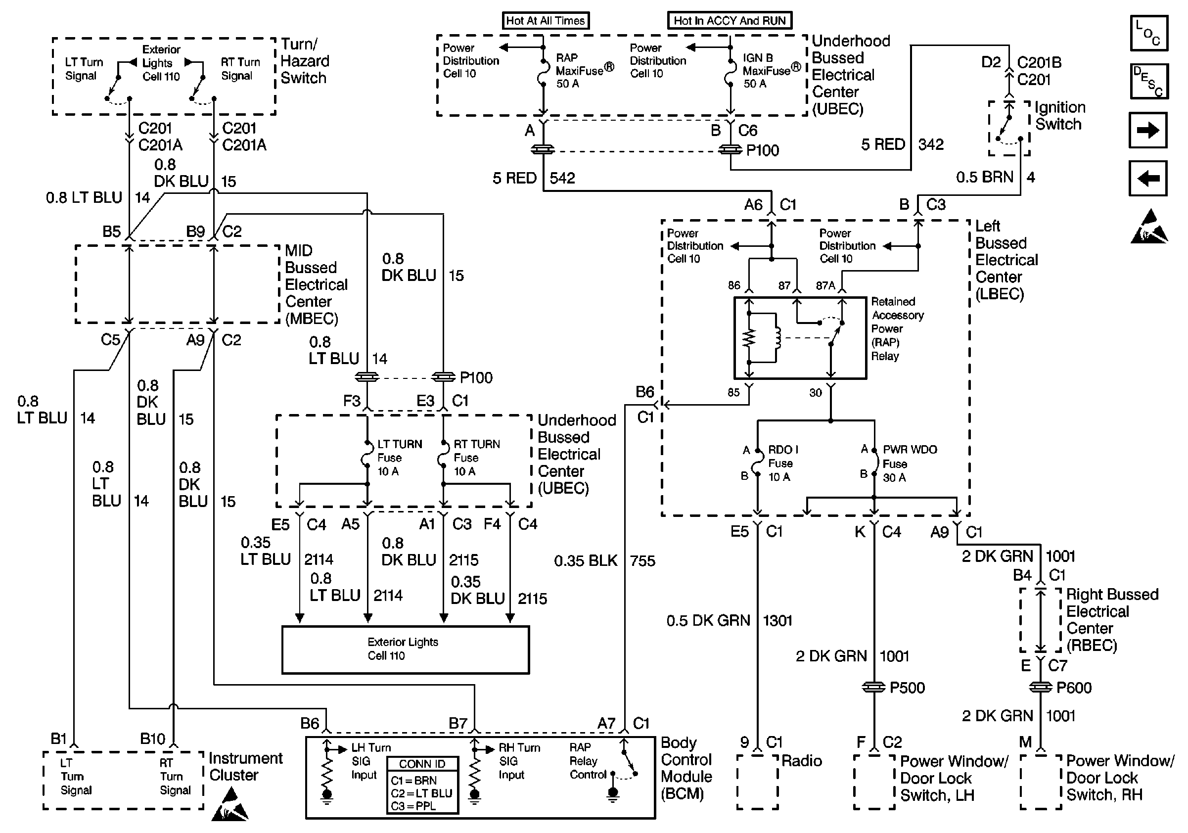
Figure 1:

Cell 51: Power, Grounds Key-In Ignition Switch


Object Number: 294341  Size: FS
Body Control Module Components
Body Control System Circuit Description
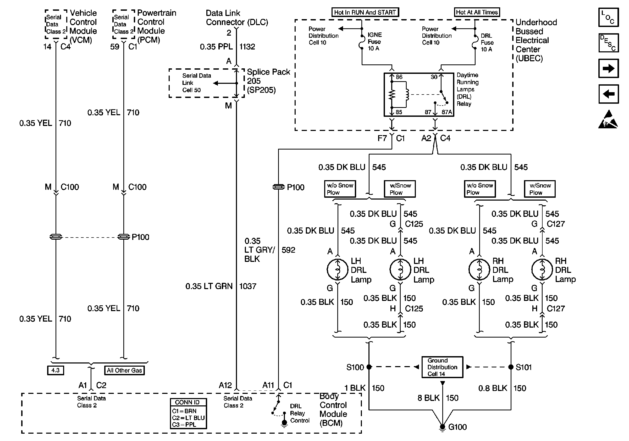
Cell 51: Serial Data, DRL
Handling ESD Sensitive Parts Notice
Handling ESD Sensitive Parts Notice
Power Distribution Schematics
Power Distribution Schematics
Power Distribution Schematics
Power Distribution Schematics
Power Distribution Schematics
Ground Distribution Schematics
Ground Distribution Schematics
Ground Distribution Schematics
Ground Distribution Schematics
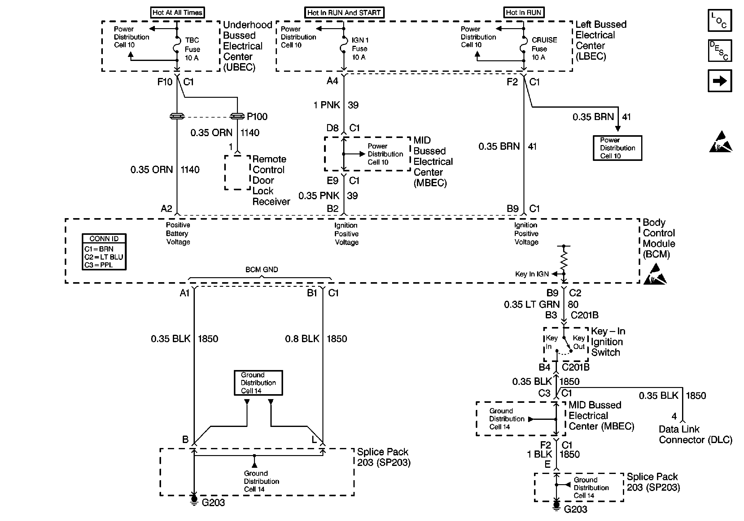
Figure 2:

Cell 51: Serial Data, DRL


Object Number: 366599  Size: FS
Body Control Module Components
Body Control System Circuit Description
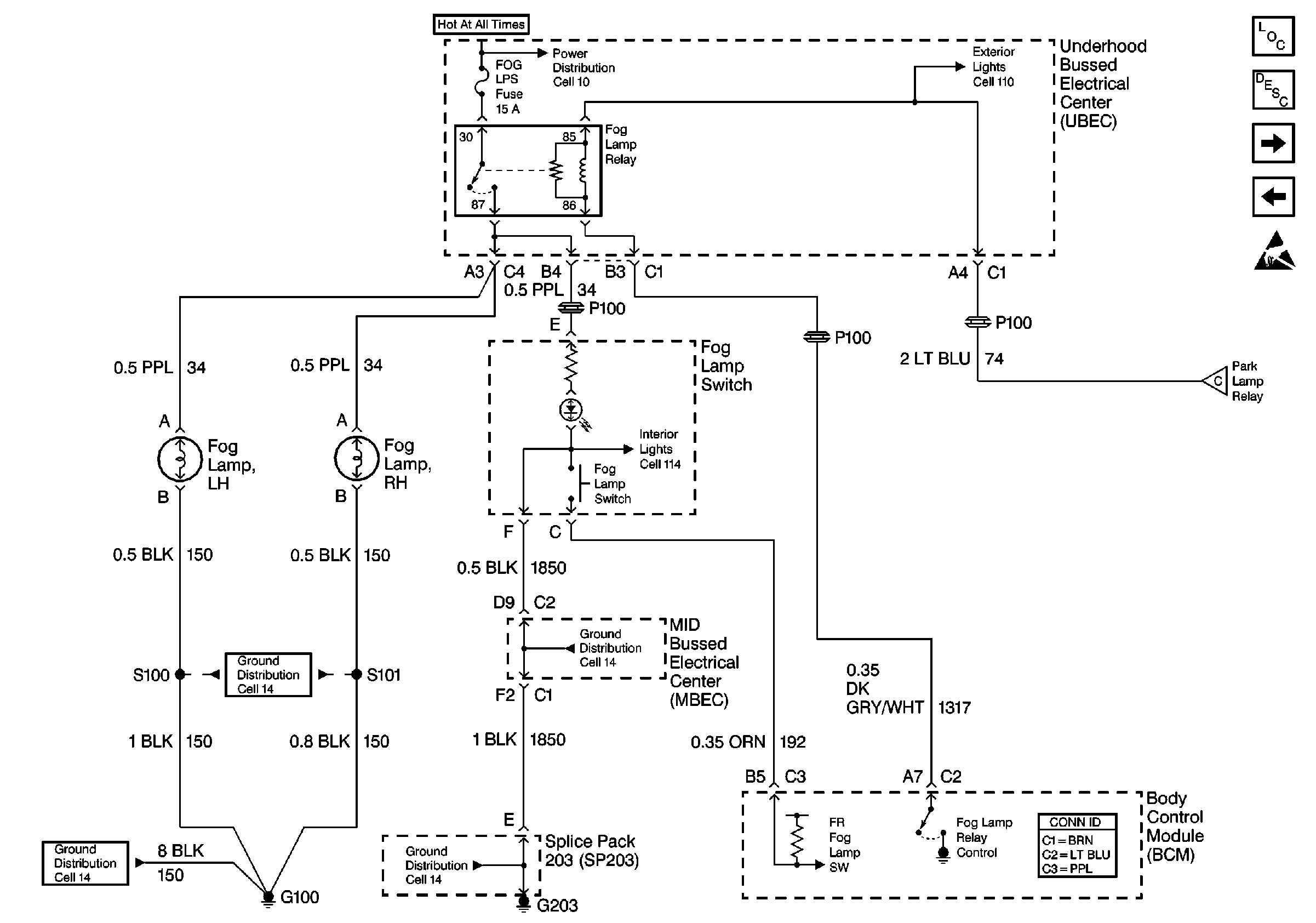
Cell 51: Fog Lamps System
Cell 51: Power, Grounds Key-In Ignition Switch
Handling ESD Sensitive Parts Notice
Data Link Connector Schematics
Power Distribution Schematics
Power Distribution Schematics
Ground Distribution Schematics
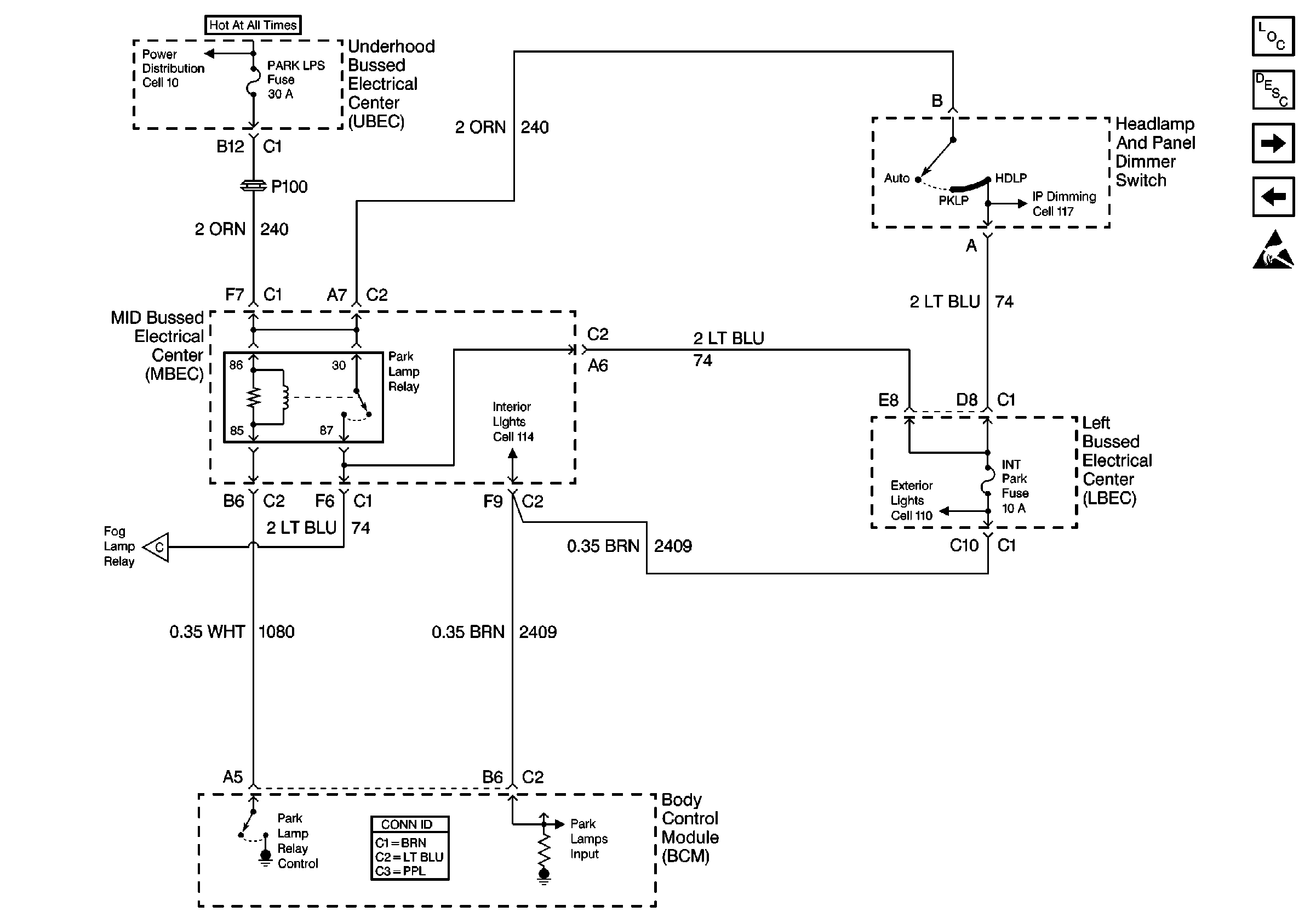
Figure 3:

Cell 51: Fog Lamps System


Object Number: 294394  Size: FS
Body Control Module Components
Body Control System Circuit Description
Park Lamps Control
Cell 51: Serial Data, DRL
Handling ESD Sensitive Parts Notice
Power Distribution Schematics
Exterior Lights Schematics
Interior Lights Schematics
Ground Distribution Schematics
Ground Distribution Schematics
Ground Distribution Schematics
Ground Distribution Schematics
Park Lamps Control
Figure 4:

Park Lamps Control


Object Number: 366601  Size: FS
Body Control Module Components
Body Control System Circuit Description
Cell 51: Horns, Dome Lamps, IP Dimming, Ambient Light Sensor
Cell 51: Fog Lamps System
Handling ESD Sensitive Parts Notice
Power Distribution Schematics
Cell 51: Fog Lamps System
Interior Lights Schematics
Exterior Lights Schematics
Figure 5:

Cell 51: Horns, Dome Lamps, IP Dimming, Ambient Light Sensor


Object Number: 366604  Size: FS
Body Control Module Components
Body Control System Circuit Description
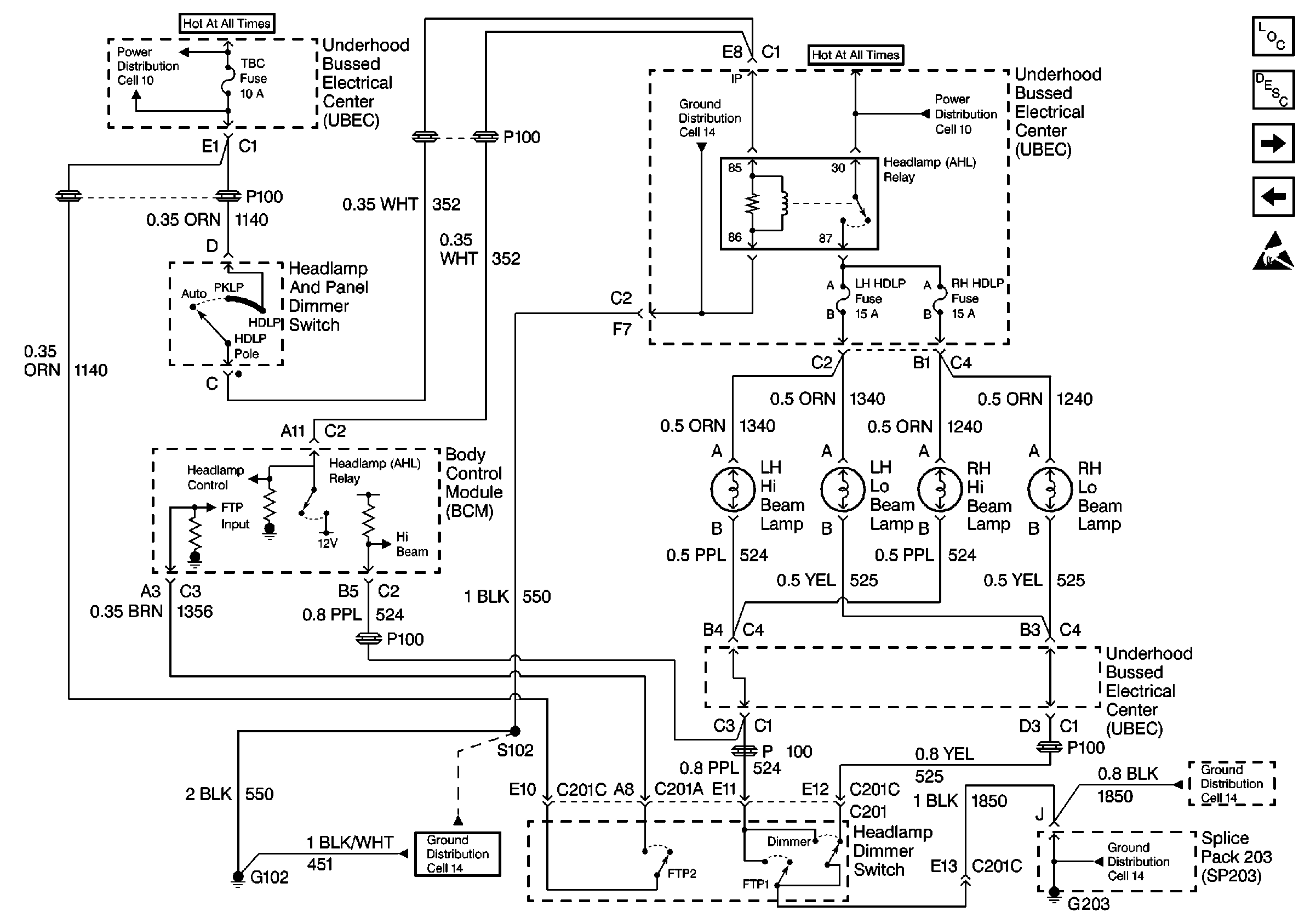
Cell 51: Head Lights
Park Lamps Control
Handling ESD Sensitive Parts Notice
Handling ESD Sensitive Parts Notice
Exterior Lights Schematics
Power Distribution Schematics
Interior Lights Dimming Schematics
Ground Distribution Schematics
Exterior Lights Schematics
Ground Distribution Schematics
Ground Distribution Schematics
Ground Distribution Schematics
Figure 6:

Cell 51: Head Lights


Object Number: 366606  Size: FS
Body Control Module Components
Body Control System Circuit Description
Cell 51: Inadvertent Power Relay, Courtesy Lamp Relay
Cell 51: Horns, Dome Lamps, IP Dimming, Ambient Light Sensor
Handling ESD Sensitive Parts Notice
Power Distribution Schematics
Ground Distribution Schematics
Power Distribution Schematics
Ground Distribution Schematics
Ground Distribution Schematics
Ground Distribution Schematics
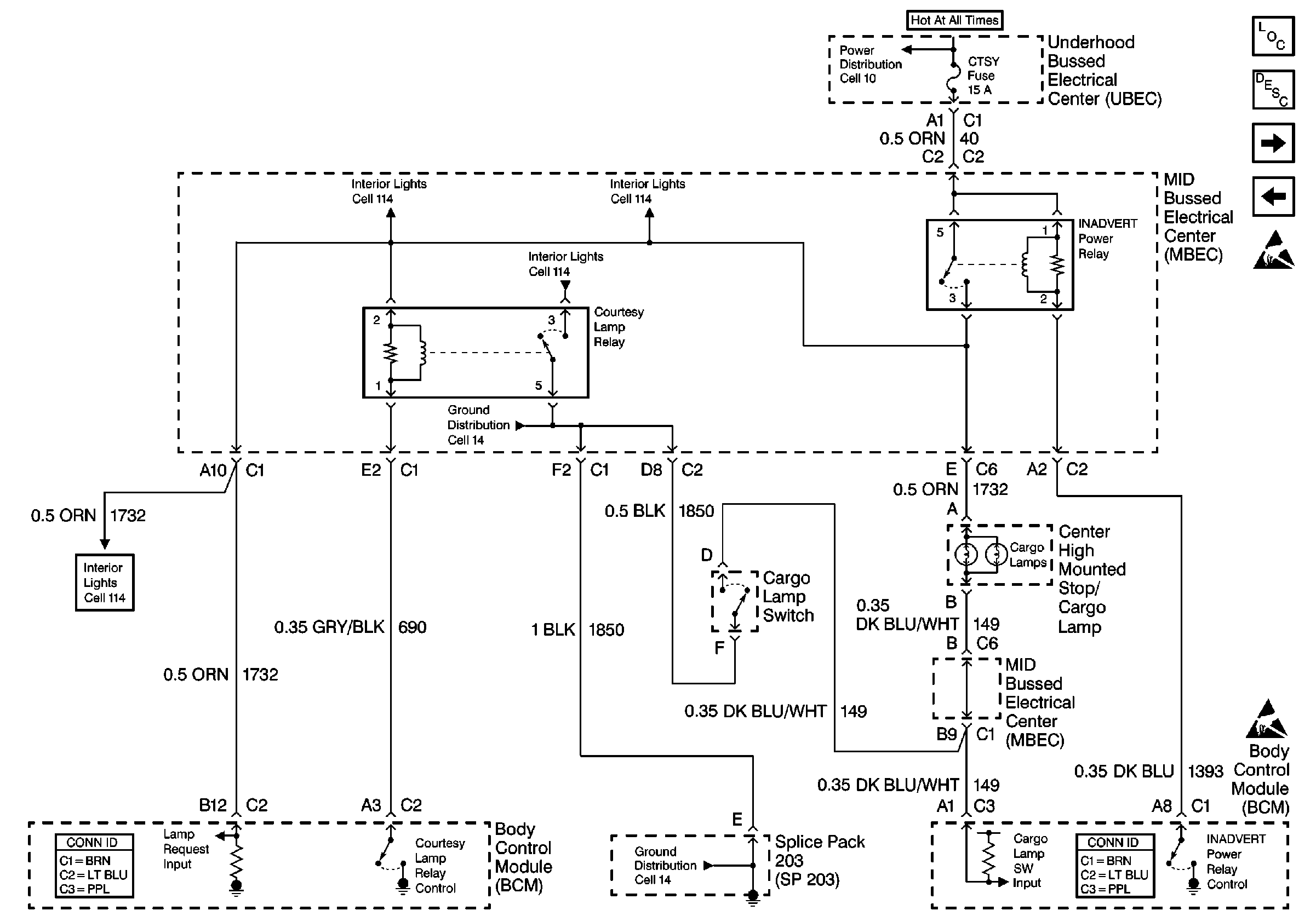
Figure 7:

Cell 51: Inadvertent Power Relay, Courtesy Lamp Relay


Object Number: 294616  Size: FS
Body Control Module Components
Body Control System Circuit Description
Cell 51: Turn Signals, RAP Relay (uplevel only)
Cell 51: Head Lights
Handling ESD Sensitive Parts Notice
Handling ESD Sensitive Parts Notice
Power Distribution Schematics
Interior Lights Schematics
Interior Lights Schematics
Interior Lights Schematics
Ground Distribution Schematics
Interior Lights Schematics
Ground Distribution Schematics
Figure 8:

Cell 51: Turn Signals, RAP Relay (uplevel only)


Object Number: 294401  Size: FS
Body Control Module Components
Body Control System Circuit Description
Cell 51: Passlock Sensor, VSS Signal
Cell 51: Inadvertent Power Relay, Courtesy Lamp Relay
Handling ESD Sensitive Parts Notice
Handling ESD Sensitive Parts Notice
Exterior Lights Schematics
Power Distribution Schematics
Power Distribution Schematics
Power Distribution Schematics
Power Distribution Schematics
Exterior Lights Schematics
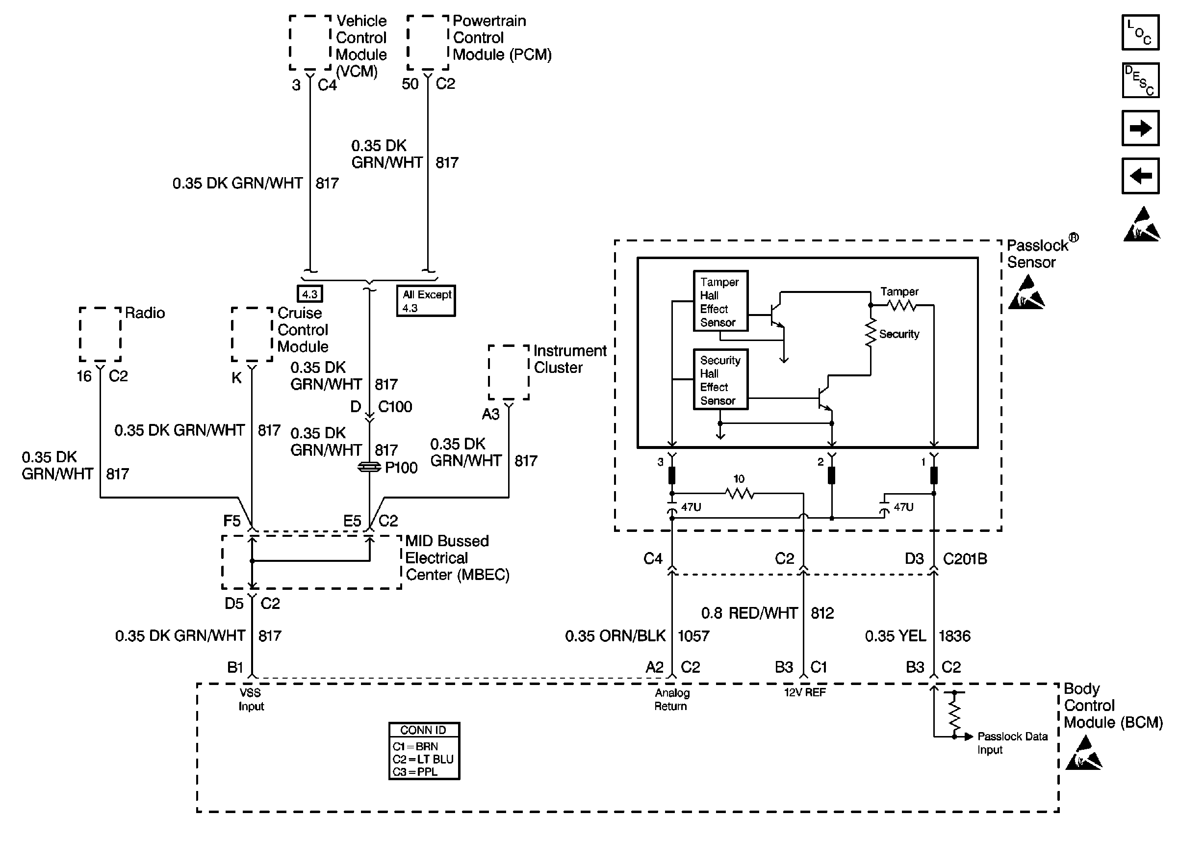
Figure 9:

Cell 51: Passlock Sensor, VSS Signal


Object Number: 294316  Size: FS
Body Control Module Components
Body Control System Circuit Description
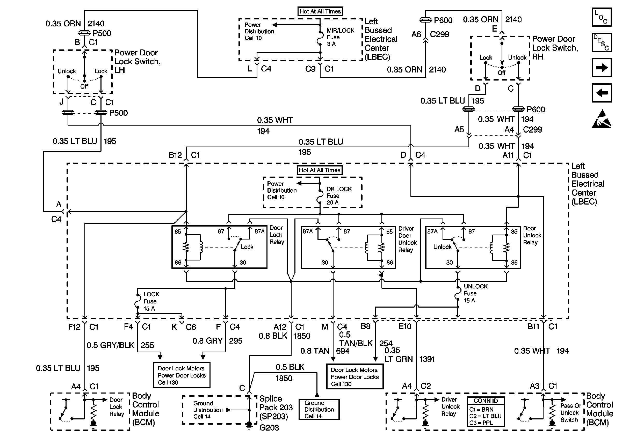
Cell 51: Uplevel Door Locks
Cell 51: Turn Signals, RAP Relay (uplevel only)
Handling ESD Sensitive Parts Notice
Handling ESD Sensitive Parts Notice
Handling ESD Sensitive Parts Notice
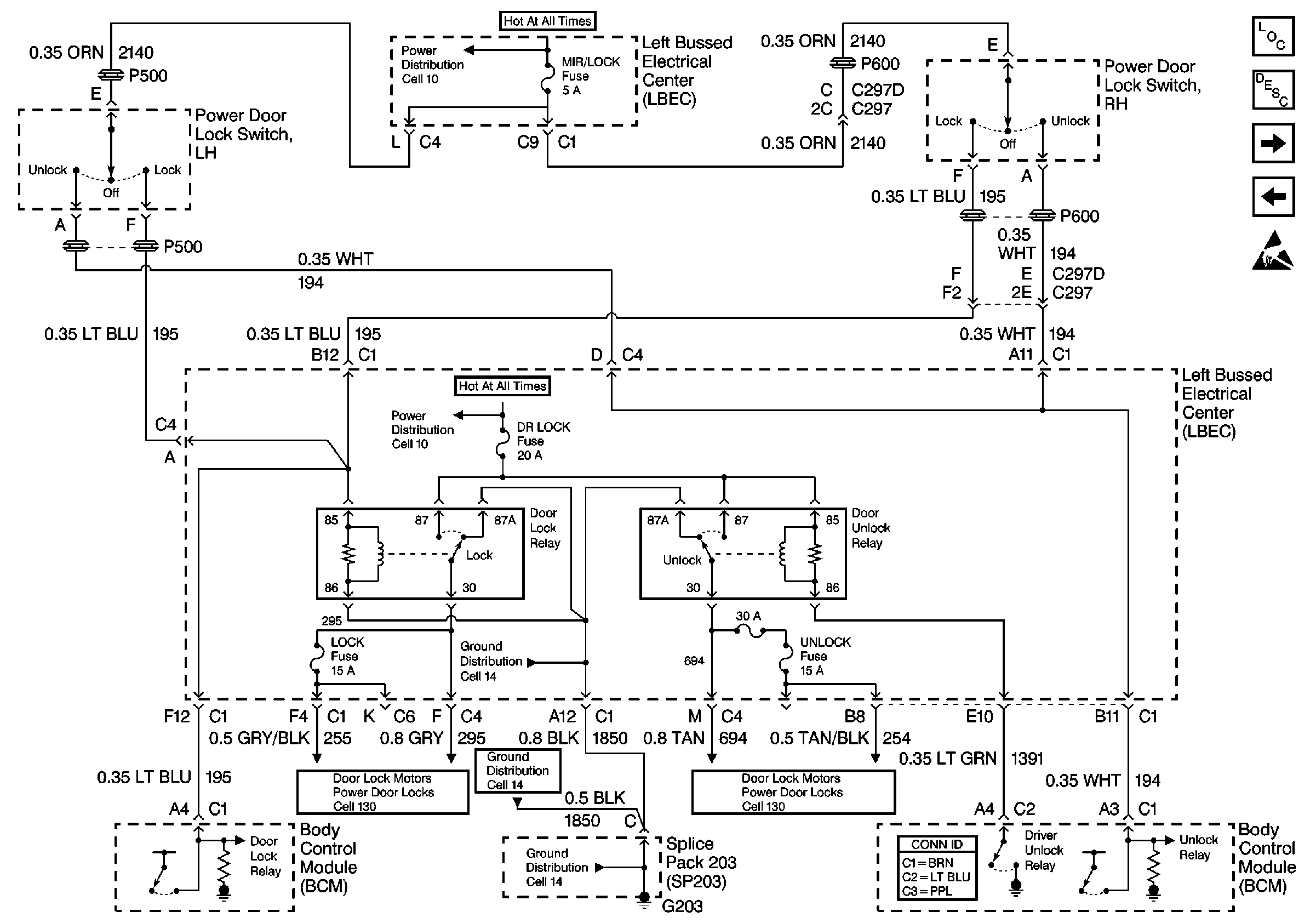
Figure 10:

Cell 51: Uplevel Door Locks


Object Number: 366607  Size: FS
Body Control Module Components
Body Control System Circuit Description
Cell 51: Base Power Door Locks
Cell 51: Passlock Sensor, VSS Signal
Handling ESD Sensitive Parts Notice
Power Distribution Schematics
Power Distribution Schematics
Door Lock/Indicator Schematics
Ground Distribution Schematics
Door Lock/Indicator Schematics
Figure 11:

Cell 51: Base Power Door Locks


Object Number: 366608  Size: FS
Body Control Module Components
Body Control System Circuit Description
Cell 51: Parade Mode, Park Brake Switch, RKE
Cell 51: Uplevel Door Locks
Handling ESD Sensitive Parts Notice
Power Distribution Schematics
Power Distribution Schematics
Door Lock/Indicator Schematics
Ground Distribution Schematics
Door Lock/Indicator Schematics
Figure 12:

Cell 51: Dome Defeat Switch, Seat Belts, Tow/Haul Switch


Object Number: 294656  Size: FS
Body Control Module Components
Body Control System Circuit Description
Cell 51: Uplevel Door Jamb
Cell 51: Parade Mode, Park Brake Switch, RKE
Handling ESD Sensitive Parts Notice
Interior Lights Dimming Schematics
Ground Distribution Schematics
Ground Distribution Schematics
Ground Distribution Schematics
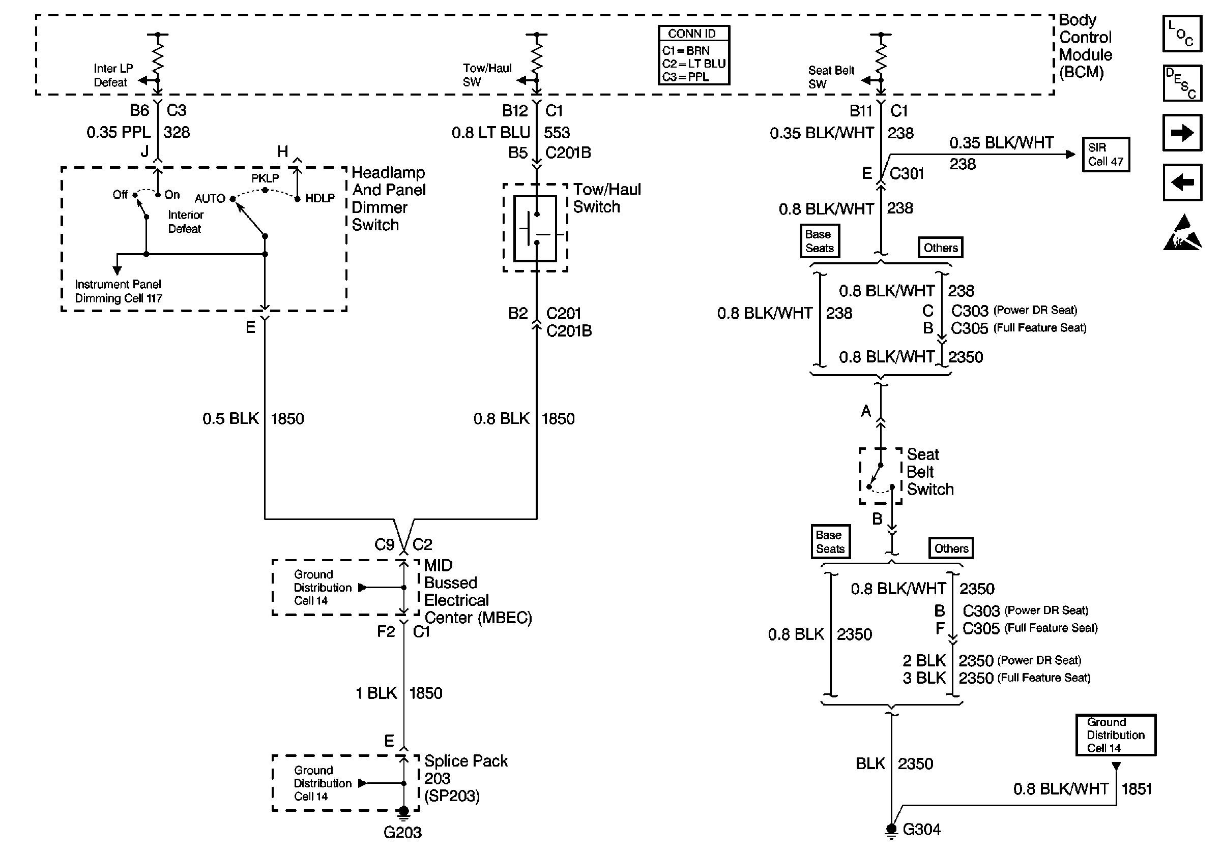
Figure 13:

Cell 51: Parade Mode, Park Brake Switch, RKE


Object Number: 294641  Size: FS
Body Control Module Components
Body Control System Circuit Description
Cell 51: Dome Defeat Switch, Seat Belts, Tow/Haul Switch
Cell 51: Base Power Door Locks
Handling ESD Sensitive Parts Notice
SIR Handling Caution
Handling ESD Sensitive Parts Notice
SIR Handling Caution
Figure 14:

Cell 51: Uplevel Door Jamb


Object Number: 294415  Size: FS
Body Control Module Components
Body Control System Circuit Description
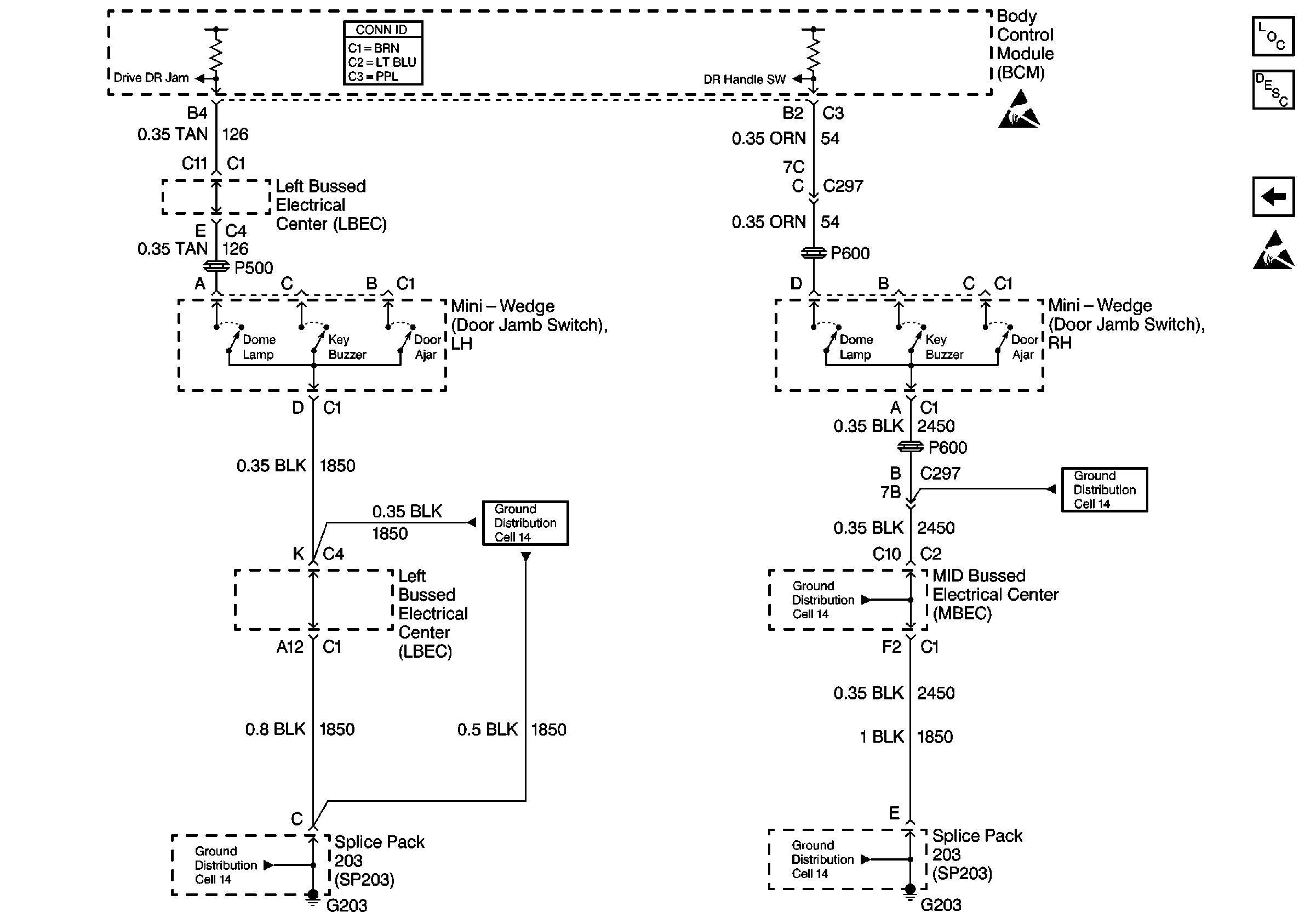
Cell 51: Base Door Jamb Switches
Cell 51: Dome Defeat Switch, Seat Belts, Tow/Haul Switch
Handling ESD Sensitive Parts Notice
Handling ESD Sensitive Parts Notice
Ground Distribution Schematics
Ground Distribution Schematics
Ground Distribution Schematics
Ground Distribution Schematics
Ground Distribution Schematics
Ground Distribution Schematics
Ground Distribution Schematics
Figure 15:

Cell 51: Base Door Jamb Switches


Object Number: 294409  Size: FS
Body Control Module Components
Body Control System Circuit Description
Cell 51: Uplevel Door Jamb
Handling ESD Sensitive Parts Notice
Handling ESD Sensitive Parts Notice
Ground Distribution Schematics
Ground Distribution Schematics
Ground Distribution Schematics
Ground Distribution Schematics
Ground Distribution Schematics