GM Service Manual Online
For 1990-2009 cars only

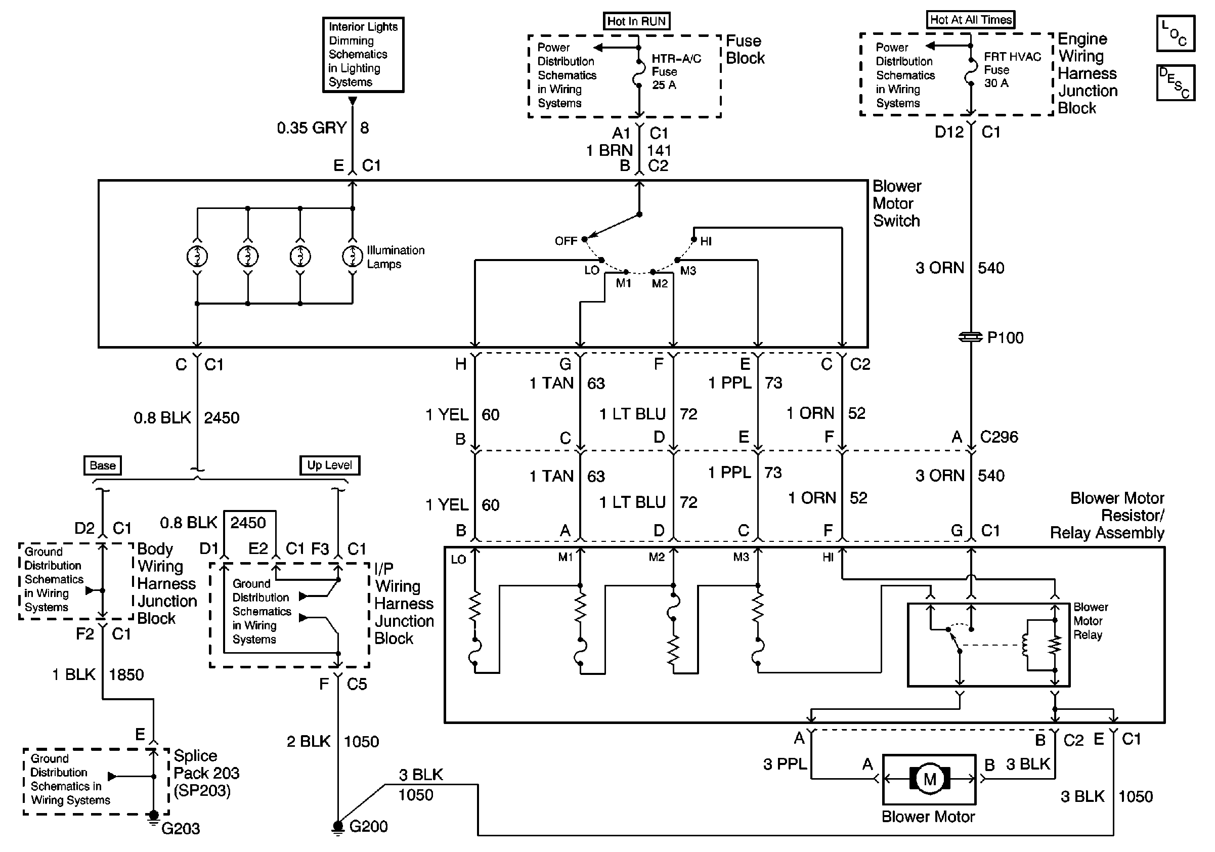
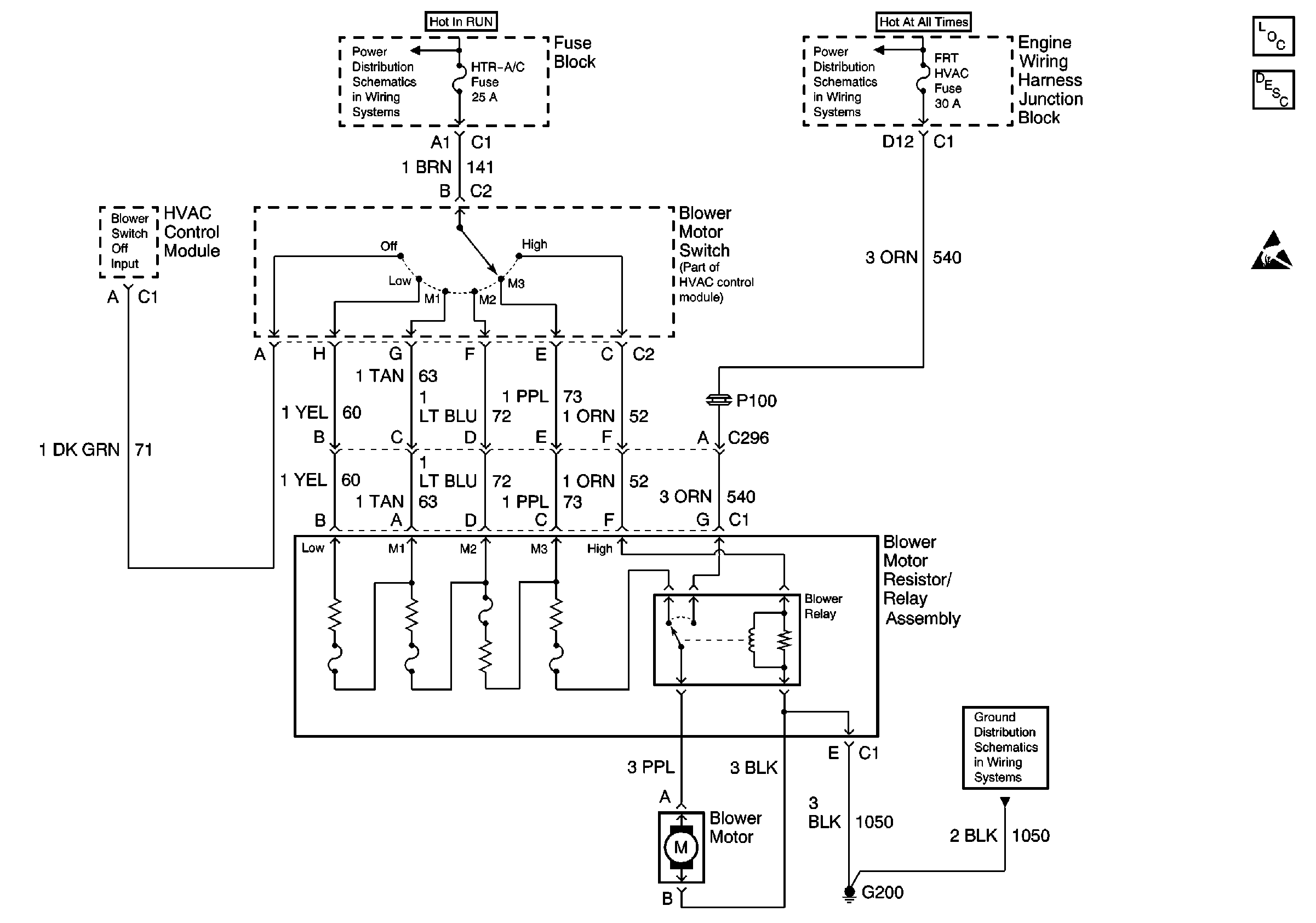
HVAC Blower Control Schematics Manual with A/C

Manual with A/C


Object Number: 475453  Size: FS

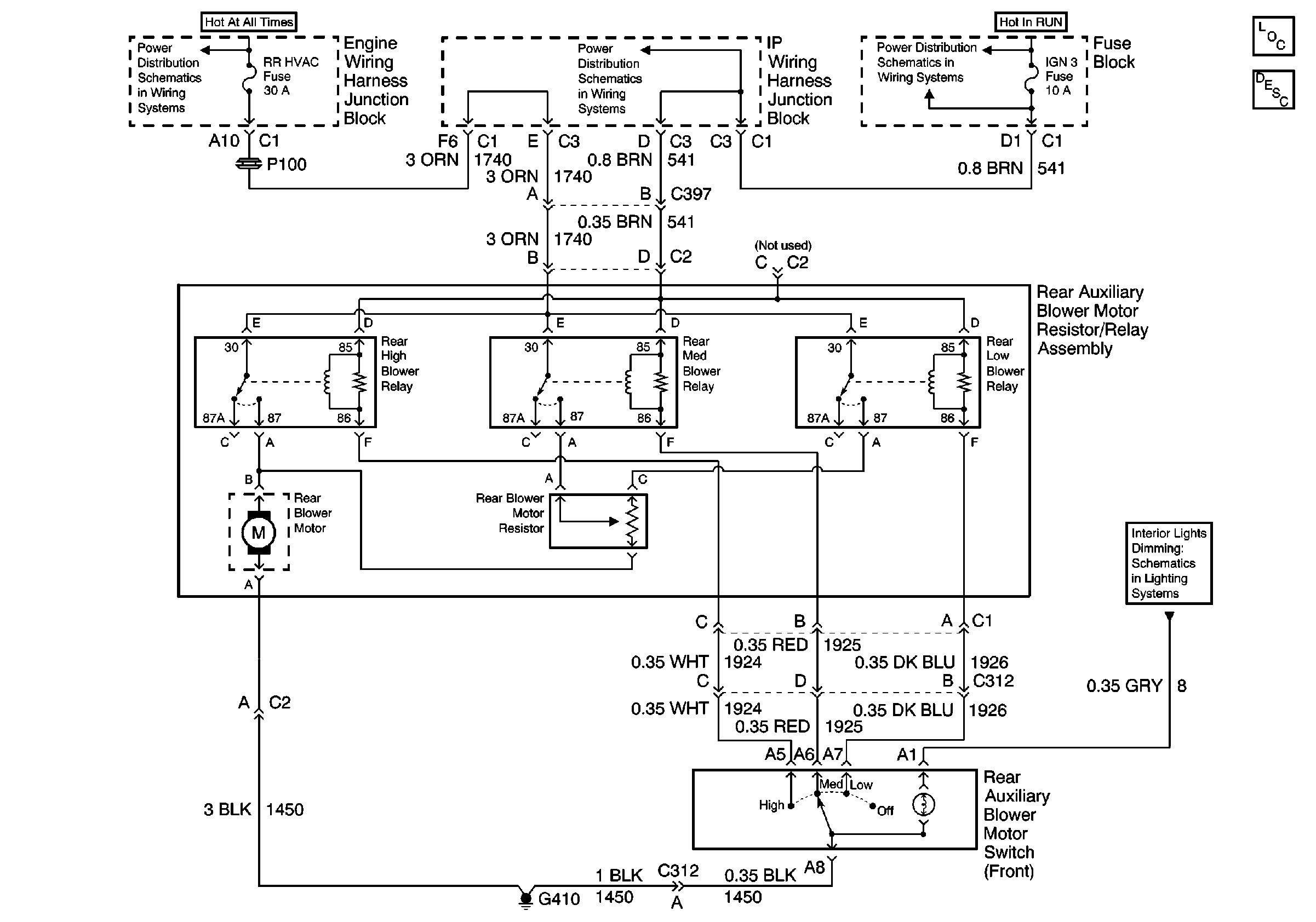
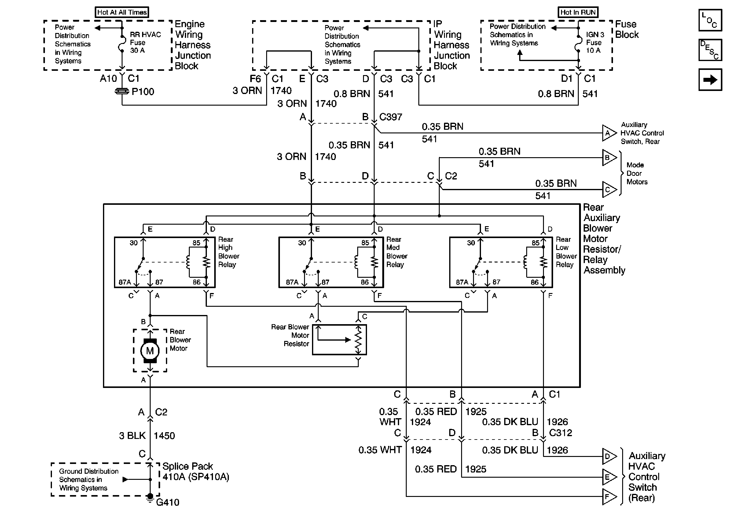
HVAC Blower Control Schematics Rear Heat or A/C w/Sunroof- Utilities

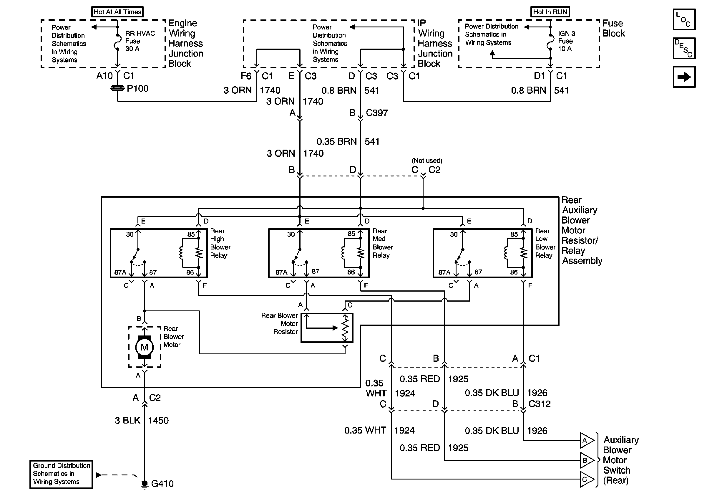
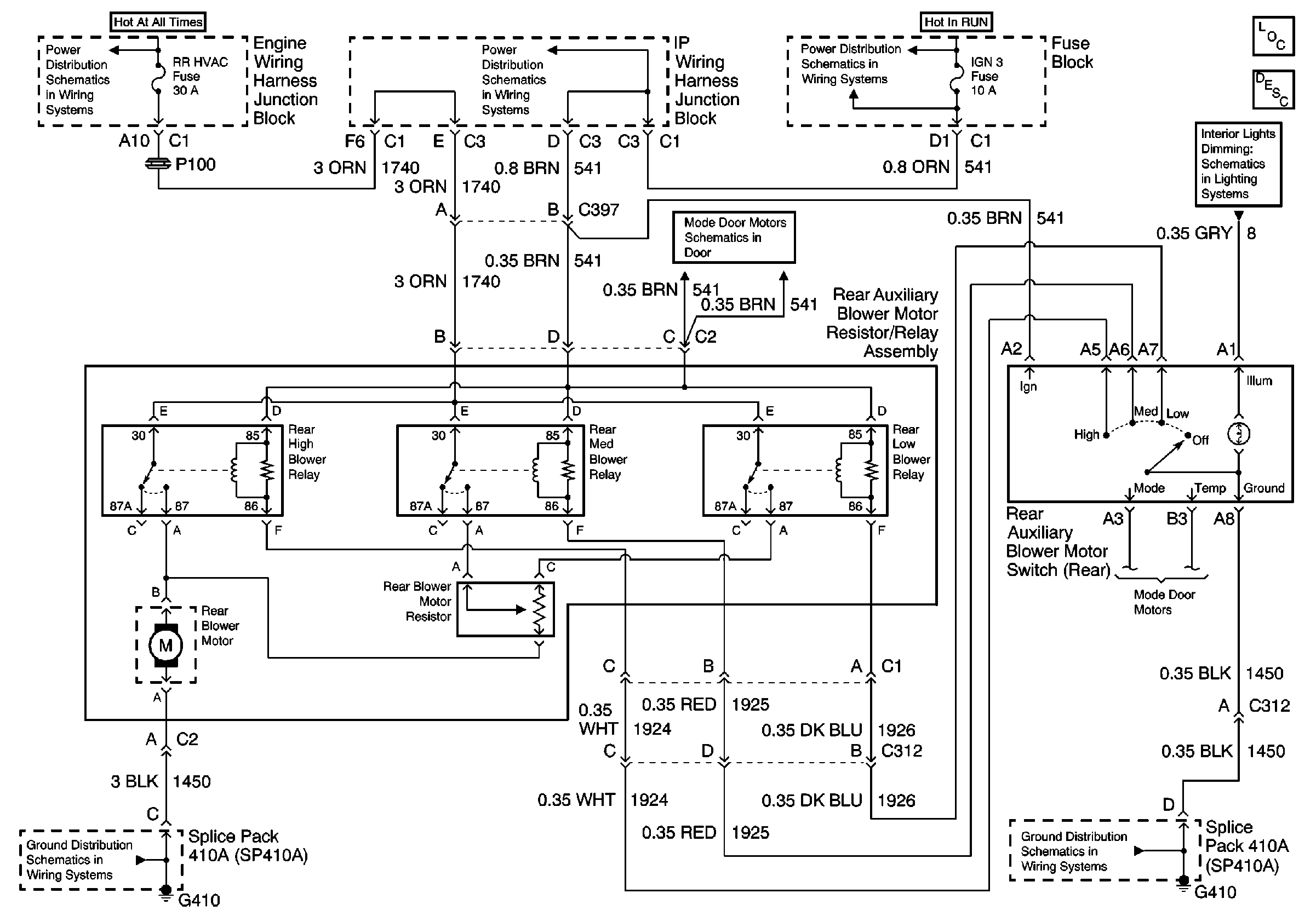
Fuse Block, Rear Blower Motor and Switch Front-Suburban/Yukon XL


Object Number: 450044  Size: FS

HVAC Blower Control Schematics w/Sunroof- Tahoe/Yukon

Figure 1:

Fuse Block, Rear Blower Motor/Relay Assembly-4DR


Object Number: 449970  Size: FS
Figure 2:

Blower Motor Switch Front & Rear-w/o Heat 4DR Tahoe/Yukon


Object Number: 449985  Size: FS

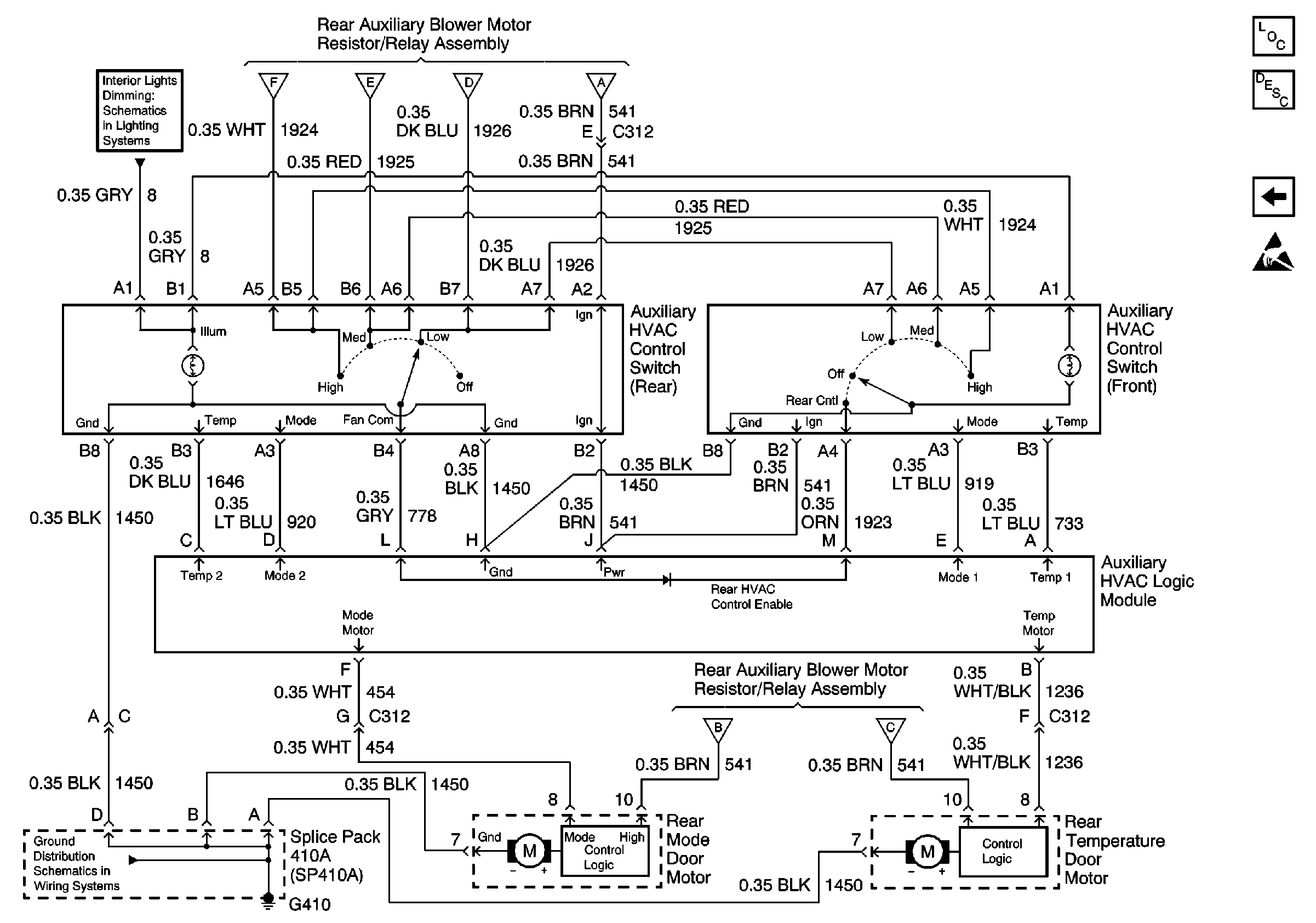
HVAC Blower Control Schematics w/Sunroof - Suburban/Yukon XL

Rear Blower Motor, Fuse Block, Rear Switch-Suburban/Yukon XL


Object Number: 449937  Size: FS

HVAC Blower Control Schematics Rear Heat or A/C w/o Sunroof-Utility

Figure 1:

Fuse Block, Rear Blower Motor Assembly


Object Number: 449940  Size: FS
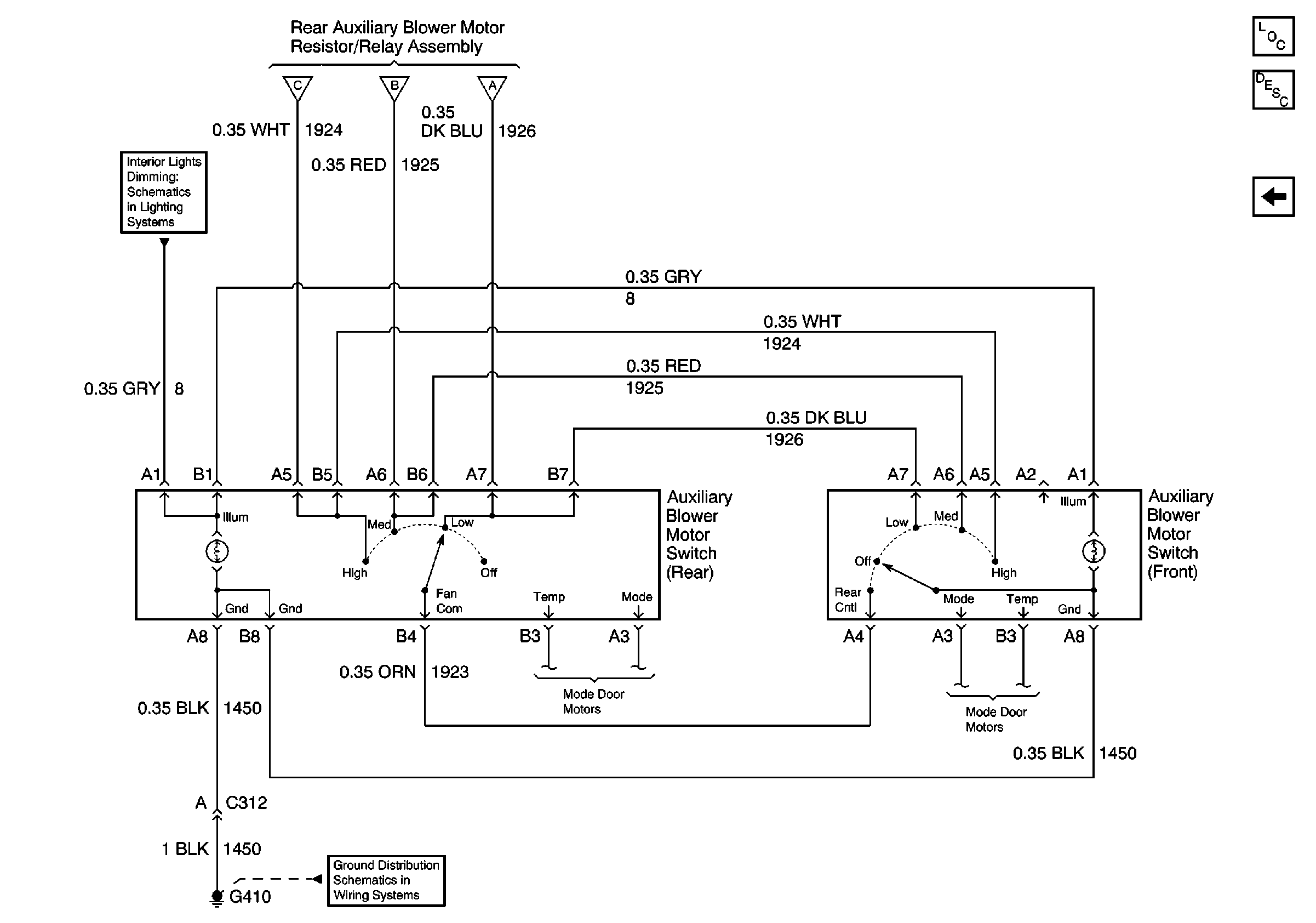
Figure 2:

HVAC Control Switch Rear and Front, Logic Module


Object Number: 449950  Size: FS

HVAC Blower Control Schematics Pickup without A/C

Pickup without A/C


Object Number: 475452  Size: FS