GM Service Manual Online
For 1990-2009 cars only
Makes
🢒
Chevrolet
🢒
2000
🢒
Chevy K Silverado - 4WD
🢒
Body and Accessories
🢒
Lighting Systems
🢒 Headlights/Daytime Running Lights (DRL) Schematics
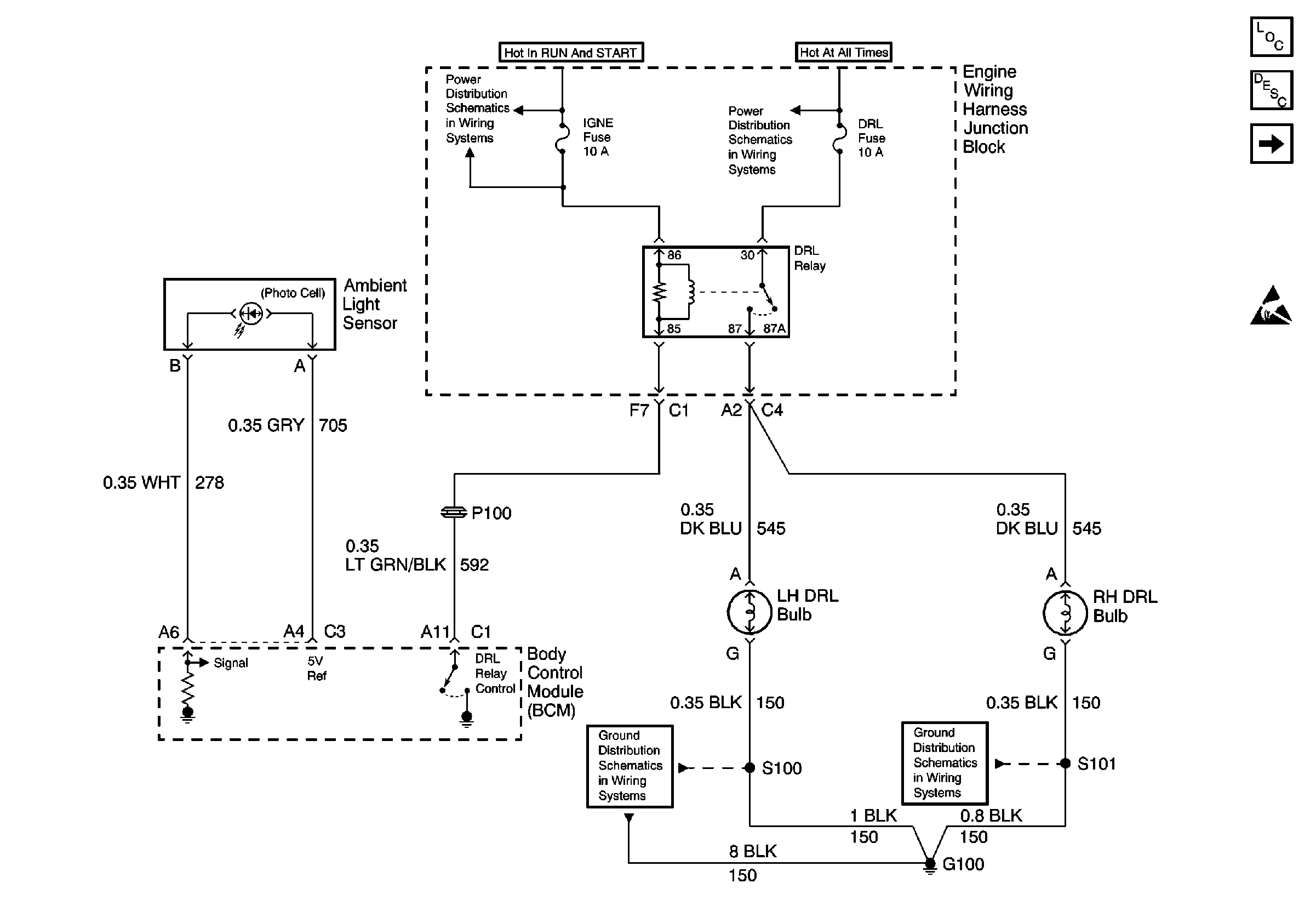
Figure
1:
W/O Snowplow Package
Lighting Systems Components
Headlights/Daytime Running Lights (DRL) Circuit Description
W/Snowplow Package
Handling ESD Sensitive Parts Notice
Power Distribution Schematics
Power Distribution Schematics
Ground Distribution Schematics
Ground Distribution Schematics
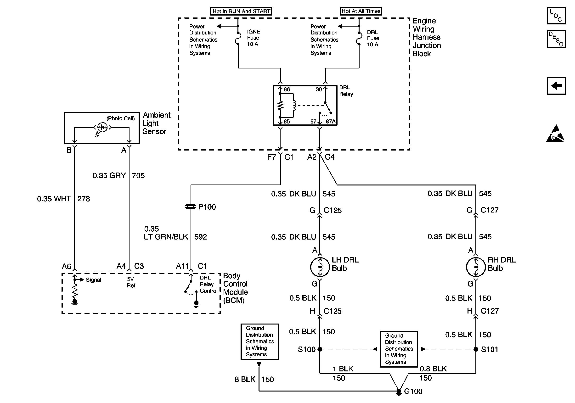
Figure
2:
W/Snowplow Package
Power Distribution Schematics
Power Distribution Schematics
Ground Distribution Schematics
Ground Distribution Schematics
Lighting Systems Components
Headlights/Daytime Running Lights (DRL) Circuit Description
W/O Snowplow Package
Handling ESD Sensitive Parts Notice