GM Service Manual Online
For 1990-2009 cars only
Figure 1:

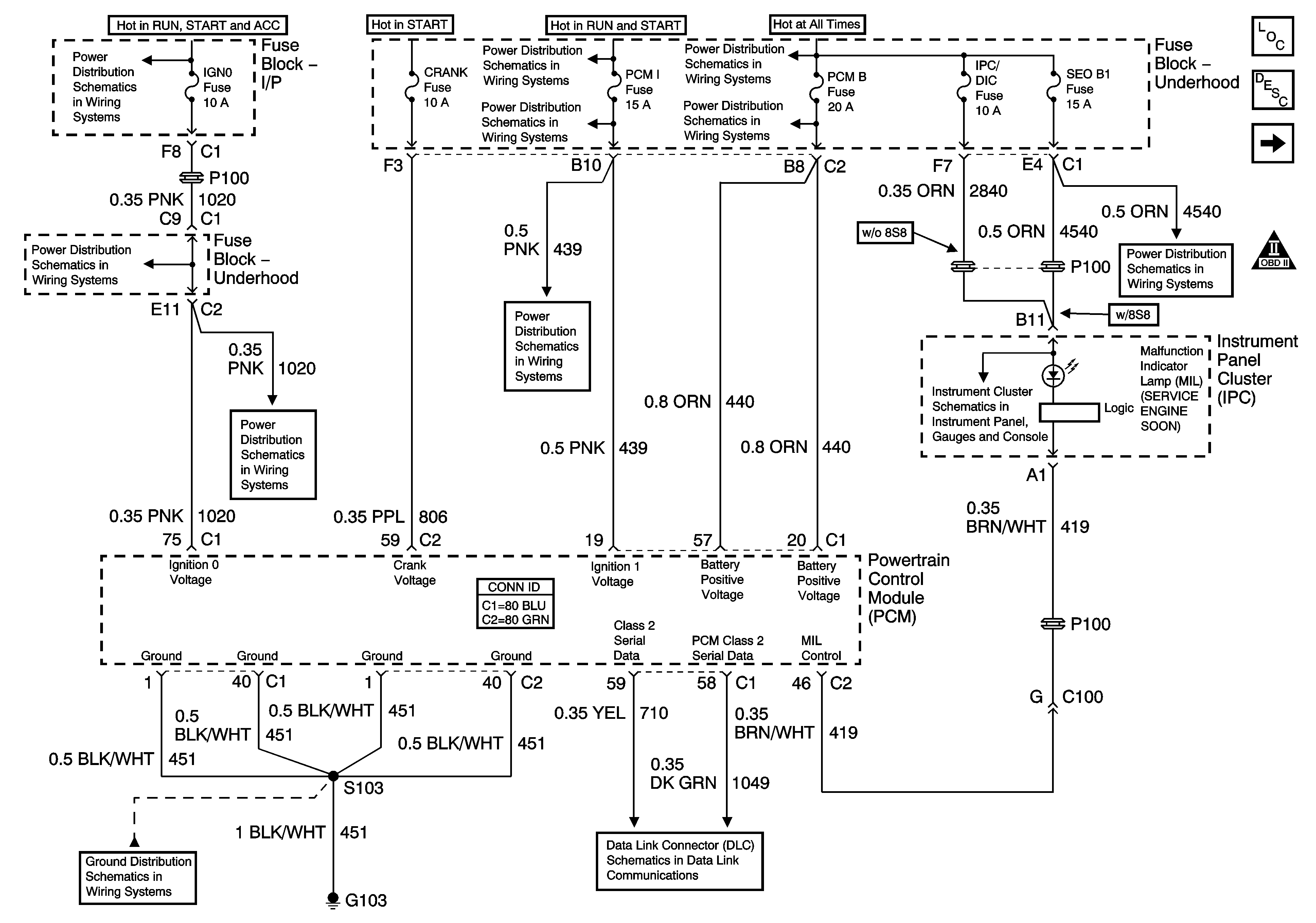
Module Power, Ground, Serial Data and MIL


Object Number: 1232923  Size: FS
Master Electrical Component List
Powertrain Control Module Description
Engine Data Sensors - Pressure, Temperature and VSS
OBD II Symbol Description Notice
Ignition Switch - START, RUN, and ACC/RUN/START Bus Bars
B+ Bus Bar - 2 of 2
B+ Bus Bar - 1 of 2
SBA, ETC/ECM, PCM 1, BTSI, and TRL B/U Fuses
PCM B, ECMRPV, EDU Fuses, F/PMP and EDU/IGN 1 Relays - Diesel Only
IGN 0, TBC IGN 0,TBC ACCY, SEO ACCY, RR WPR, and WS WPR Fuses
IGN 0, TBC IGN 0,TBC ACCY, SEO ACCY, RR WPR, and WS WPR Fuses
SBA, ETC/ECM, PCM 1, BTSI, and TRL B/U Fuses
Indicators
RTD, IPC/DIC, SEO B1, SUNROOF, EAP, and RR WPR Fuses
G103 - Gas
SP205 - 2 of 2
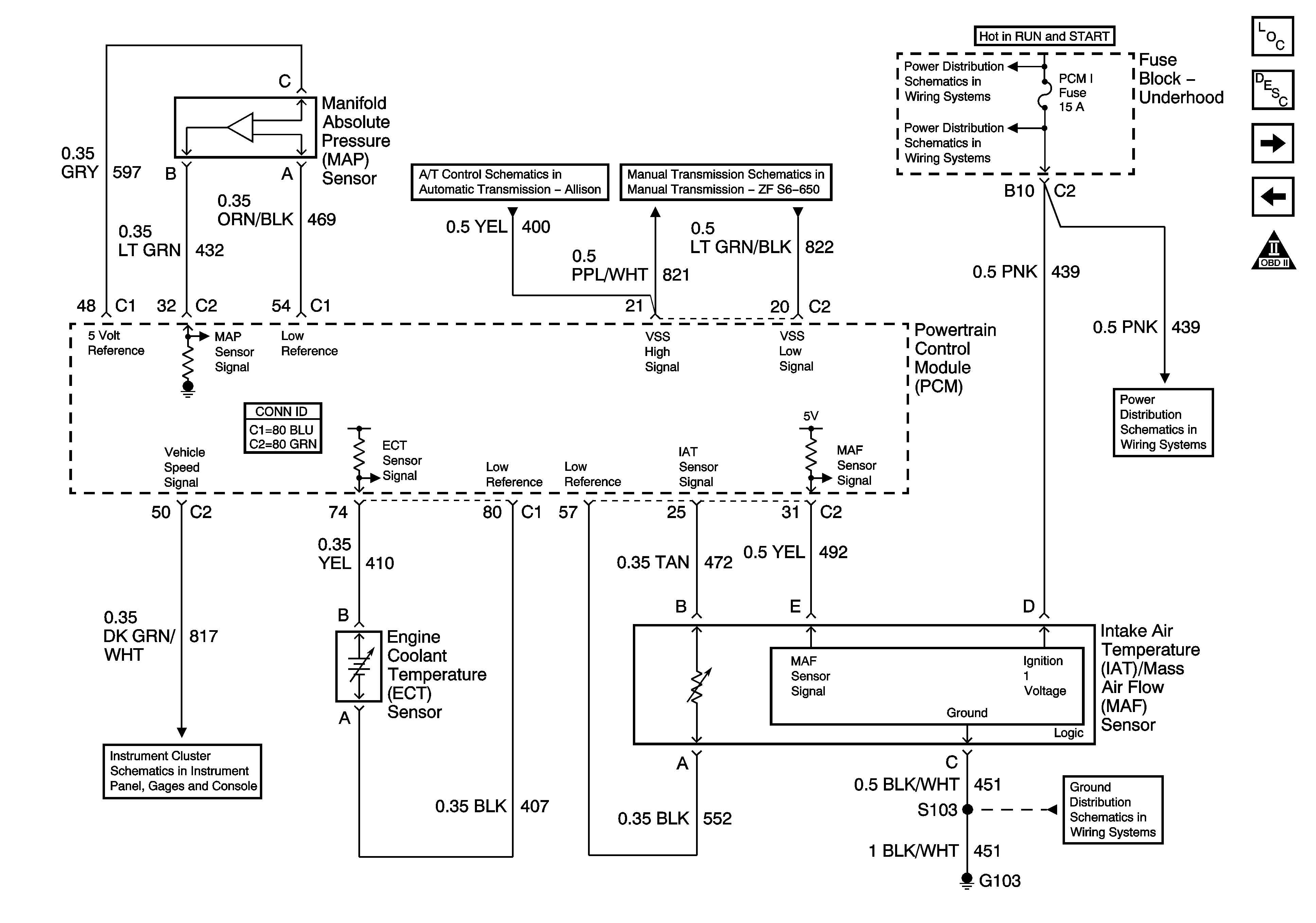
Figure 2:

Engine Data Sensors - Pressure, Temperature and VSS


Object Number: 1232925  Size: FS
Master Electrical Component List
Powertrain Control Module Description
Engine Data Sensors - HO2S
Module Power, Ground, Serial Data and MIL
OBD II Symbol Description Notice
Speed Sensors
Manual Transmission Schematics
B+ Bus Bar - 2 of 2
SBA, ETC/ECM, PCM 1, BTSI, and TRL B/U Fuses
SBA, ETC/ECM, PCM 1, BTSI, and TRL B/U Fuses
Vehicle Speed and Speedometer
G103 - Gas
Figure 3:

Engine Data Sensors - HO2S


Object Number: 1232927  Size: FS
Master Electrical Component List
Powertrain Control Module Description
Engine Data Sensors - Electronic Throttle Controls - 1 of 2
Engine Data Sensors - Pressure, Temperature and VSS
OBD II Symbol Description Notice
Ignition Switch - ACC/RUN and RUN/START Bus Bars
G103 - Gas
Figure 4:

Engine Data Sensors - Electronic Throttle Controls - 1 of 2


Object Number: 1226793  Size: FS
Master Electrical Component List
Powertrain Control Module Description
Engine Data Sensors - Electronic Throttle Controls - 2 of 2
Engine Data Sensors - HO2S
OBD II Symbol Description Notice
B+ Bus Bar - 2 of 2
G104, G106, and G107
Figure 5:

Engine Data Sensors - Electronic Throttle Controls - 2 of 2


Object Number: 1226798  Size: FS
Master Electrical Component List
Powertrain Control Module Description
Ignition Controls - Ignition System Coils 1, 3, 5 and 7
Engine Data Sensors - Electronic Throttle Controls - 1 of 2
OBD II Symbol Description Notice
4.8, 5.3, 6.0, and 8.1L - 1 of 2
Figure 6:

Ignition Controls - Ignition System Coils 1, 3, 5 and 7


Object Number: 1232931  Size: FS
Master Electrical Component List
Powertrain Control Module Description
Ignition Controls - Ignition System Coils 2, 4, 6 and 8
Engine Data Sensors - Electronic Throttle Controls - 2 of 2
OBD II Symbol Description Notice
B+ Bus Bar - 2 of 2
INJ 1and INJ 2 Fuses - Gas Except 8.1L
G104, G106, and G107
Figure 7:

Ignition Controls - Ignition System Coils 2, 4, 6 and 8


Object Number: 1232933  Size: FS
Master Electrical Component List
Powertrain Control Module Description
Ignition Controls - Sensors
Ignition Controls - Ignition System Coils 1, 3, 5 and 7
OBD II Symbol Description Notice
B+ Bus Bar - 2 of 2
INJ 1and INJ 2 Fuses - Gas Except 8.1L
G104, G106, and G107
Figure 8:

Ignition Controls - Sensors


Object Number: 1232936  Size: FS
Master Electrical Component List
Powertrain Control Module Description
Fuel Controls - Fuel Pump Controls
Ignition Controls - Ignition System Coils 2, 4, 6 and 8
OBD II Symbol Description Notice
Vehicle Speed and Speedometer
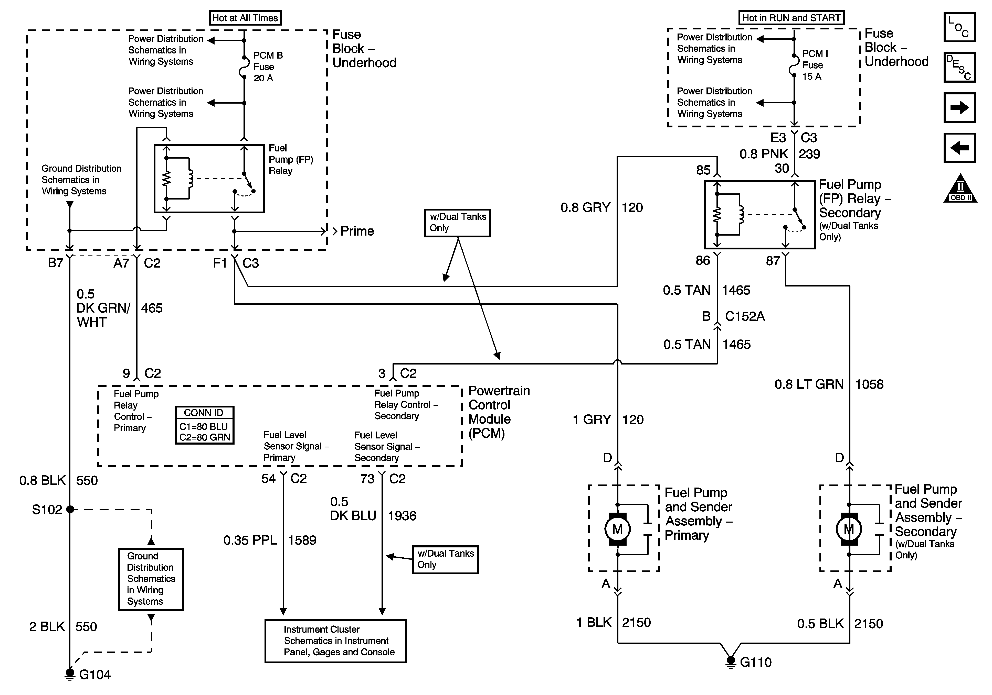
Figure 9:

Fuel Controls - Fuel Pump Controls


Object Number: 1232938  Size: FS
Master Electrical Component List
Powertrain Control Module Description
Fuel Controls - Injectors
Ignition Controls - Sensors
OBD II Symbol Description Notice
B+ Bus Bar - 2 of 2
LH HID, RH HID, PCM B, CRANK, HORN, and SIR Fuses
B+ Bus Bar - 2 of 2
SBA, ETC/ECM, PCM 1, BTSI, and TRL B/U Fuses
G104, G106, and G107
G104, G106, and G107
Fuel Gage
Figure 10:

Fuel Controls - Fuel Injectors


Object Number: 1232941  Size: FS
Master Electrical Component List
Powertrain Control Module Description
Fuel Controls - EVAP Controls and Fuel Tank Pressure
Fuel Controls - Fuel Pump Controls
OBD II Symbol Description Notice
B+ Bus Bar - 2 of 2
INJ 1and INJ 2 Fuses - Gas Except 8.1L
Figure 11:

Fuel Controls - EVAP Controls and Fuel Tank Pressure


Object Number: 1232942  Size: FS
Master Electrical Component List
Powertrain Control Module Description
Controlled/Monitored Subsystem References - 1 of 2
Fuel Controls - Injectors
OBD II Symbol Description Notice
B+ Bus Bar - 2 of 2
SBA, ETC/ECM, PCM 1, BTSI, and TRL B/U Fuses
B+ Bus Bar - 1 of 2
4WS, RADIO, and RADIO AMP Fuses
Fuel Gage
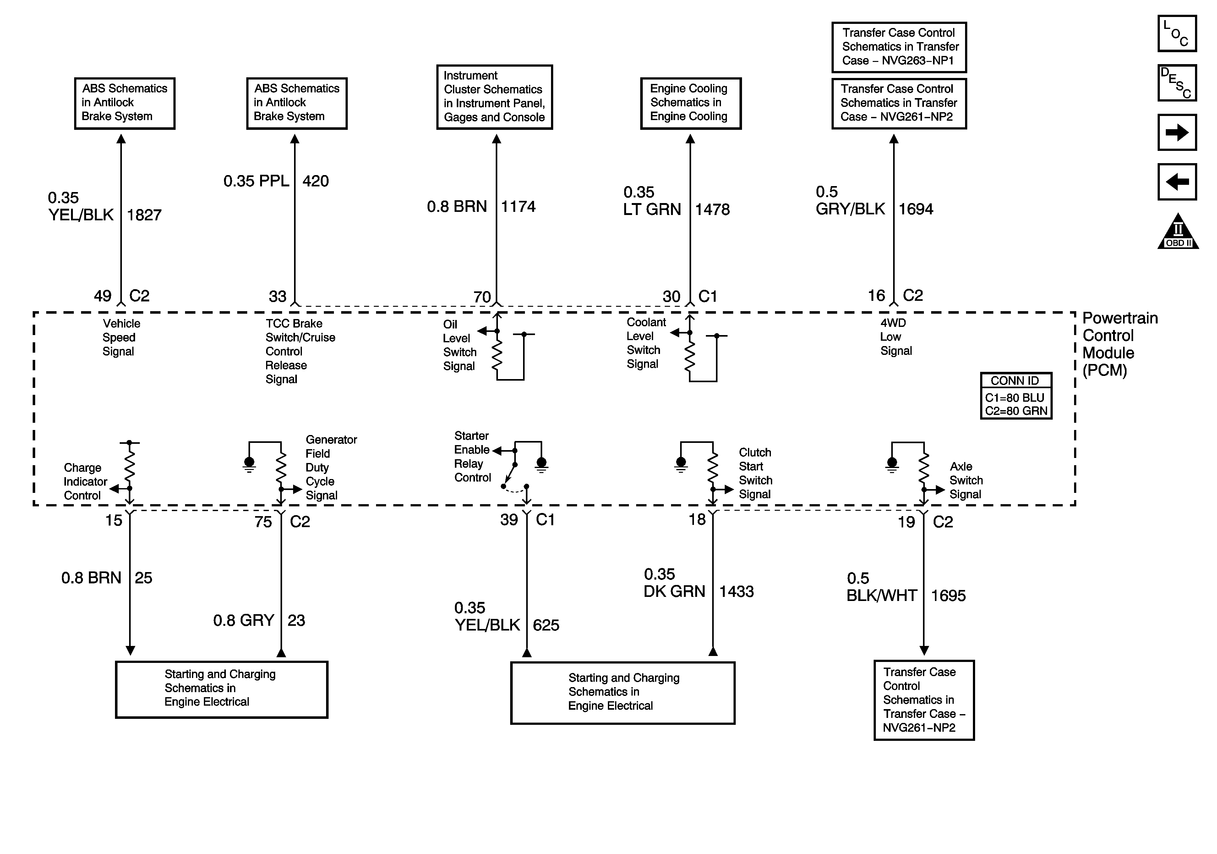
Figure 12:

Controlled/Monitored Subsystem References - 1 of 2


Object Number: 1232944  Size: FS
Master Electrical Component List
Powertrain Control Module Description
Controlled/Monitored Subsystem References 2 of 2
Fuel Controls - EVAP Controls and Fuel Tank Pressure
OBD II Symbol Description Notice
8600 GVW or Less - 1 of 2
8600 GVW or Less - 2 of 2
Indicators
Coolant Level Indicator Control - Diesel and L18 Only
Power, Ground, Class 2 Serial Data and Transfer Case Encoder Motor
Transfer Case Control Schematics
Charging - Gas
Starting - Gas
Transfer Case Control Schematics
Figure 13:

Controlled/Monitored Subsystem References - 2 of 2


Object Number: 1232945  Size: FS
Master Electrical Component List
Powertrain Control Module Description
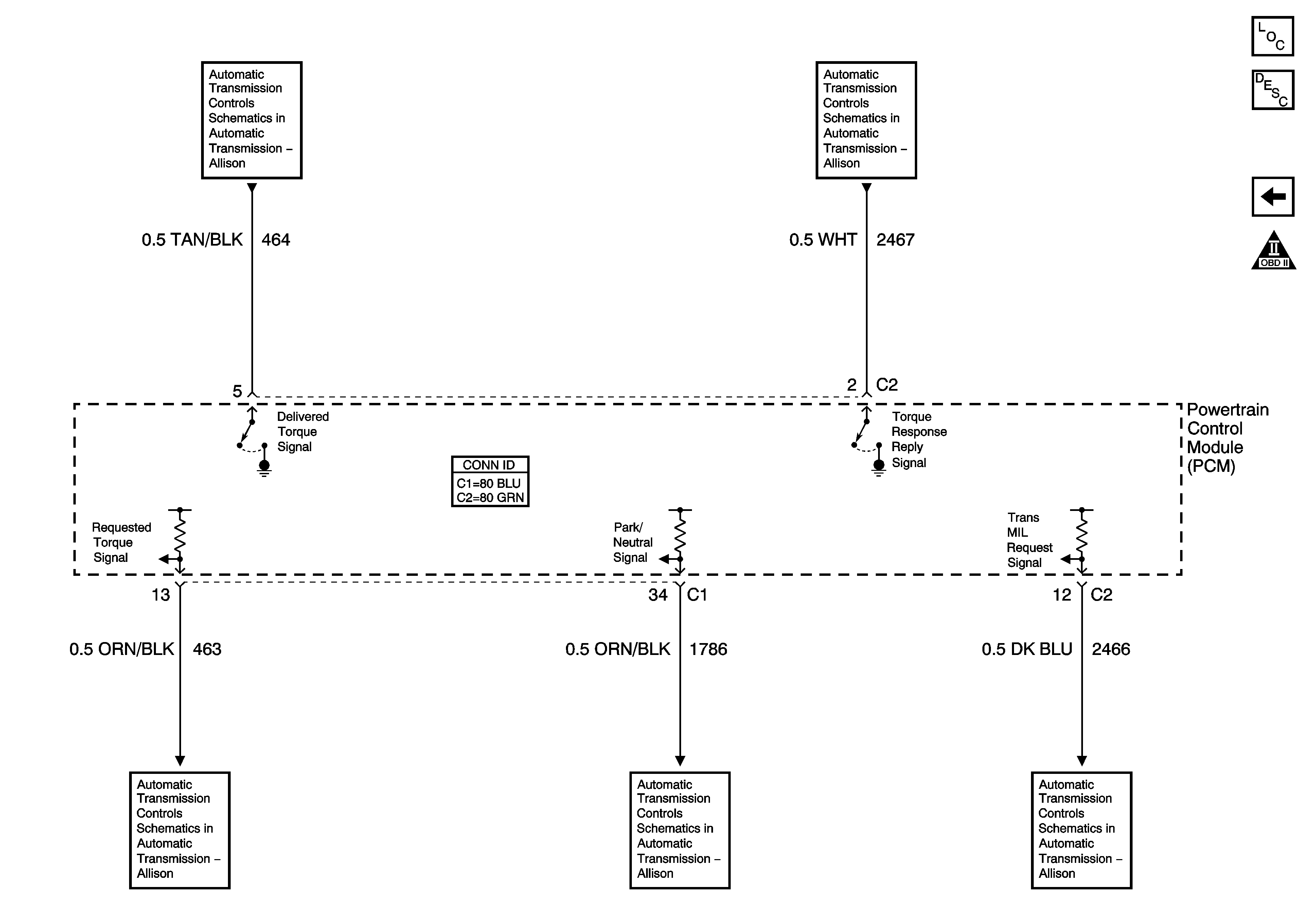
Transmission Controls - A/T
Controlled/Monitored Subsystem References - 1 of 2
OBD II Symbol Description Notice
A/C Compressor Controls
A/C Compressor Controls
Gages
Manual Transmission Schematics
Power Take-Off (PTO) Schematics
Figure 14:

Transmission Controls - A/T


Object Number: 1232946  Size: FS
Master Electrical Component List
Powertrain Control Module Description
Controlled/Monitored Subsystem References 2 of 2
OBD II Symbol Description Notice
MIL Control, Serial Data and Torque Signals
MIL Control, Serial Data and Torque Signals
MIL Control, Serial Data and Torque Signals
Shift Solenoids and PNP Signals
MIL Control, Serial Data and Torque Signals