GM Service Manual Online
For 1990-2009 cars only
Makes
🢒
Chevrolet
🢒
2004
🢒
Chevy K Silverado - 4WD
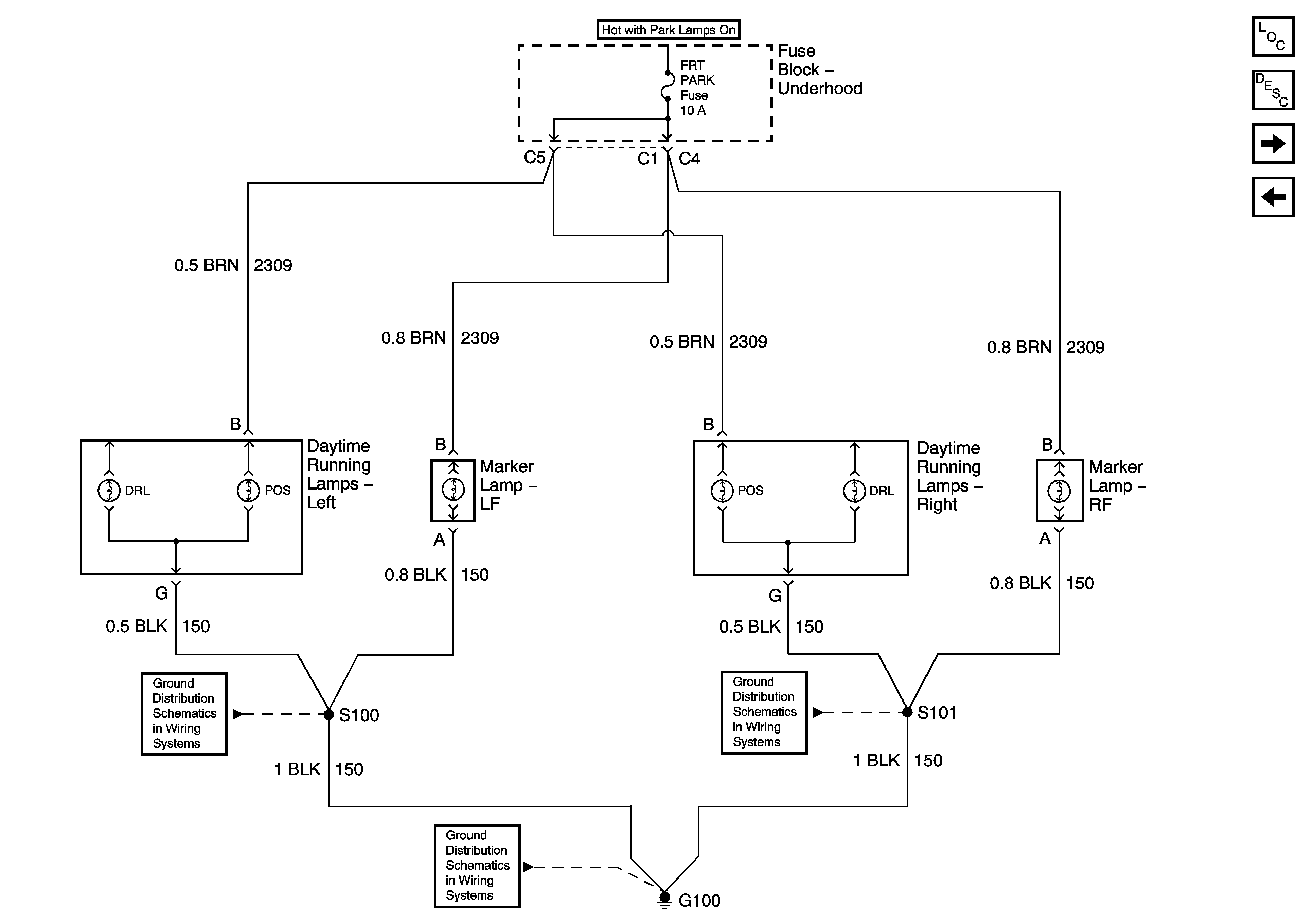
🢒 Front Park Lamps - Export
Front Park Lamps - Export
Front Park Lamps - Export
Master Electrical Component List
Exterior Lighting Systems Description and Operation
Interior Park
Front Park Lamps - Domestic
S100 - Export
G100 and G101
S101 - Export